Microchip MIC4723YML EVMIC4723YML Evaluation Board
Description
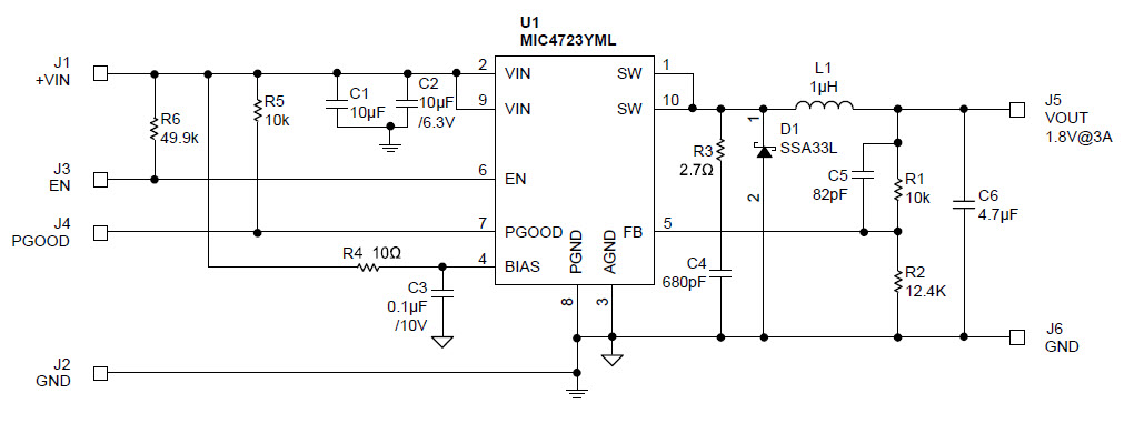
The Microchip Technology MIC4723YML-EV is a 1.8V DC to DC single output power supply designed for computers and peripherals. It is Energy Star compliant, meaning it meets the highest standards of energy efficiency. It features a wide input voltage range of 4.5V to 28V, and a maximum output current of 1.5A. It also has a low quiescent current of only 1.5mA, making it ideal for low power applications. The MIC4723YML-EV is designed to provide reliable and efficient power to your computer and peripherals, while helping to reduce your energy costs.


Product
Brand
Articles
Tools









