Microchip Technology ADM00360BOARD DEMO FOR MCP16301 D2PAK
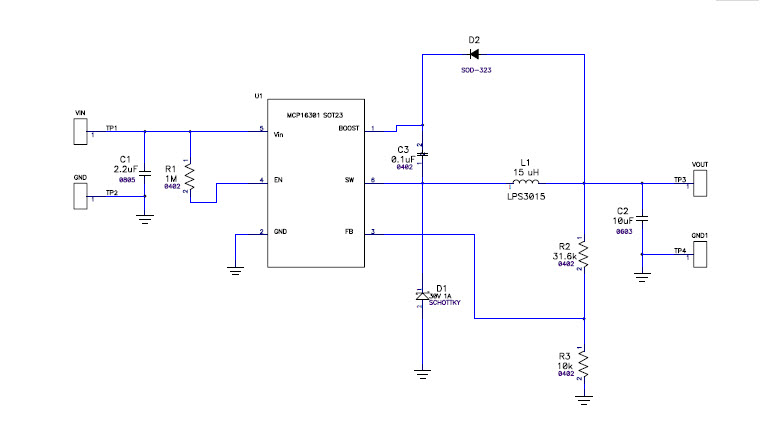
The Microchip Technology ADM00360-ADM00360, MCP16301, High Voltage Buck Converter 300 mA D2PAK Demo Board is a versatile and powerful automotive and transportation solution. This demo board is designed to demonstrate the capabilities of the MCP16301 high voltage buck converter, which is capable of providing up to 300 mA of output current. The board features a wide input voltage range of 4.5V to 40V, making it suitable for a variety of automotive and transportation applications. The board also features a wide range of protection features, including over-voltage, over-current, and short-circuit protection. Additionally, the board is designed to meet the requirements of the Automotive Electronics Council (AEC) Q100 standard, making it suitable for use in automotive and transportation applications.
- TypeParameter
- Factory Lead Time14 Weeks
- Package / CaseD2PAK
- Published2011
- Part StatusActive
- Moisture Sensitivity Level (MSL)1 (Unlimited)
- Operating Supply Voltage30V
- Voltage - Output3.3V
- Frequency - Switching500kHz
- Utilized IC / PartMCP16301
- Supplied ContentsBoard(s)
- Evaluation KitYes
- Board TypeFully Populated
- Main PurposeDC/DC, Step Down
- Outputs and Type1, Non-Isolated
- Regulator TopologyBuck
- REACH SVHCNo SVHC
- RoHS StatusROHS3 Compliant
- Lead FreeLead Free


Product
Brand
Articles
Tools












