Microchip Technology ARD00410LED Lighting Development Tools MCP16301 High Volt age Cuk LED Dvr Brd
Description
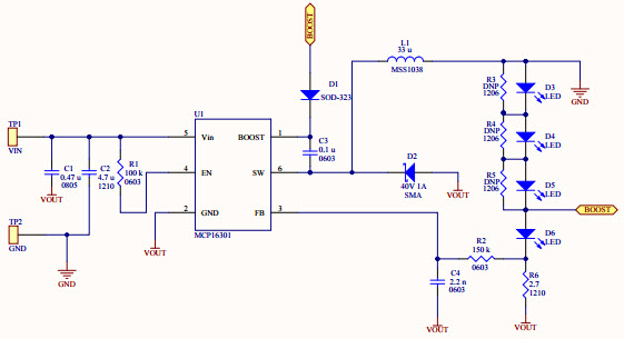
The Microchip Technology ARD00410-ARD00410 Demo Board is a versatile tool designed to help engineers evaluate the performance of the MCP16301 High-Voltage Single-Inductor Cuk LED Driver. This board is ideal for automotive and transportation applications, as it is capable of driving up to four LEDs with a single inductor. It features a wide input voltage range of 4.5V to 40V, and can be used to test the driver's current regulation, dimming, and thermal protection features. The board also includes a USB interface for easy programming and debugging. With its robust design and versatile features, the ARD00410-ARD00410 Demo Board is an ideal solution for automotive and transportation applications.
Specifications
Microchip Technology technical specifications, attributes, parameters and parts with similar specifications to Microchip Technology .
- TypeParameter
- Factory Lead Time14 Weeks
- PackagingBulk
- Published2013
- Part StatusActive
- Moisture Sensitivity Level (MSL)1 (Unlimited)
- Number of Outputs1
- Output Voltage15V
- Operating Supply Voltage18V
- Output Current300mA
- Min Input Voltage6V
- Max Input Voltage18V
- Output Current per Channel300mA
- Utilized IC / PartMCP16301
- Supplied ContentsBoard(s)
- Evaluation KitYes
- FeaturesDimmable
- REACH SVHCNo SVHC
- RoHS StatusROHS3 Compliant
0 Similar Products Remaining
Technical Documents
Associated Products
| Part Number | Manufacturer | Description | Stock | RFQ |
|---|---|---|---|---|
| STMicroelectronics | IC AMP QUAD BCD/BRIDG FLEXIWATT2 | 200 | RFQ |


Product
Brand
Articles
Tools











