Microchip Technology AT90USBKEY2LOW-COST DEMONSTRATION BOARD
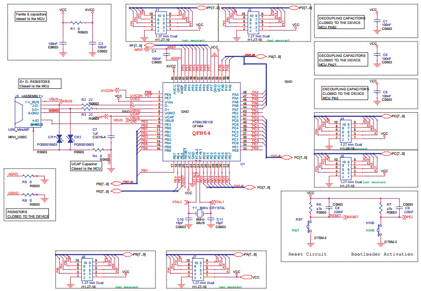
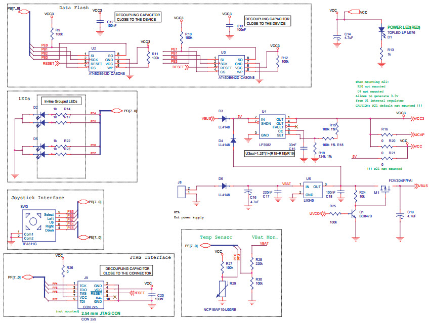
The Microchip Technology AT90USBKEY2-USBKEY2 Evaluation Kit is based on the AT90USB1287 AT90 AVR MCU and provides a comprehensive development platform for embedded applications. It includes a USB-based development board, a USB cable, and a CD-ROM with the necessary software and documentation. The board features a USB 2.0 port, a power switch, a reset button, and a power LED. It also includes a 32-pin expansion header for connecting external components. The kit is ideal for developing applications such as USB-based human interface devices, USB-based data acquisition systems, and USB-based embedded systems. The Energy Micro EFM32 Gecko Starter Kit is a comprehensive development platform for embedded applications based on the EFM32 Gecko MCU. It includes a development board, a USB cable, and a CD-ROM with the necessary software and documentation. The board features a USB 2.0 port, a power switch, a reset button, and a power LED. It also includes a 32-pin expansion header for connecting external components. The kit is ideal for developing applications such as low-power wireless systems, energy-efficient embedded systems, and real-time embedded systems. The STM32F4 Discovery Kit is a comprehensive development platform for embedded applications based on the STM32F4 MCU. It includes a development board, a USB cable, and a CD-ROM with the necessary software and documentation. The board features a USB 2.0 port, a power switch, a reset button, and a power LED. It also includes a 32-pin expansion header for connecting external components. The kit is ideal for developing applications such as motor control systems, digital audio systems, and real-time embedded systems.
- TypeParameter
- Factory Lead Time13 Weeks
- Published2006
- Part StatusObsolete
- Moisture Sensitivity Level (MSL)1 (Unlimited)
- TypeInterface
- FunctionUSB Controller
- Operating Supply Voltage15V
- InterfaceUSB
- Data Bus Width8b
- Utilized IC / PartAT90USB1286, AT90USB1287, AT90USB646, AT90USB647
- Supplied ContentsBoard(s), Cable(s)
- Evaluation KitYes
- Core ArchitectureAVR
- EmbeddedYes, MCU, 8-Bit
- RoHS StatusROHS3 Compliant
- Lead FreeLead Free


Product
Brand
Articles
Tools

















