Microchip Technology AT91SAM9G20-EKATMEL AT91SAM9G20-EK AT91SAM9G20, ENET, JTAG, EVAL KIT
Applications:
Embedded System >
Microcontroller
End Products:
IndustrialIndustrial Automation HMIVideo and ImagingHome EntertainmentComputers and PeripheralsSecurity and Access ControlMobile Internet DeviceIndustrial Programmable Logic Controllers (PLCs)Smart PhoneBuilding ManagementNetwork Interface Device
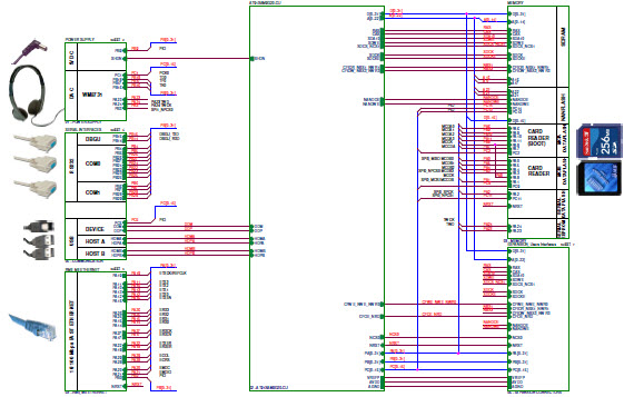
The Microchip Technology AT91SAM9G20-EK Evaluation Kit is an industrial grade development platform based on the AT91SAM9G20 ARM9 microcontroller. It is designed to provide a comprehensive set of features and tools for evaluating the performance and capabilities of the AT91SAM9G20 MCU. The kit includes a range of peripherals, such as an LCD display, Ethernet port, USB port, and a variety of other I/O ports. It also includes a range of software development tools, such as an integrated development environment, a debugger, and a bootloader. The kit is ideal for industrial applications, such as embedded systems, automotive, and medical devices. It is also suitable for prototyping and development of new applications.
- TypeParameter
- Factory Lead Time13 Weeks
- Mounting TypeFixed
- SeriesAT91SAM9
- Published2010
- Part StatusObsolete
- Moisture Sensitivity Level (MSL)1 (Unlimited)
- TypeMCU 32-Bit
- Base Part NumberAT91SAM9G20
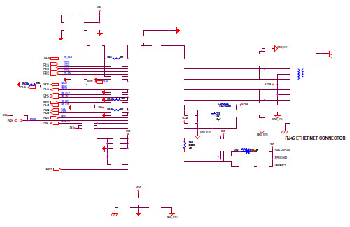
- InterfaceEthernet, RS-232, USB
- Number of Bits32
- Core ProcessorARM9
- Data Bus Width32b
- Utilized IC / PartAT91SAM9G20
- Evaluation KitYes
- Core ArchitectureARM
- ContentsBoard(s), Cable(s), Power Supply
- Board TypeEvaluation Platform
- REACH SVHCNo SVHC
- RoHS StatusROHS3 Compliant
- Lead FreeLead Free
| Part Number | Manufacturer | Description | Stock | RFQ |
|---|---|---|---|---|
| Texas Instruments | IC COMPARATOR DIFF DUAL 8SOIC | 38997 | BUY | |
| Texas Instruments | IC COMPARATOR DIFF DUAL 8SOIC | 150 | BUY | |
| Microchip Technology | MCU 32-bit SAM9G ARM926EJ-S RISC 64KB ROM 1V 217-Pin LFBGA | 423 | RFQ | |
| Analog Devices, Inc. | 0 | RFQ | ||
| Texas Instruments | IC REG CHARGE PUMP ADJ 10VSSOP | 43 | RFQ |


Product
Brand
Articles
Tools



























