NXP USA Inc. DEMO9S12PFAMEDevelopment Boards & Kits - S08 / S12 S12P Demo Board
Applications:
Embedded System >
Microcontroller
End Products:
Consumer ElectronicsHVACBrakingHybrid Electric VehicleElectric Power SteeringSmall Engine ControlGeneral Control SystemLightingIn-Vehicle Networking GatewayAutomotiveWindow Lift and Seat ControlAir ConditioningBuilding ManagementDoors
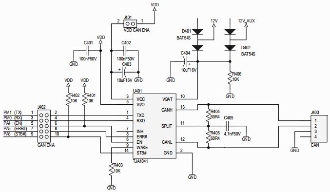
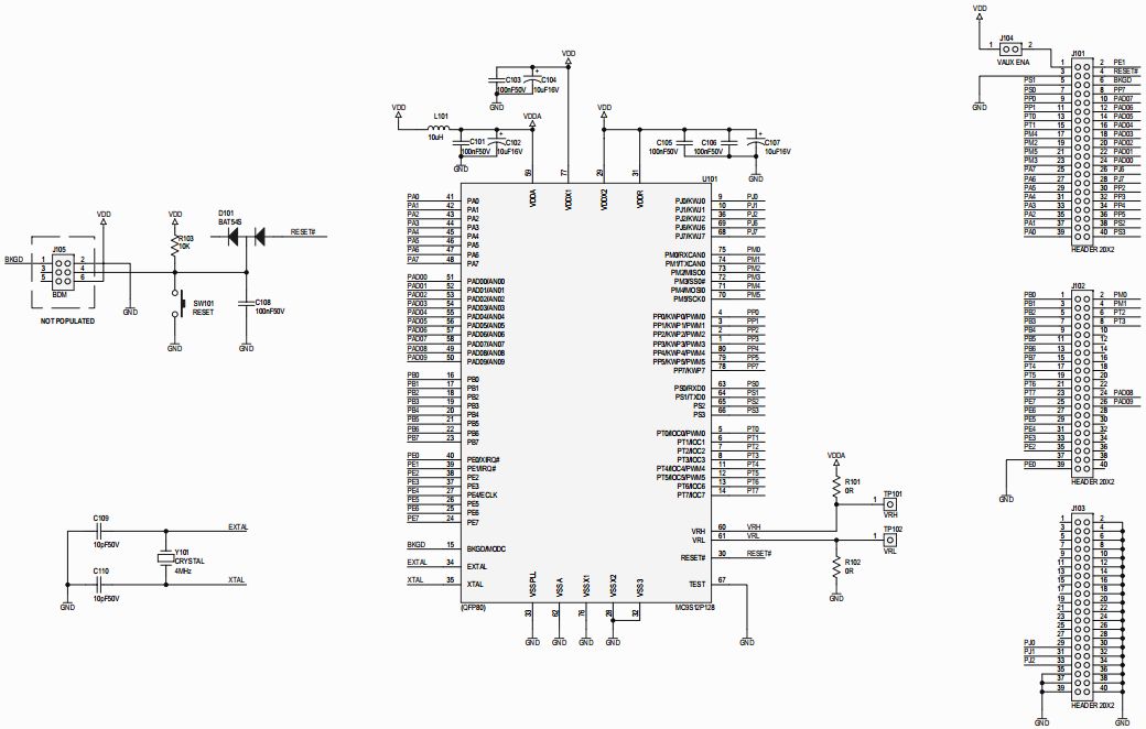
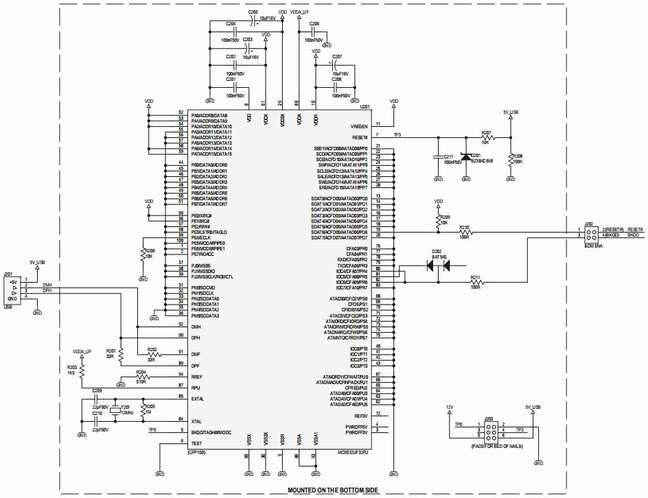
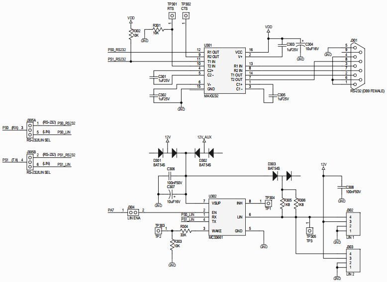
The NXP Semiconductors DEMO9S12PFAME-PFAME, DEMO9S12PFAME, MC9S12P Demonstration Board is a comprehensive development platform for the MC9S12P128, 16-bit family of S12 and S12X Microcontroller, Consumer Electronics. It is designed to provide a complete development environment for the MC9S12P128 microcontroller, allowing users to quickly and easily evaluate the features and capabilities of the device. The board includes a variety of peripherals, including an LCD display, a keypad, a serial port, and a CAN bus. It also includes a variety of on-board debugging tools, such as a JTAG interface, a real-time clock, and a power supply. The board is also compatible with a variety of development tools, such as CodeWarrior and IAR Embedded Workbench. The board is an ideal platform for developing and testing applications for the MC9S12P128 microcontroller.
- TypeParameter
- Mounting TypeFixed
- SeriesHCS12
- Part StatusObsolete
- Moisture Sensitivity Level (MSL)1 (Unlimited)
- TypeMCU 16-Bit
- Utilized IC / PartMC9S12P128
- ContentsBoard(s)
- Board TypeEvaluation Platform
- RoHS StatusROHS3 Compliant
| Part Number | Manufacturer | Description | Stock | RFQ |
|---|---|---|---|---|
| NXP USA Inc. | CAN 1Mbps Sleep/Standby 5V Automotive 14-Pin SO T/R | 0 | BUY | |
| STMicroelectronics | IC TXRX 3-5.5V RS232 LP 16-SOIC | 17076 | RFQ | |
| STMicroelectronics | IC OPAMP GP 1.4MHZ RRO 14SO | 16642 | RFQ | |
| STMicroelectronics | IC OPAMP GP 1.4MHZ RRO 14SO | 1300 | RFQ |


Product
Brand
Articles
Tools
























