NXP EVB9S08DZ128Evaluation Board for the S08DZ128, push buttons, 2 potentiometers, 8 DIP switches, prototype area
Description
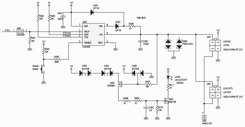
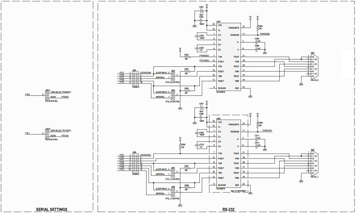
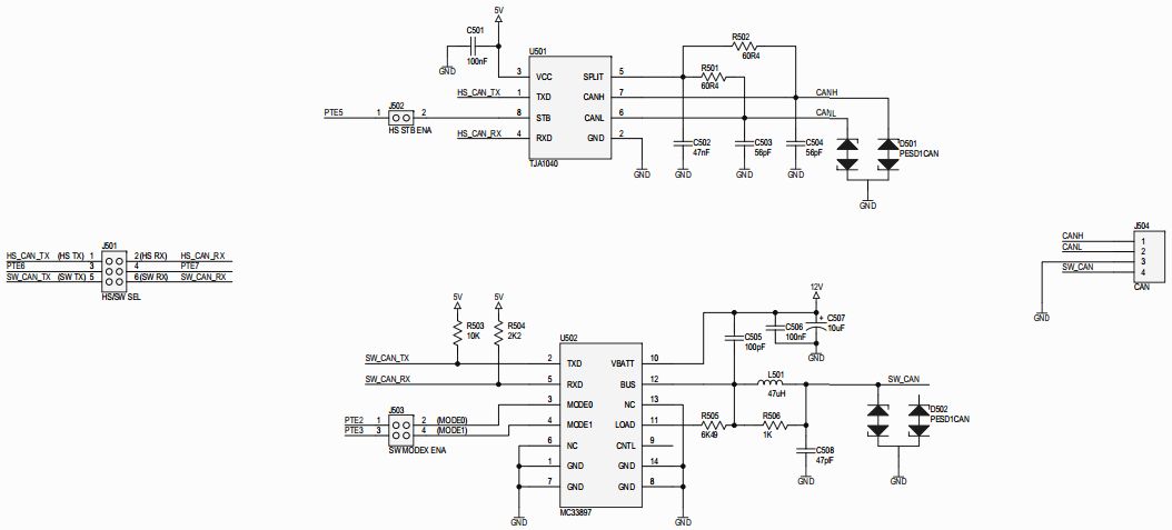
The NXP Semiconductors EVB9S08DZ128-DZ128 Evaluation Board is designed for use with the MC9S08DZ128 microcontroller. It is ideal for automotive and transportation applications, providing a comprehensive platform for evaluation and development. The board features a wide range of peripherals, including a CAN transceiver, a LIN transceiver, a power supply, a debugger, and a variety of connectors. It also includes a comprehensive set of software tools, including a C compiler, an assembler, and a debugger. The board is designed to be easy to use and provides a great way to quickly evaluate and develop applications for the MC9S08DZ128 microcontroller.
Specifications
NXP technical specifications, attributes, parameters and parts with similar specifications to NXP .
- TypeParameter
- RoHSCompliant
- Evaluation KitYes
- Lead FreeLead Free
0 Similar Products Remaining
Associated Products
| Part Number | Manufacturer | Description | Stock | RFQ |
|---|---|---|---|---|
| NXP USA Inc. | 8-bit Microcontrollers - MCU 8 BIT 128K FLS 2K EEP CA | 10006 | RFQ | |
| Littelfuse Inc. | MAGNET 1.125"L X 0.259"W PLASTIC | 3220 | RFQ | |
| NXP USA Inc. | LIN Transceiver 20kBd Automotive 8-Pin SO T/R | 15 | BUY | |
| Maxim Integrated | IC TRANSCEIVER FULL 3/3 24TSSOP | 18 | RFQ | |
| NXP USA Inc. | CAN 1MBd Standby 5V Automotive 8-Pin SO T/R | 995 | RFQ |


Product
Brand
Articles
Tools
























