Microchip Technology ATSAM4E-EKDevelopment Boards & Kits - ARM EVAL KIT SAM4E
Description
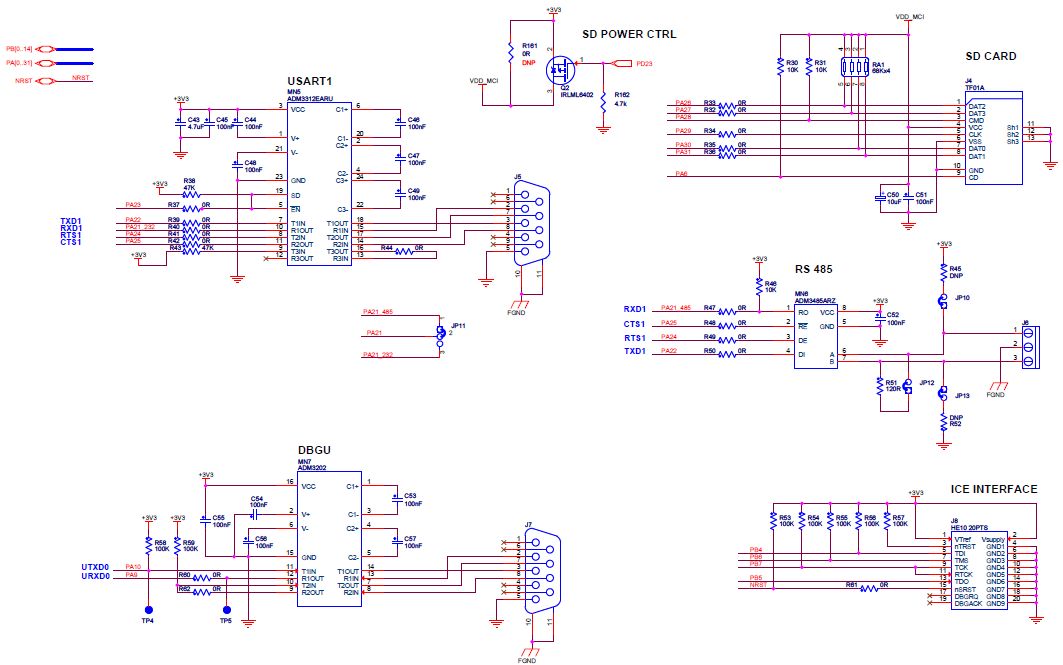
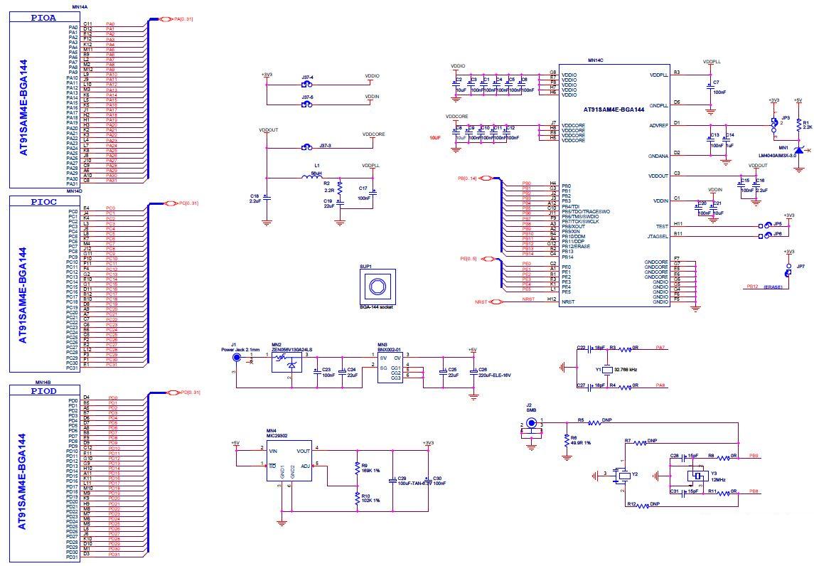
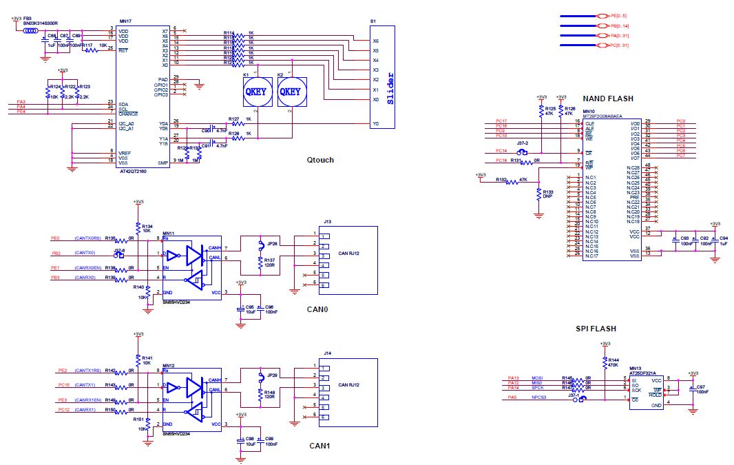
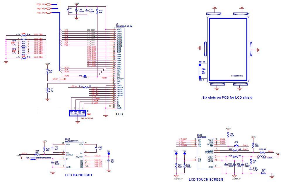
The Microchip Technology ATSAM4E-EK Evaluation Kit is a comprehensive development platform for the SAM4E16 ARM Cortex-M4 processor with NAND Flash, security and Ethernet. It is designed to provide a complete development environment for the SAM4E16 processor, allowing developers to quickly and easily evaluate the features and capabilities of the processor. The kit includes a SAM4E16 processor, a NAND Flash memory, a security module, an Ethernet controller, and a range of peripherals. The kit also includes a range of development tools, including an IAR Embedded Workbench IDE, a JTAG debugger, and a range of example projects. The kit is ideal for developing applications such as industrial automation, medical, and consumer electronics.
Specifications
Microchip Technology technical specifications, attributes, parameters and parts with similar specifications to Microchip Technology .
- TypeParameter
- Factory Lead Time13 Weeks
- Mounting TypeFixed
- PackagingBulk
- SeriesAT91SAM4
- Published2013
- Part StatusObsolete
- Moisture Sensitivity Level (MSL)1 (Unlimited)
- TypeMCU 32-Bit
- Operating Supply Voltage5V
- InterfaceRS-232, USB
- Number of Bits32
- Core ProcessorARM® Cortex®-M4
- Utilized IC / PartATSAM4E16
- Evaluation KitYes
- Core ArchitectureARM
- ContentsBoard(s), Cable(s), LCD, Power Supply
- Board TypeEvaluation Platform
- REACH SVHCNo SVHC
- RoHS StatusROHS3 Compliant
- Lead FreeLead Free
0 Similar Products Remaining
Technical Documents
Associated Products
| Part Number | Manufacturer | Description | Stock | RFQ |
|---|---|---|---|---|
| Micron Technology Inc. | SLC NAND Flash Parallel 3.3V 2Gbit 256M x 8bit 48-Pin TSOP-I | 8518 | BUY | |
| Micron Technology Inc. | IC FLASH 2GBIT 48TSOP | 0 | RFQ | |
| Microchip Technology | Capacitive Touch Screen 16 Key 28-Pin VQFN EP | 0 | RFQ | |
| Microchip Technology | IC REG LINEAR POS ADJ 3A TO263-5 | 0 | RFQ | |
| Analog Devices Inc. | ANALOG DEVICES - ADM3485ARZ - Transceiver RS422/RS485, Half Duplex, 3V-3.6V supply, SOIC-8 - Transceiver RS422/RS485, Half Duplex, 3V-3.6V supply, SOIC-8 | 27000 | RFQ | |
| Micron Technology Inc. | IC FLASH 2G PARALLEL TSOP | 1000 | BUY | |
| Micron Technology Inc. | SLC NAND Flash Parallel 3.3V 2Gbit 256M x 8bit 48-Pin TSOP-I Tray | 952 | RFQ | |
| Micron Technology Inc. | IC FLASH 2G PARALLEL 48TSOP I | 1000 | RFQ |


Product
Brand
Articles
Tools


































