Microchip Technology DM164138DEMO BOARD RN2483 LORA MOTE
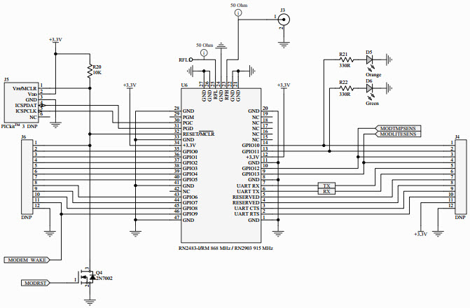
The Microchip Technology DM164138-DM164138, DM164138, 915MHz RN2903 LoRa Technology Legacy Mote Evaluation Kit is an instrumentation and measurement tool designed to evaluate the performance of LoRa technology. This kit includes a 915MHz RN2903 LoRa Technology Legacy Mote, a USB cable, and a user guide. The mote is a low-power, long-range wireless transceiver that supports the LoRaWAN protocol. It is designed to provide reliable communication over long distances and is ideal for applications such as asset tracking, smart metering, and remote monitoring. The kit also includes a user guide that provides detailed instructions on how to set up and use the mote. The kit is a great tool for developers and engineers who are looking to evaluate the performance of LoRa technology.
- TypeParameter
- Factory Lead Time14 Weeks
- Package / CaseModule
- Published2008
- Part StatusActive
- Moisture Sensitivity Level (MSL)1 (Unlimited)
- TypeTransceiver; LoRa® (LoRaWAN™)
- Frequency433MHz 868MHz
- Supplied ContentsBoard(s)
- Evaluation KitYes
- RoHS StatusROHS3 Compliant
- REACH SVHCNo SVHC
- Lead FreeLead Free
| Part Number | Manufacturer | Description | Stock | RFQ |
|---|---|---|---|---|
| Nidec Copal Electronics | SWITCH SLIDE SPDT 200MA 12V | 153 | BUY | |
| Microchip Technology | IC REG LIN 3.3V 500MA SOT223-3 | 0 | RFQ | |
| Microchip Technology | MICROCHIP - MCP9700T-E/LT - TEMPERATURE SENSOR, 2C, SC70-5 | 22 | RFQ | |
| Microchip Technology | IC MCU 8BIT 32KB FLASH 28QFN | 301 | RFQ | |
| Microchip Technology | 6 SOT-23T/RLow Iq Boost Switching Regulator; Input to Output Bypass | 57 | RFQ |


Product
Brand
Articles
Tools


































