Microchip Technology DM320100PIC32MX1/2/5 Microcontroller Starter Kit
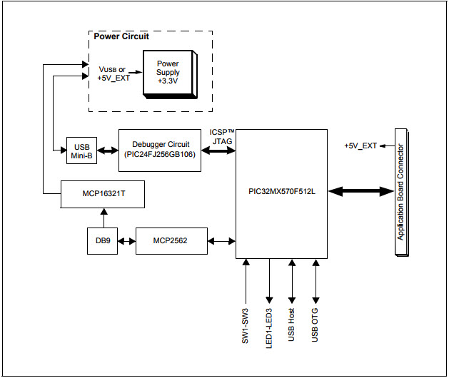
The Microchip Technology DM320100-DM320100, DM320100, PIC32MX1/2/5 Starter Kit is a comprehensive development platform for embedded applications. It is based on the powerful PIC32MX1/2/5 microcontroller family and provides a wide range of features for consumer electronics, industrial automation, and other embedded applications. The kit includes a PIC32MX1/2/5 microcontroller, a USB-to-UART bridge, a USB-to-JTAG bridge, a USB-to-I2C bridge, a USB-to-SPI bridge, a USB-to-CAN bridge, and a USB-to-LIN bridge. It also includes a comprehensive set of development tools, including the MPLAB X Integrated Development Environment (IDE), the MPLAB XC Compiler, and the MPLAB XC32 Compiler. The kit also includes a variety of sample projects and tutorials to help users get started quickly.
- TypeParameter
- Factory Lead Time14 Weeks
- MountCable
- Mounting TypeFixed
- SeriesPIC®
- Part StatusActive
- Moisture Sensitivity Level (MSL)1 (Unlimited)
- TypeMCU 32-Bit
- Core ProcessorMIPS32® M4K™
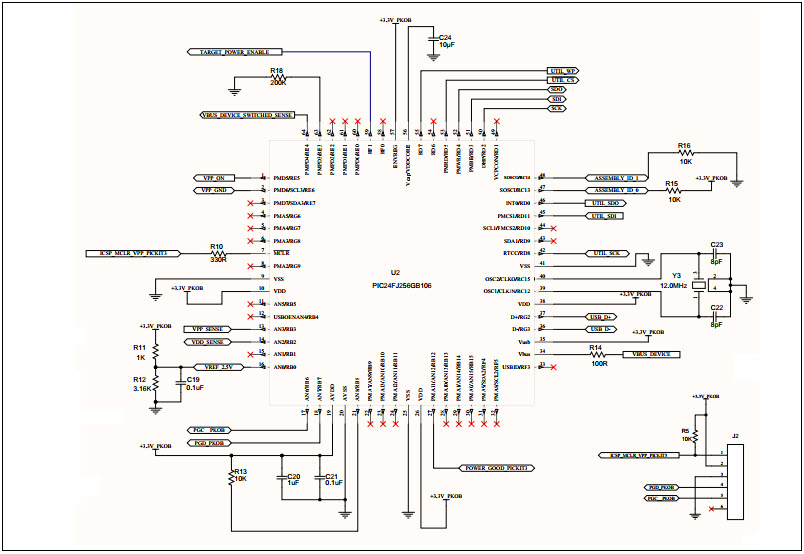
- Utilized IC / PartPIC32MX570F512L
- Evaluation KitYes
- Core ArchitecturePIC
- ContentsBoard(s)
- Board TypeEvaluation Platform
- PlatformPIC32MX1/2/5 Starter Kit
- REACH SVHCNo SVHC
- RoHS StatusROHS3 Compliant
- Lead FreeLead Free
| Part Number | Manufacturer | Description | Stock | RFQ |
|---|---|---|---|---|
| NDK America, Inc. | In a Pack of 5, NDK 12MHz Crystal Unit ±15ppm SMD 4-Pin 3.2 x 2.5 x 0.55mm | 50 | BUY | |
| Microchip Technology | IC MCU 16BIT 256KB FLASH 64TQFP | 160 | RFQ | |
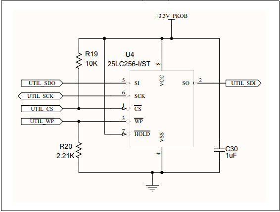
| Microchip Technology | MICROCHIP - 25LC256-I/ST - SERIAL EEPROM, 256KBIT, 10MHZ, TSSOP-8 | 1108 | RFQ | |
| Microchip Technology | IC REG LINEAR 3.3V 1.5A 8DFN | 566 | RFQ | |
| Microchip Technology | IC REG SWITCHD CAP PROG 8MSOP | 50 | RFQ | |
| Abracon LLC | ABRACON - ABM7-8.000MHZ-D2Y-T - Crystal, 8 MHz, SMD, 6mm x 3.5mm, 30 ppm, 18 pF, 20 ppm, ABM7 Series | 15000 | RFQ | |
| NDK America, Inc. | Crystal 12.0000MHZ 8PF SMD | 3057 | RFQ |


Product
Brand
Articles
Tools









































