Microchip Technology KSZ8041FTL-EVALKIT EVAL KSZ8041FTL EXPERIMENT
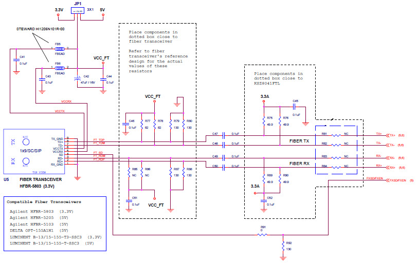
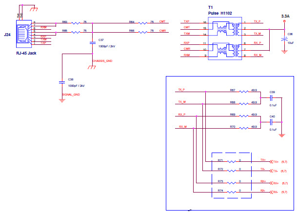
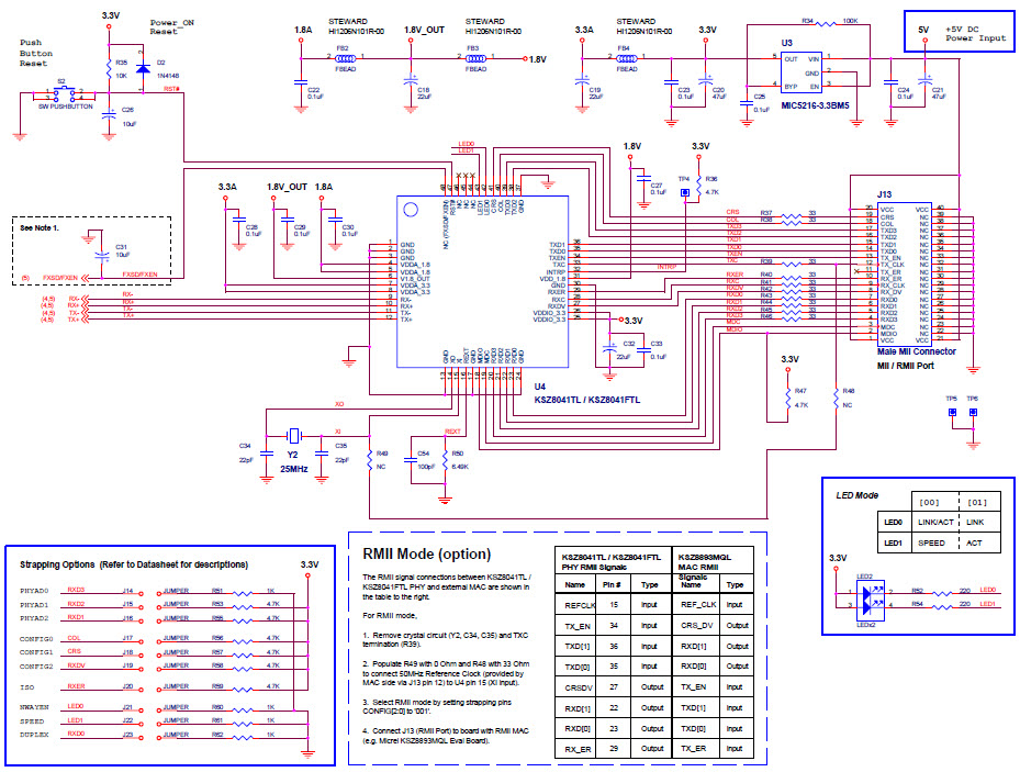
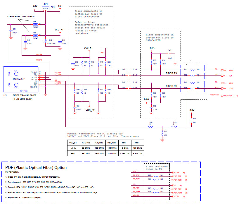
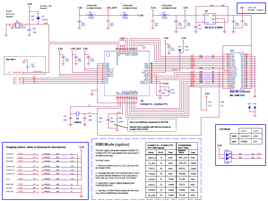
The Microchip Technology KSZ8041FTL-EVAL is an evaluation board for the KSZ8041TL 10Base-T/100Base-TX/100Base-FX Physical Layer Transceiver in Copper Mode. It is designed for consumer electronics applications and provides a platform for testing and evaluating the performance of the KSZ8041TL transceiver. The board features a RJ-45 connector for 10Base-T/100Base-TX/100Base-FX copper mode, a USB connector for power supply, and a set of LEDs for monitoring the status of the transceiver. The board also includes a set of jumpers for configuring the transceiver and a set of test points for probing the signals. The board is designed to be used with the KSZ8041TL evaluation software, which provides a graphical user interface for configuring and testing the transceiver.
- TypeParameter
- Published2007
- Part StatusDiscontinued
- Moisture Sensitivity Level (MSL)1 (Unlimited)
- TypeInterface
- Base Part NumberKSZ8041
- FunctionEthernet PHY
- Utilized IC / PartKSZ8041FTL
- Supplied ContentsBoard(s)
- Evaluation KitYes
- EmbeddedNo
- REACH SVHCNo SVHC
- RoHS StatusROHS3 Compliant
- Lead FreeLead Free
| Part Number | Manufacturer | Description | Stock | RFQ |
|---|---|---|---|---|
| Sharp | 0 | RFQ |


Product
Brand
Articles
Tools


































