Microchip Technology KSZ8041NL-EVALBOARD EVALUATION FOR KSZ8041NL
Description
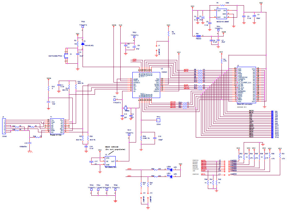
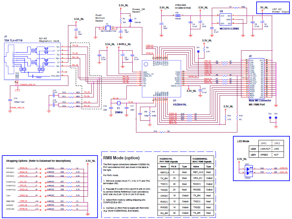
The Microchip Technology KSZ8041NL-EVAL is an evaluation board for the KSZ8041NL 10Base-T/100Base-TX Physical Layer Transceiver, designed for consumer electronics. It is a low-cost, easy-to-use platform for evaluating the performance of the KSZ8041NL transceiver. The board includes a power supply, a USB-to-serial converter, and a 10/100Base-T Ethernet port. It also features a variety of test points and jumpers for easy access to the transceiver's signals. The board is designed to be used with the Microchip KSZ8041NL Evaluation Software, which provides a graphical user interface for configuring and testing the transceiver. The board is ideal for evaluating the performance of the KSZ8041NL transceiver in consumer electronics applications.
Specifications
Microchip Technology technical specifications, attributes, parameters and parts with similar specifications to Microchip Technology .
- TypeParameter
- Factory Lead Time15 Weeks
- MountBase
- PackagingBulk
- Published2006
- Part StatusActive
- Moisture Sensitivity Level (MSL)1 (Unlimited)
- TypeInterface
- Max Operating Temperature70°C
- Min Operating Temperature0°C
- Base Part NumberKSZ8041
- FunctionEthernet PHY
- Operating Supply Voltage3.465V
- Operating Supply Current53mA
- Utilized IC / PartKSZ8041NL
- Supplied ContentsBoard(s)
- Evaluation KitYes
- Primary AttributesSingle Chip PHY, 10BASE-T/100BASE-TX
- EmbeddedNo
- Secondary AttributesMII, RMII, HP Auto MDI, MDI-X Auto Polarity Correction
- REACH SVHCNo SVHC
- RoHS StatusROHS3 Compliant
- Lead FreeLead Free
0 Similar Products Remaining
Technical Documents
Associated Products
| Part Number | Manufacturer | Description | Stock | RFQ |
|---|---|---|---|---|
| Sharp | 0 | RFQ |


Product
Brand
Articles
Tools




















