Microchip Technology MIC26601YJL EVBOARD EVAL FOR MIC26601YJL
Description
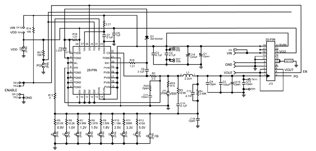
The Microchip Technology MIC26601YJL-EV is a DC to DC single output power supply for desktop PC power supply and power management IC. It provides a wide range of output voltages from 0.9V to 5V, allowing for a variety of applications. It features a high efficiency of up to 95%, low ripple and noise, and a wide input voltage range of 4.5V to 14V. It also has a wide temperature range of -40°C to +85°C, making it suitable for a variety of applications. The MIC26601YJL-EV is a reliable and cost-effective solution for powering desktop PCs.
Specifications
Microchip Technology technical specifications, attributes, parameters and parts with similar specifications to Microchip Technology .
- TypeParameter
- Voltage-Input5.5V~28V
- PackagingBulk
- SeriesHyper Speed Control®, SuperSwitcher II™
- Published2011
- Part StatusDiscontinued
- Moisture Sensitivity Level (MSL)1 (Unlimited)
- Max Operating Temperature125°C
- Min Operating Temperature-40°C
- Current - Output6A
- Voltage - Output5V
- Frequency - Switching600kHz
- Utilized IC / PartMIC26601
- Supplied ContentsBoard(s)
- Evaluation KitYes
- Board TypeFully Populated
- Main PurposeDC/DC, Step Down
- Outputs and Type1, Non-Isolated
- Regulator TopologyBuck
- REACH SVHCNo SVHC
- RoHS StatusROHS3 Compliant
- Lead FreeContains Lead
0 Similar Products Remaining
Technical Documents
Associated Products
| Part Number | Manufacturer | Description | Stock | RFQ |
|---|---|---|---|---|
| Diodes Incorporated | IC SYNCH MOSFET CNTRLR 4A 8SO | 0 | RFQ | |
| Diodes Incorporated | Driver 3A 1-OUT High Side/Low Side Inv 8-Pin SM | 0 | RFQ |


Product
Brand
Articles
Tools


















