Nuvoton Technology Corporation America Nu-LB-Nano130
Description
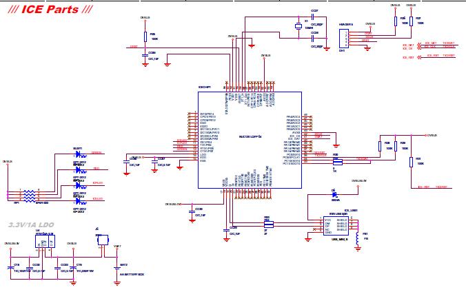
Nuvoton Technology Corporation's Nu-LB-Nano130 Evaluation Board is designed for use with the Cortex-M0 based Nano100 Series MCUs. It provides a complete development environment for the Nano130 MCUs, allowing users to quickly and easily evaluate the features and capabilities of the MCU. The board includes a variety of peripherals, such as an LCD display, USB port, and SD card slot, as well as a variety of connectors for connecting to external devices. The board also includes a JTAG interface for debugging and programming the MCU. With the Nu-LB-Nano130 Evaluation Board, users can quickly and easily evaluate the features and capabilities of the Nano130 MCU and develop applications for it.
Specifications
Nuvoton Technology Corporation America technical specifications, attributes, parameters and parts with similar specifications to Nuvoton Technology Corporation America .
- TypeParameter
- Evaluation KitYes
- Core ArchitectureARM
- RoHS StatusRoHS Compliant
0 Similar Products Remaining
Associated Products
| Part Number | Manufacturer | Description | Stock | RFQ |
|---|---|---|---|---|
| Analog Devices Inc. | ANALOG DEVICES - AD8021ARZ - Operational Amplifier, Single, 1 Amplifier, 200 MHz, 120 V/µs, ± 2.25V to ± 12V, SOIC, 8 Pins | 15 | RFQ | |
| Analog Devices Inc. | IC OPAMP VFB 560MHZ 8SOIC | 249 | RFQ | |
| Analog Devices Inc. | ANALOG DEVICES AD8021ARMZOperational Amplifier, Single, 200 MHz, 1 Amplifier, 120 V/s,2.25V to12V, MSOP, 8 Pins | 4 | RFQ | |
| Analog Devices Inc. | High Speed Operational Amplifiers LOW-NOISE 16-Bit | 30 | RFQ | |
| Analog Devices Inc. | OP Amp Single Volt Fdbk ±12V/24V 8-Pin MSOP T/R | 0 | RFQ | |
| Analog Devices Inc. | OP Amp Single Volt Fdbk ±12V/24V 8-Pin SOIC N T/R | 0 | RFQ |


Product
Brand
Articles
Tools





























