NXP USA Inc. DEMO9S08SC4Development Boards & Kits - S08 / S12 DEMO BRD FOR 9S08SC4
The NXP Semiconductors DEMO9S08SC4-SC4, DEMO9S08SC4, S9S08SC4 Demonstration Board is a powerful and versatile development platform for the MC9S08SC4 S08 family of 8-bit microcontrollers. It is designed to provide a comprehensive set of features and functions for the evaluation and development of consumer electronics applications. The board includes a wide range of peripherals, including a LCD display, keypad, LEDs, and a variety of communication interfaces. It also includes a full-featured debugger, allowing for easy debugging and programming of the MC9S08SC4 microcontroller. The board is ideal for prototyping and testing of consumer electronics applications, and is a great tool for learning and exploring the capabilities of the MC9S08SC4 microcontroller.
- TypeParameter
- Factory Lead Time11 Weeks
- Mounting TypeFixed
- SeriesHCS08
- Published2004
- Part StatusActive
- Moisture Sensitivity Level (MSL)1 (Unlimited)
- TypeMCU 8-Bit
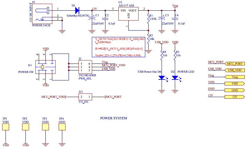
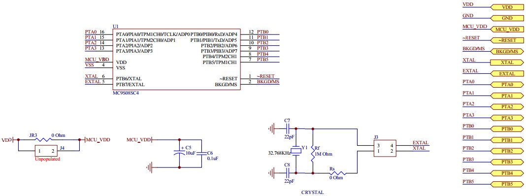
- Utilized IC / PartMC9S08SC4
- ContentsBoard(s), Cable(s)
- Board TypeEvaluation Platform
- RoHS StatusROHS3 Compliant


Product
Brand
Articles
Tools






























