NXP USA Inc. TRK-MPC5634MNXP TRK-MPC5634M Development Board, Starter Trak, Power Architecture
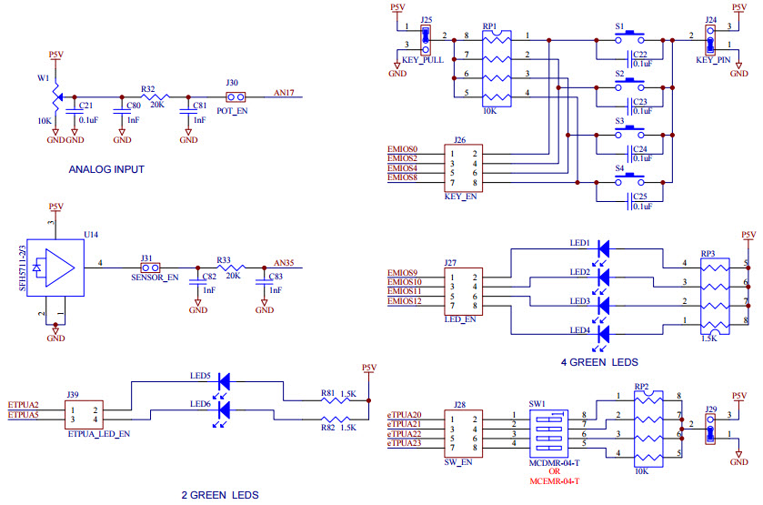
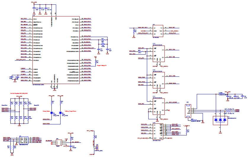
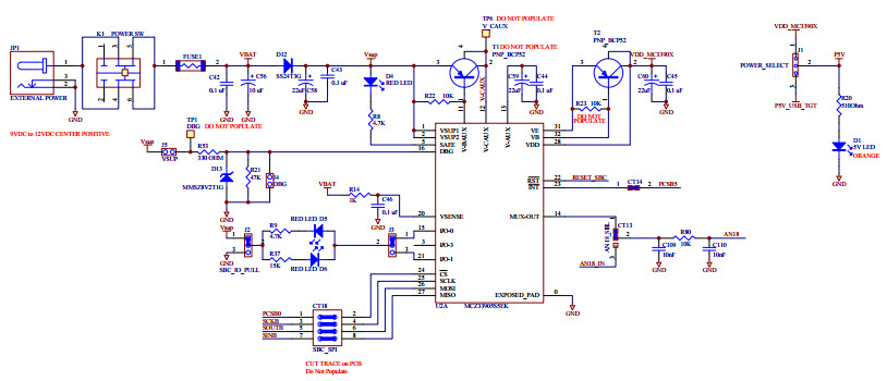
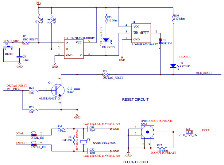
The NXP Semiconductors TRK-MPC5634M StarterTRAK Development Kit is a comprehensive development platform for automotive powertrain and precision timed industrial applications. It is designed to enable rapid prototyping and development of automotive and transportation applications. The kit includes a TRK-MPC5634M MPC563xM microcontroller, a powertrain development board, and a precision timing board. The microcontroller features a 32-bit Power Architecture core, up to 256 KB of flash memory, and up to 64 KB of RAM. The powertrain development board provides a range of peripherals and interfaces, including CAN, LIN, and FlexRay, as well as a range of analog and digital I/O. The precision timing board provides a range of timing and synchronization features, including a real-time clock, a pulse-width modulation (PWM) generator, and a pulse-width modulation (PWM) counter. The kit also includes a range of software tools, including a C/C++ compiler, an integrated development environment (IDE), and a debugger. The TRK-MPC5634M StarterTRAK Development Kit is an ideal platform for developing automotive and transportation applications.
- TypeParameter
- Factory Lead Time11 Weeks
- Mounting TypeFixed
- Published2007
- Part StatusActive
- Moisture Sensitivity Level (MSL)1 (Unlimited)
- TypeMCU 32-Bit
- Core Processore200
- Utilized IC / PartMPC5634M
- ContentsBoard(s), Cable(s)
- Board TypeEvaluation Platform
- PlatformStarterTRAK
- RoHS StatusROHS3 Compliant
| Part Number | Manufacturer | Description | Stock | RFQ |
|---|---|---|---|---|
| Texas Instruments | IC BUF NON-INVERT 5.5V 14DIP | 110 | RFQ | |
| Texas Instruments | IC BUF NON-INVERT 5.5V 14SOIC | 6880 | RFQ | |
| Texas Instruments | IC BUF NON-INVERT 5.5V 14SOIC | 6880 | RFQ | |
| NDK America, Inc. | CRYSTAL 8.0000MHZ 8PF SMD | 10000 | BUY | |
| Texas Instruments | IC BUS BUFF TRI-ST QD 14SOIC | 0 | RFQ | |
| OSRAM | Ambient Light Sensor Photodetector 4-Pin Chip LED | 0 | RFQ | |
| Texas Instruments | PROTOTYPE | 0 | RFQ | |
| Texas Instruments | IC BUF NON-INVERT 5.5V 8DSBGA | 4 | RFQ | |
| NDK America, Inc. | Crystal 8MHz ?20ppm (Tol) ?30ppm (Stability) 8pF FUND 200Ohm 4-Pin SMD | 4000 | BUY |


Product
Brand
Articles
Tools







































