NXP USA Inc. TWR-S08UNIVTOWER SYST TWR-RS08DC/TWR-S08DC
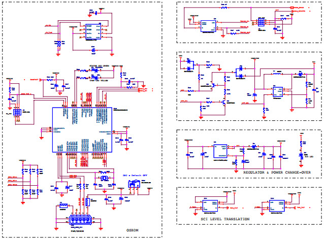
The NXP Semiconductors TWR-S08UNIV is a Universal 8-bit S08/RS08 MCUs Tower System Module designed for automotive and transportation applications. It features a 32-bit NXP S08QE128 MCU with up to 32KB of Flash memory, 8KB of RAM, and a wide range of peripherals. The module also includes a range of analog and digital I/O, CAN, LIN, and FlexRay interfaces, as well as a USB 2.0 On-The-Go port. The module is designed to be used in a variety of automotive and transportation applications, such as engine control, body control, and safety systems. It is also suitable for use in industrial and consumer applications. The module is designed to be used with the NXP Tower System, which provides a modular, scalable, and cost-effective platform for rapid prototyping and development.
- TypeParameter
- Factory Lead Time143 Weeks
- Mounting TypeSocket
- SeriesHCS08, RS08
- Published2011
- Part StatusObsolete
- Moisture Sensitivity Level (MSL)1 (Unlimited)
- TypeMCU 8-Bit
- Core ProcessorHCS08, RS08
- Utilized IC / PartTWR-RS08DC, TWR-S08DC
- ContentsBoard(s)
- Board TypeEvaluation Platform
- PlatformTower System
- RoHS StatusROHS3 Compliant
| Part Number | Manufacturer | Description | Stock | RFQ |
|---|---|---|---|---|
| Texas Instruments | IC TRNSLTR BIDIRECTIONAL SC70-6 | 11982 | RFQ | |
| Texas Instruments | IC BUS TRANSCVR TRI-ST SOT23-6 | 2777 | RFQ | |
| Texas Instruments | IC BUS TRANSCVR TRI-ST SOT-563 | 455 | BUY | |
| Texas Instruments | Single-Bit Dual-Supply Bus Transceiver with Configurable Voltage-Level Shifting and 3-State Outputs 6-SC70 -40 to 85 | 1860 | BUY | |
| Texas Instruments | IC LED DRIVER RGLTR DIM SOT23-5 | 30000 | RFQ | |
| Texas Instruments | IC LED DRIVER WHITE BCKLGT 6SON | 2500 | BUY | |
| Texas Instruments | IC LED DRIVER WHITE BCKLGT 6SON | 1000 | BUY | |
| Texas Instruments | IC BUS TRANSCVR TRI-ST SOT23-6 | 33 | RFQ | |
| Texas Instruments | IC TRNSLTR BIDIRECTIONAL 6USON | 40 | BUY | |
| Texas Instruments | IC BUS TRANSCVR TRI-ST SOT23-6 | 235 | BUY | |
| Texas Instruments | IC BUS TRANSCVR TRI-ST SC70-6 | 219 | BUY | |
| Texas Instruments | IC TRNSLTR BIDIRECTIONAL SC70-6 | 173875 | BUY |


Product
Brand
Articles
Tools































