ON Semiconductor CAT4201AGEVBLED Lighting Development Tools EVAL BOARD FOR LED DRIVER
Description
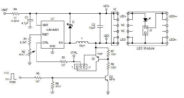
The ON Semiconductor CAT4201AGEVB Evaluation Board is designed to evaluate the performance of the CAT4201 high efficiency step-down converter. This converter is suitable for use in military and aerospace applications, and is capable of providing up to 1.5A of continuous output current. The board features an adjustable output voltage range of 0.8V to 5.5V, and is capable of operating at a switching frequency of up to 1.2MHz. The board also includes a wide range of protection features, such as over-current, over-voltage, and thermal protection. The board is also RoHS compliant, making it suitable for use in a variety of applications.
Specifications
ON Semiconductor technical specifications, attributes, parameters and parts with similar specifications to ON Semiconductor .
- TypeParameter
- Factory Lead Time52 Weeks
- PackagingBulk
- Published2013
- Part StatusActive
- Moisture Sensitivity Level (MSL)1 (Unlimited)
- Operating Supply Voltage28V
- Max Input Voltage12V
- Output Current per Channel350mA
- Utilized IC / PartCAT4201
- Supplied ContentsBoard(s)
- Evaluation KitYes
- Outputs and Type1, Non-Isolated
- FeaturesDimmable
- RoHS StatusROHS3 Compliant
0 Similar Products Remaining
Technical Documents
Associated Products
| Part Number | Manufacturer | Description | Stock | RFQ |
|---|---|---|---|---|
| Infineon Technologies | Trans RF BJT NPN 4V 0.03A Automotive 4-Pin TSFP T/R | 1699 | BUY |


Product
Brand
Articles
Tools












