ON Semiconductor NB3H5150MNGEVBEVAL BOARD NB3H5150MNG
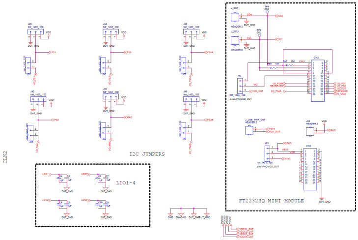
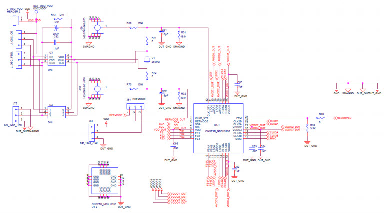
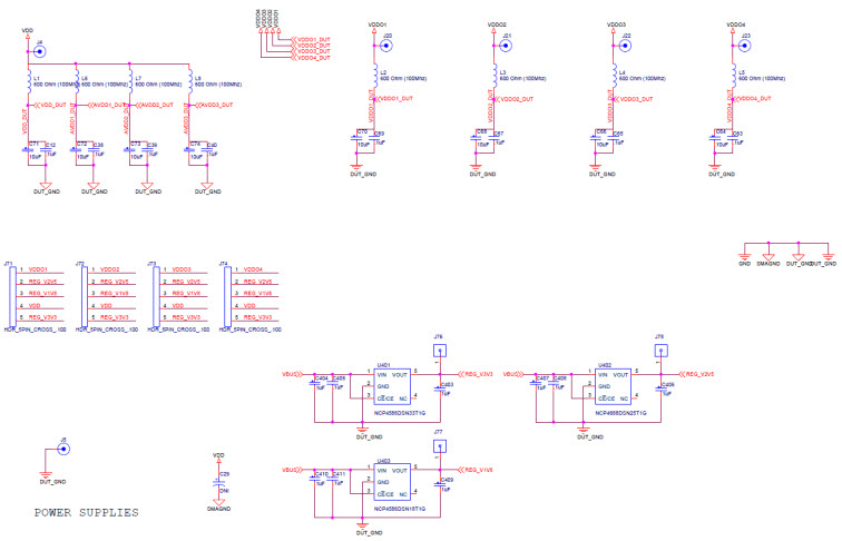
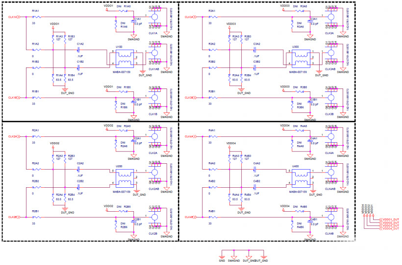
The Onsemi NB3H5150MNGEVB-MNGEVB is an evaluation board for the NB3H5150 2.5V/3.3V Low Noise Multi-Rate Clock Generator. This board is designed for use in communications and telecom applications. It features a low-noise, low-jitter clock generator that can be used to generate multiple clock frequencies from a single reference clock. The board also includes a variety of test points and connectors for easy evaluation and testing. The board is designed to be used with a variety of different reference clocks, including crystal oscillators, voltage-controlled oscillators, and programmable oscillators. The board also includes a variety of features to help reduce noise and jitter, such as a low-noise power supply and a low-noise clock buffer. The board is also designed to be used with a variety of different output formats, including LVDS, LVPECL, and HCSL.
- TypeParameter
- Published2016
- Part StatusActive
- Moisture Sensitivity Level (MSL)1 (Unlimited)
- TypeTiming
- FunctionClock Generator
- Utilized IC / PartNB3H5150
- Supplied ContentsBoard(s)
- Evaluation KitYes
- Secondary AttributesGraphical User Interface
- RoHS StatusROHS3 Compliant
| Part Number | Manufacturer | Description | Stock | RFQ |
|---|---|---|---|---|
| ON Semiconductor | IC CLOCK GENERATOR 32QFN | 33000 | BUY | |
| ON Semiconductor | IC CLOCK GENERATOR 32QFN | 100000 | RFQ | |
| Microchip Technology | LDO Regulator Pos 1.8V 0.15A 5-Pin SOT-23 T/R | 0 | RFQ | |
| Abracon LLC | CRYSTAL 25.0000MHZ 18PF T/H | 4000 | RFQ |


Product
Brand
Articles
Tools

















