ON Semiconductor NCP1608BOOSTGEVBPower Management IC Development Tools NCP1608 100 W BOOST EVB PWR SPY
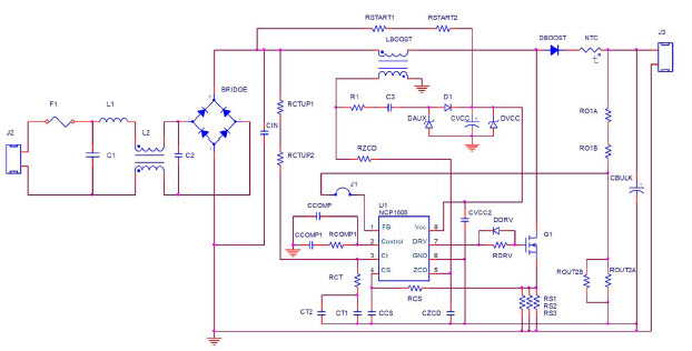
The NCP1608BOOSTGEVB-BOOSTGEVB is an evaluation board for the NCP1608, a 100-W boost, power factor correction, lighting ballast controller. It is designed to evaluate the performance of the NCP1608 in a boost topology, and is capable of driving up to 100 W of power. The board includes a power supply, a boost inductor, a power factor correction capacitor, and a current sense resistor. It also includes a user interface, allowing for easy configuration and monitoring of the NCP1608. The board is designed to be used with a wide range of input voltages, and is capable of operating in both continuous and discontinuous conduction modes. The board is also designed to be used with a wide range of output voltages, allowing for a variety of lighting ballast applications.
- TypeParameter
- Package / Case100
- Published2009
- Part StatusActive
- Moisture Sensitivity Level (MSL)1 (Unlimited)
- TypePower Management
- FunctionPower Factor Correction
- Utilized IC / PartNCP1608
- Supplied ContentsBoard(s)
- Evaluation KitYes
- Primary Attributes100W, 85 ~ 265 VAC Input, 400 VDC Regulated Output
- EmbeddedNo
- RoHS StatusROHS3 Compliant
| Part Number | Manufacturer | Description | Stock | RFQ |
|---|---|---|---|---|
| Toshiba | Trans MOSFET N-CH Si 30V 15A Automotive 6-Pin UDFN-B EP T/R | 1 | BUY | |
| Toshiba Semiconductor and Storage | MOSFET NCH 30V 15A UDFNB | 2900 | RFQ | |
| Toshiba Semiconductor and Storage | MOSFET DRVR 1-OUT Hi Side Non-Inv 6-Pin WCSP Emboss T/R | 45 | BUY |


Product
Brand
Articles
Tools












