STMicroelectronics EVL6562A-400WBOARD EVAL FOR L6562AX
Description
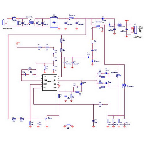
The STMicroelectronics EVL6562A-400W Evaluation Board is a powerful tool for evaluating the performance of the L6562A, 400-W FOT-controlled PFC pre-regulator. This evaluation board is designed to provide a complete platform for testing and evaluating the performance of the L6562A in a variety of applications, including computers and peripherals. The board features a wide range of features, including a high-efficiency PFC pre-regulator, a wide input voltage range, a low-noise power supply, and a comprehensive set of test points for monitoring and controlling the performance of the device. The board also includes a comprehensive set of documentation and software tools to help users get the most out of their evaluation.
Specifications
STMicroelectronics technical specifications, attributes, parameters and parts with similar specifications to STMicroelectronics .
- TypeParameter
- Part StatusActive
- Moisture Sensitivity Level (MSL)1 (Unlimited)
- TypePower Management
- FunctionPower Factor Correction
- Output Voltage400V
- Utilized IC / PartL6562A
- Supplied ContentsBoard(s)
- Evaluation KitYes
- Primary Attributes400W, 400V Out, 90 ~ 265VAC In
- EmbeddedNo
- Secondary AttributesContinuous Current Mode
- REACH SVHCNo SVHC
- RoHS StatusROHS3 Compliant
- Lead FreeContains Lead
0 Similar Products Remaining
Technical Documents


Product
Brand
Articles
Tools













