ON Semiconductor NCP3337MNADJGEVBBOARD EVALUATION NCP3337 ADJ
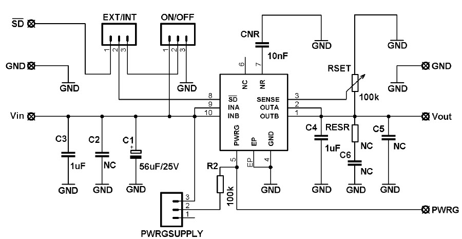
The ON Semiconductor NCP3337MNADJGEVB-MNADJGEVB Evaluation Board is a DC to DC single output power supply designed for use with PCMCIA cards, computers, and peripherals. It features the NCP3337 DC to DC converter, which is a high-efficiency, low-noise, and low-cost solution for powering PCMCIA cards. The board includes an adjustable output voltage range of 3.3V to 5.5V, and a maximum output current of 1.5A. It also features a wide input voltage range of 4.5V to 16V, and a low quiescent current of only 10µA. The board is designed to be easy to use and includes a variety of features such as an on-board LED indicator, a power-on reset circuit, and a thermal shutdown circuit. The board is also RoHS compliant and is suitable for a variety of applications.
- TypeParameter
- Factory Lead Time52 Weeks
- PackagingBox
- Published2010
- Part StatusActive
- Moisture Sensitivity Level (MSL)1 (Unlimited)
- Max Operating Temperature85°C
- Min Operating Temperature-40°C
- Voltage - Output1.25V~10V
- Utilized IC / PartNCP3337
- Supplied ContentsBoard(s)
- Evaluation KitYes
- Regulator TypePositive Fixed
- Board TypeFully Populated
- Channels per IC1 - Single
- RoHS StatusROHS3 Compliant


Product
Brand
Articles
Tools








