ON Semiconductor NCP571MN09TBGEVBBOARD EVAL NCP571MN 0.9V
Description
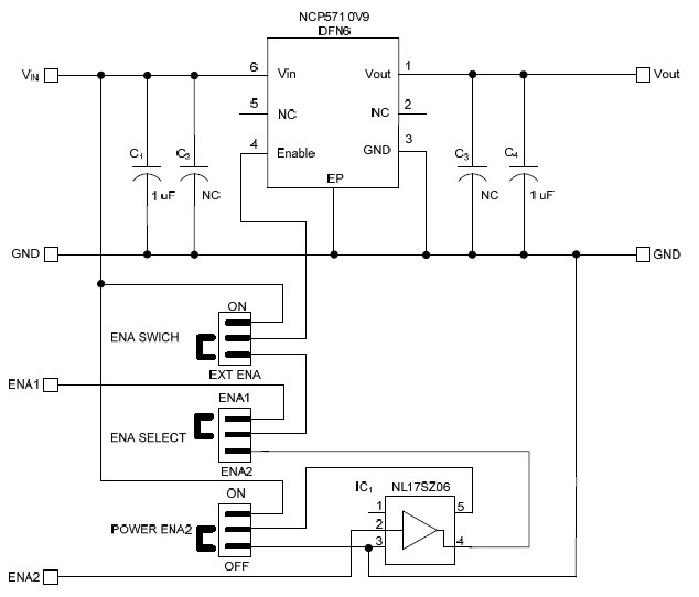
The ON Semiconductor NCP571MN09TBGEVB-TBGEVB Evaluation Board is a 0.9V DC to DC single output power supply designed for portable, video, and imaging applications. It features a wide input voltage range of 4.5V to 28V, and a maximum output current of 1.5A. The board also includes a wide range of protection features, such as over-voltage, over-current, and short-circuit protection. The board is designed to be used with the NCP571MN09TBGEVB-TBGEVB DC-DC converter, and is ideal for applications that require a reliable, low-power solution.
Specifications
ON Semiconductor technical specifications, attributes, parameters and parts with similar specifications to ON Semiconductor .
- TypeParameter
- Factory Lead Time52 Weeks
- PackagingBulk
- Published2010
- Part StatusActive
- Moisture Sensitivity Level (MSL)1 (Unlimited)
- Max Operating Temperature85°C
- Min Operating Temperature-40°C
- Voltage - Output0.9V
- Utilized IC / PartNCP571
- Supplied ContentsBoard(s)
- Evaluation KitYes
- Regulator TypePositive Fixed
- Board TypeFully Populated
- Channels per IC1 - Single
- RoHS StatusROHS3 Compliant
0 Similar Products Remaining
Technical Documents
Associated Products
| Part Number | Manufacturer | Description | Stock | RFQ |
|---|---|---|---|---|
| ON Semiconductor | IC LED DRVR OFFL MULT-STEP 8SOIC | 2626 | BUY |


Product
Brand
Articles
Tools









