ON Semiconductor NCV8537MN250GEVBBOARD EVALUATION NCV8537 2.5V
Description
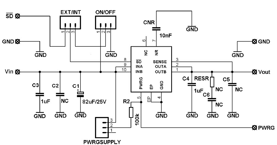
The ON Semiconductor NCV8537MN250GEVB-GEVB is an evaluation board for the NCV8537, a 2.5V DC to DC single output power supply for cable modem, audio, and video applications. This board is designed to provide a convenient platform for evaluating the performance of the NCV8537 in a variety of applications. It features a wide input voltage range of 4.5V to 28V, a maximum output current of 250mA, and a maximum output voltage of 2.5V. The board also includes a variety of protection features, such as over-voltage, over-current, and short-circuit protection. Additionally, the board is designed to be easy to use and includes a user-friendly graphical user interface.
Specifications
ON Semiconductor technical specifications, attributes, parameters and parts with similar specifications to ON Semiconductor .
- TypeParameter
- Factory Lead Time52 Weeks
- PackagingBulk
- Published2010
- Part StatusActive
- Moisture Sensitivity Level (MSL)1 (Unlimited)
- Max Operating Temperature125°C
- Min Operating Temperature-40°C
- Voltage - Output2.5V
- Utilized IC / PartNCV8537
- Supplied ContentsBoard(s)
- Evaluation KitYes
- Regulator TypePositive Fixed
- Board TypeFully Populated
- Channels per IC1 - Single
- RoHS StatusROHS3 Compliant
0 Similar Products Remaining
Technical Documents
Associated Products
| Part Number | Manufacturer | Description | Stock | RFQ |
|---|---|---|---|---|
| ON Semiconductor | IC REG BUCK ADJ 1.6A DL 10UDFN | 2970 | RFQ |


Product
Brand
Articles
Tools








