ON Semiconductor NCV8537MN330GEVBBOARD EVALUATION NCV8537 3.3V
Description
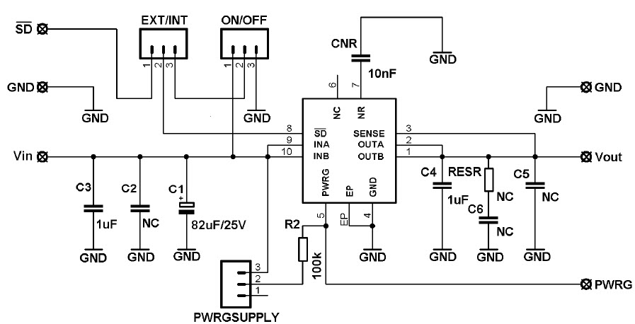
The ON Semiconductor NCV8537MN330GEVB-GEVB is an evaluation board for the NCV8537, a 3.3V DC to DC single output power supply for cable modem, audio, and video applications. It features a wide input voltage range of 4.5V to 28V, and a maximum output current of 1.5A. The board also includes a power-good indicator, an enable pin, and a thermal shutdown feature. It is designed to provide a reliable and efficient power supply solution for a variety of applications.
Specifications
ON Semiconductor technical specifications, attributes, parameters and parts with similar specifications to ON Semiconductor .
- TypeParameter
- PackagingBulk
- Published2010
- Part StatusActive
- Moisture Sensitivity Level (MSL)1 (Unlimited)
- Max Operating Temperature125°C
- Min Operating Temperature-40°C
- Voltage - Output3.3V
- Utilized IC / PartNCV8537
- Supplied ContentsBoard(s)
- Evaluation KitYes
- Regulator TypePositive Fixed
- Board TypeFully Populated
- Channels per IC1 - Single
- RoHS StatusROHS3 Compliant
0 Similar Products Remaining
Technical Documents
Associated Products
| Part Number | Manufacturer | Description | Stock | RFQ |
|---|---|---|---|---|
| ON Semiconductor | Power Switch 10.5A 8-Pin DFN EP T/R | 21620 | RFQ |


Product
Brand
Articles
Tools








