ON Semiconductor NCV8537MNADJGEVBBOARD EVALUATION NCV8537 ADJ
Description
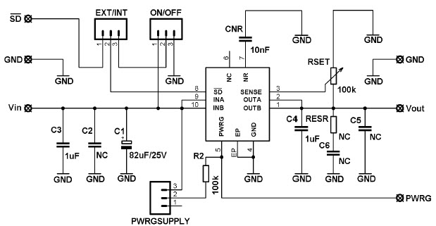
The ON Semiconductor NCV8537MNADJGEVB Evaluation Board is a DC to DC single output power supply designed for cable modem, audio, and set-top box applications. It features a wide input voltage range of 4.5V to 28V and a single output voltage of 3.3V. The board is equipped with a high-efficiency synchronous buck converter, which provides up to 1.5A of output current. It also includes a power-good indicator, an enable pin, and a soft-start pin for easy control. The board is designed to be used with the NCV8537 DC to DC single output power supply, and is ideal for applications that require a reliable and efficient power supply.
Specifications
ON Semiconductor technical specifications, attributes, parameters and parts with similar specifications to ON Semiconductor .
- TypeParameter
- Factory Lead Time52 Weeks
- PackagingBulk
- Published2010
- Part StatusActive
- Moisture Sensitivity Level (MSL)1 (Unlimited)
- Max Operating Temperature125°C
- Min Operating Temperature-40°C
- Voltage - Output1.25V~10V
- Utilized IC / PartNCV8537
- Supplied ContentsBoard(s)
- Evaluation KitYes
- Regulator TypePositive Adjustable
- Board TypeFully Populated
- Channels per IC1 - Single
- RoHS StatusROHS3 Compliant
0 Similar Products Remaining
Technical Documents
Associated Products
| Part Number | Manufacturer | Description | Stock | RFQ |
|---|---|---|---|---|
| ON Semiconductor | IC REG BOOST ADJ 1.5A SYNC 10DFN | 1 | RFQ |


Product
Brand
Articles
Tools






