ON Semiconductor NV890100PDR2GEVBBOARD EVAL FOR NV890100
Description
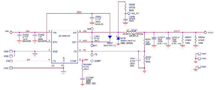
The ON Semiconductor NV890100PDR2GEVB-GEVB is an evaluation board for the 3.3V DC to DC single output power supply for audio. This board is designed to provide a reliable and efficient power supply solution for audio applications. It features a wide input voltage range of 4.5V to 28V, and a maximum output current of 1A. The board also includes a power-on reset circuit, over-voltage protection, and thermal shutdown protection. The board is designed to be used with the NV890100PDR2G power supply IC, and is ideal for use in audio applications such as amplifiers, speakers, and other audio equipment.
Specifications
ON Semiconductor technical specifications, attributes, parameters and parts with similar specifications to ON Semiconductor .
- TypeParameter
- Published2012
- Part StatusActive
- Moisture Sensitivity Level (MSL)1 (Unlimited)
- Voltage - Output3.3V
- Frequency - Switching2MHz
- Utilized IC / PartNV890100
- Supplied ContentsBoard(s)
- Evaluation KitYes
- Board TypeFully Populated
- Main PurposeDC/DC, Step Down
- Outputs and Type1, Non-Isolated
- Regulator TopologyBuck
- RoHS StatusROHS3 Compliant
0 Similar Products Remaining
Technical Documents
Associated Products
| Part Number | Manufacturer | Description | Stock | RFQ |
|---|---|---|---|---|
| ON Semiconductor | Power Switch 24A 12-Pin DFN EP T/R | 2970 | RFQ |


Product
Brand
Articles
Tools










