ROHM Semiconductor BD83070GWL-EVK-001EVALUATION BOARD FOR BUCK-BOOST
Description
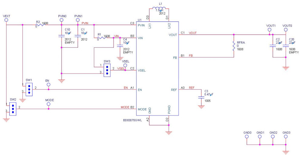
The ROHM Semiconductor BD83070GWL-EVK-001 is an evaluation board for the BD83070GWL Synchronous Buck-Boost DC/DC Converter, a power management IC. This board is designed to help engineers evaluate the performance of the BD83070GWL IC and its features. It includes a wide range of components, such as a power supply, a voltage regulator, a current sense resistor, and a load switch. The board also includes a USB port for easy connection to a PC for programming and monitoring. The board is designed to provide a convenient platform for testing and evaluating the BD83070GWL IC.
Specifications
ROHM Semiconductor technical specifications, attributes, parameters and parts with similar specifications to ROHM Semiconductor .
- TypeParameter
- Factory Lead Time8 Weeks
- Part StatusActive
- Moisture Sensitivity Level (MSL)1 (Unlimited)
- Voltage - Output2.5V or 3.3V
- Frequency - Switching1.5MHz
- Utilized IC / PartBD83070
- Supplied ContentsBoard(s)
- Board TypeFully Populated
- Main PurposeDC/DC, Step Up or Down
- Outputs and Type1, Non-Isolated
- Regulator TopologyBuck-Boost
0 Similar Products Remaining
Technical Documents
Associated Products
| Part Number | Manufacturer | Description | Stock | RFQ |
|---|---|---|---|---|
| Microchip Technology | CPLD ATF1500 Family 3K Gates 128 Macro Cells 100MHz 5V 100-Pin TQFP | 19 | RFQ | |
| Microchip Technology | CPLD ATF1500 Family 3K Gates 128 Macro Cells 100MHz 5V 84-Pin PLCC | 500 | RFQ |


Product
Brand
Articles
Tools












