STMicroelectronics EVAL-RHF1201V2RHF1201 12-Bit Analog-to-Digital Converter Evaluation Board
Description
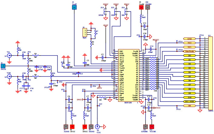
Grade is an evaluation board designed to evaluate the performance of the RHF1201 12-bit, 50 MSPS Analog-to-Digital Converter (ADC). The board is designed to meet the requirements of military and aerospace applications, and features a wide range of features and functions. It includes a high-speed, low-noise, low-power ADC, a wide range of input and output connectors, and a variety of test and evaluation tools. The board also includes a comprehensive set of software tools for data acquisition, analysis, and control. The board is designed to provide a complete solution for evaluating the performance of the RHF1201 ADC in a variety of applications.


Product
Brand
Articles
Tools











