STMicroelectronics SPC560D-DISDevelopment Boards & Kits - Other Processors Discovery Kit SPC56D 32-Bit 48 MHz 256kB
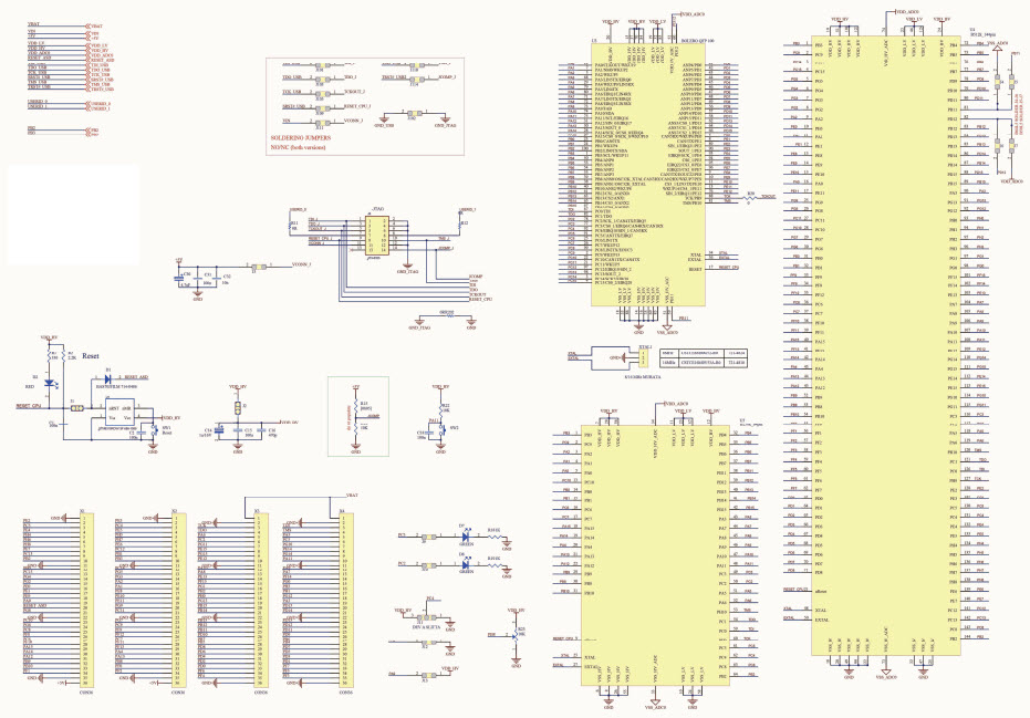
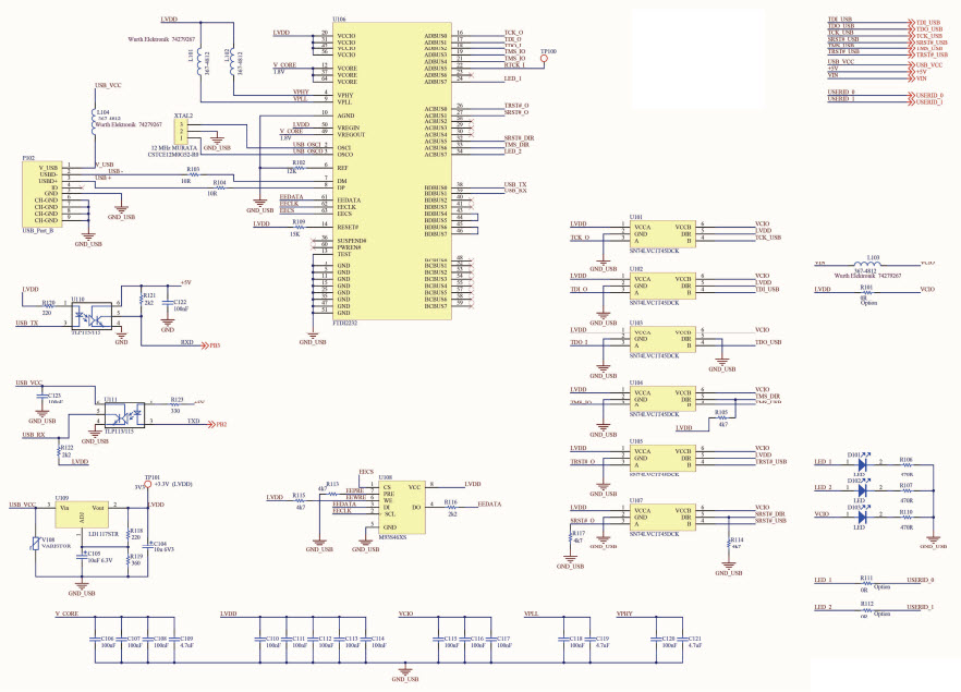
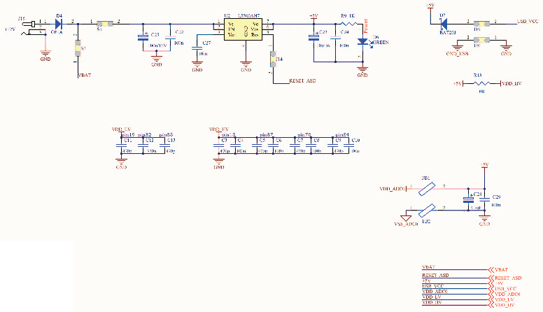
The STMicroelectronics SPC560D-DIS, SPC560D-DIS, SPC56D-Discovery Discovery Kit is a comprehensive development platform for the SPC56 D line of microcontrollers. It is equipped with the SPC56D40L1 MCU, which is a 32-bit, dual-core processor with a maximum frequency of 200 MHz. The kit also includes a wide range of peripherals, including CAN, LIN, and FlexRay communication interfaces, as well as a variety of analog and digital I/O. Additionally, the kit includes a comprehensive suite of security and safety features, such as secure boot, secure storage, and secure communication. The kit also includes a range of development tools, such as an integrated development environment, debuggers, and a range of software libraries. This makes it an ideal platform for developing secure and safe embedded applications.
- TypeParameter
- Mounting TypeFixed
- PackagingBulk
- Part StatusActive
- Moisture Sensitivity Level (MSL)1 (Unlimited)
- TypeMCU 32-Bit
- Operating Supply Voltage12V
- InterfaceUSB
- Number of Bits32
- Core Processore200
- Data Bus Width32b
- Utilized IC / PartSPC560D
- Evaluation KitYes
- ContentsBoard(s)
- Board TypeEvaluation Platform
- PlatformDiscovery
- REACH SVHCNo SVHC
- RoHS StatusROHS3 Compliant
| Part Number | Manufacturer | Description | Stock | RFQ |
|---|---|---|---|---|
| STMicroelectronics | IC EEPROM 1KBIT 2MHZ 8SO | 0 | RFQ | |
| STMicroelectronics | IC EEPROM 1K SPI 2MHZ 8SO | 0 | RFQ | |
| STMicroelectronics | IC MPU RESET CIRC 2.63V SOT-143 | 0 | BUY | |
| Texas Instruments | IC TRNSLTR BIDIRECTIONAL SC70-6 | 11982 | RFQ | |
| Texas Instruments | Single-Bit Dual-Supply Bus Transceiver with Configurable Voltage-Level Shifting and 3-State Outputs 6-SC70 -40 to 85 | 0 | RFQ | |
| STMicroelectronics | STMICROELECTRONICS LD1117STR LDO Voltage Regulator, Adjustable, 15V in, 1.1V drop, 1.25V to 15V/0.8A out, SOT-223-3 | 70000 | RFQ | |
| Texas Instruments | PROTOTYPE | 0 | RFQ | |
| STMicroelectronics | IC MCU 32BIT 256KB FLASH 64LQFP | 0 | RFQ | |
| Texas Instruments | BUS TRANSCEIVER, 74LVC1T45, SC-70-6 | 0 | RFQ | |
| Texas Instruments | Translation - Voltage Levels SNGL Bit Dual Supply Bus Transceiver | 0 | RFQ | |
| Texas Instruments | IC BUS TRANSCVR TRI-ST SC70-6 | 0 | RFQ | |
| Texas Instruments | IC TRNSLTR BIDIRECTIONAL SC70-6 | 0 | RFQ |


Product
Brand
Articles
Tools

























