STMicroelectronics STEVAL-1PS01AJREVALUATION BOARD BASED ON ST1PS0
Description
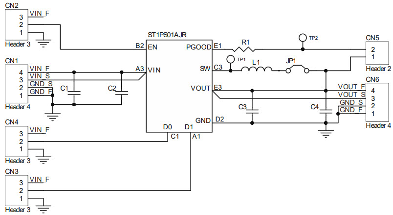
The STMicroelectronics STEVAL-1PS01AJR is an evaluation board based on the ST1PS01AJR 400mA Nano-Quiescent Synchronous Step-Down Converter. This board is designed for consumer electronics applications and provides a high-efficiency, low-noise power solution. It features a wide input voltage range of 4.5V to 28V and a wide output voltage range of 0.8V to 20V. The board also includes a wide range of protection features such as over-current, over-temperature, and short-circuit protection. The board is also equipped with a power-good indicator and a power-on reset circuit. The STEVAL-1PS01AJR is an ideal solution for powering consumer electronics devices such as smartphones, tablets, and other portable devices.
Specifications
STMicroelectronics technical specifications, attributes, parameters and parts with similar specifications to STMicroelectronics .
- TypeParameter
- Part StatusActive
- Moisture Sensitivity Level (MSL)1 (Unlimited)
- Voltage - Output1.9V~2.8V
- Utilized IC / PartST1PS01
- Supplied ContentsBoard(s)
- Board TypeFully Populated
- Main PurposeDC/DC, Step Down
- Outputs and Type1, Non-Isolated
- Regulator TopologyBuck
0 Similar Products Remaining
Technical Documents
Associated Products
| Part Number | Manufacturer | Description | Stock | RFQ |
|---|---|---|---|---|
| STMicroelectronics | IC BATTERY CHARGER SOLAR 8TSSOP | 5000 | RFQ | |
| STMicroelectronics | IC SOLAR BATTERY CHARGER 8TSSOP | 8000 | RFQ |


Product
Brand
Articles
Tools












