STMicroelectronics STEVAL-ILL009V5BOARD EVAL STP04CM05/ST1S10
Description
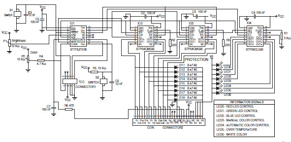
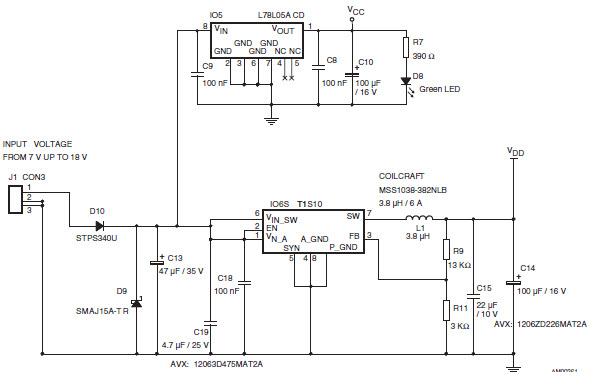
The STMicroelectronics STEVAL-ILL009V5 is a new RGB Color Demonstration Board based on the STP04CM05 and ST1S10, Consumer Electronics Line. This board is designed to demonstrate the capabilities of the STP04CM05 and ST1S10 LED drivers, allowing users to create a variety of lighting effects. The board features a 3-channel LED driver, a 3-channel RGB LED, and a push button for user control. The board also includes a USB connector for easy connection to a PC, allowing users to program the board and create custom lighting effects. The board is ideal for use in consumer electronics applications, such as TVs, monitors, and gaming consoles.
Specifications
STMicroelectronics technical specifications, attributes, parameters and parts with similar specifications to STMicroelectronics .
- TypeParameter
- Part StatusObsolete
- Moisture Sensitivity Level (MSL)1 (Unlimited)
- TypeOpto/Lighting
- FunctionRGB LED Controller
- Number of Outputs4
- Output Voltage20V
- Operating Supply Voltage18V
- Output Current400mA
- Min Input Voltage7V
- Max Input Voltage18V
- Utilized IC / PartSTP04CM05
- Supplied ContentsBoard(s)
- Evaluation KitYes
- Primary Attributes8 Outputs at 80 ~ 400mA, 7 Indicator LEDs, 7 ~ 18V In
- EmbeddedYes, MCU, 8-Bit
- Secondary AttributesTemperature Protection
- REACH SVHCNo SVHC
- RoHS StatusROHS3 Compliant
- Lead FreeContains Lead
0 Similar Products Remaining
Technical Documents
Associated Products
| Part Number | Manufacturer | Description | Stock | RFQ |
|---|---|---|---|---|
| STMicroelectronics | IC VREF SHUNT ADJ SOT23-5 | 0 | RFQ | |
| STMicroelectronics | STMICROELECTRONICS - PM8805TR - Power Over Ethernet (POE) Controller, 57V Input, 2A Output, 33.5V UVLO, VFQFPN-43 | 80 | RFQ | |
| ON Semiconductor | OPTOISOLATOR 5KV TRANSISTOR 4SMD | 990 | RFQ | |
| STMicroelectronics | IC VREF SHUNT ADJ SOT23-3 | 3031 | RFQ | |
| STMicroelectronics | PM8804 Series 75 V 1 MHz PWM Peak Current Mode Controller - VFQFPN-16 | 5000 | RFQ |


Product
Brand
Articles
Tools


















