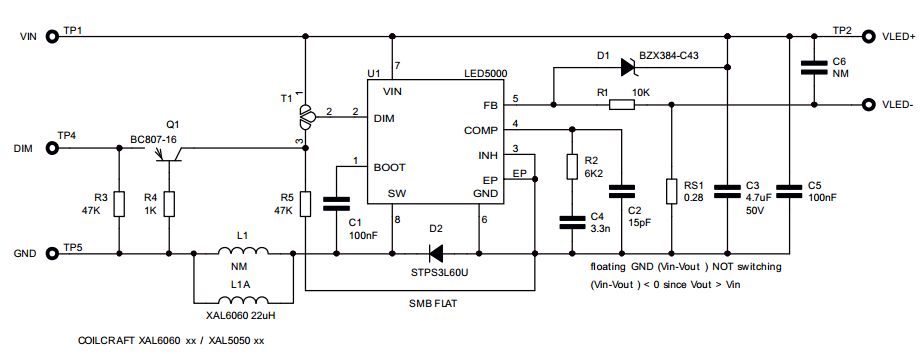
STMicroelectronics STEVAL-ILL063V1LED Lighting Development Tools 3 A LED driver based on the LED5000 in floating boost topology
Description
The STMicroelectronics STEVAL-ILL063V1 is an evaluation board designed for lighting applications. It is based on the LED5000 in a floating boost topology and is capable of driving up to 3-A of LED current. The board features a wide input voltage range of 8-V to 36-V, allowing it to be used in a variety of applications. It also includes a number of protection features, such as over-temperature, over-voltage, and short-circuit protection. The board also includes a number of test points and jumpers for easy debugging and evaluation. The STEVAL-ILL063V1 is an ideal solution for evaluating and testing LED lighting applications.
Specifications
STMicroelectronics technical specifications, attributes, parameters and parts with similar specifications to STMicroelectronics .
- TypeParameter
- PackagingBox
- Part StatusActive
- Moisture Sensitivity Level (MSL)1 (Unlimited)
- Operating Supply Voltage48V
- Output Current3A
- Output Current per Channel3A
- Utilized IC / PartLED5000
- Supplied ContentsBoard(s)
- Evaluation KitYes
- Outputs and Type1, Non-Isolated
- FeaturesDimmable
- RoHS StatusROHS3 Compliant
0 Similar Products Remaining
Technical Documents
Associated Products
| Part Number | Manufacturer | Description | Stock | RFQ |
|---|---|---|---|---|
| STMicroelectronics | Voltage Regulators - Switching Regulators 3A DC Step Down REG 2.8V to 5.5V 1.5MHz | 987 | RFQ |


Product
Brand
Articles
Tools














