STMicroelectronics STEVAL-ILL065V1LED Lighting Development Tools 3 A LED driver based on the LED5000 in BB+ topology
Description
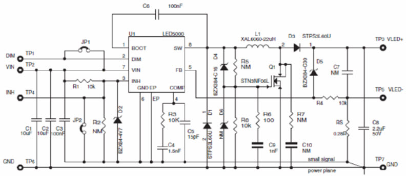
The STMicroelectronics STEVAL-ILL065V1 is an evaluation board based on the LED5000 3A LED Driver in BB+ topology, designed for lighting applications. It features a wide input voltage range of 8V to 36V, and a maximum output current of 3A. The board is equipped with a high-efficiency buck-boost converter, allowing for a wide range of LED configurations. It also includes a dimming control interface, allowing for easy dimming control of the LED lighting. The board is designed to be used with the STM32F0 microcontroller, providing a complete solution for LED lighting applications.
Specifications
STMicroelectronics technical specifications, attributes, parameters and parts with similar specifications to STMicroelectronics .
- TypeParameter
- PackagingBox
- Part StatusActive
- Moisture Sensitivity Level (MSL)1 (Unlimited)
- Operating Supply Voltage48V
- Output Current3A
- Output Current per Channel3A
- Utilized IC / PartLED5000
- Supplied ContentsBoard(s)
- Evaluation KitYes
- Outputs and Type1, Non-Isolated
- FeaturesDimmable
- RoHS StatusROHS3 Compliant
0 Similar Products Remaining
Technical Documents
Associated Products
| Part Number | Manufacturer | Description | Stock | RFQ |
|---|---|---|---|---|
| ON Semiconductor | FAIRCHILD SEMICONDUCTOR FNB43060T2 SMART POWER MODULE, 2KV, SPMAB-C26New | 204 | RFQ |


Product
Brand
Articles
Tools













