STMicroelectronics STEVAL-IME002V2HM301D Single-Lead Electrocardiogram (ECG) and Body Impedance Evaluation Board
Description
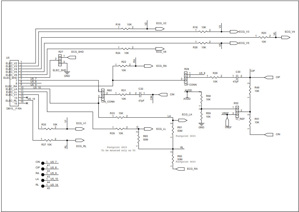
Evaluation Board from STMicroelectronics is a single-lead electrocardiogram (ECG) and body impedance evaluation board. It is based on the HM301D, a low-power, low-noise, high-accuracy analog front-end for ECG and body impedance measurements. The board is designed to provide a complete solution for ECG and body impedance measurements, including a power supply, analog front-end, and signal conditioning. It also includes a USB interface for data transfer and a graphical user interface for data visualization. The board is suitable for medical and healthcare applications such as ECG monitoring, body impedance analysis, and other medical applications.


Product
Brand
Articles
Tools





















