STMicroelectronics STM32L100C-DISCODevelopment Boards & Kits - ARM STM32L100RCT6 MCU Discovery Kit Board
Description
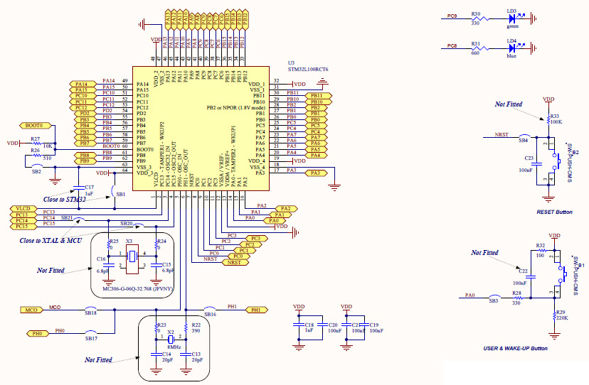
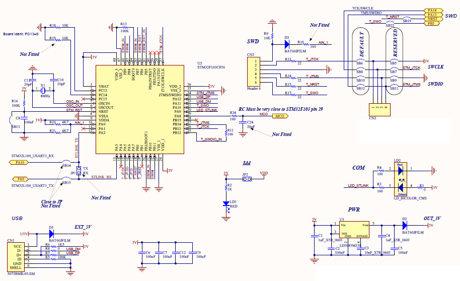
The STMicroelectronics STM32L100C-DISCO, 32L100CDISCOVERY Discovery kit is a comprehensive development platform for the STM32L100RC microcontroller (MCU). It is designed to help engineers explore the features of the STM32L100RC MCU, which is part of the STM32L1 ultra-low-power family. The kit includes a Security Module, which provides a secure environment for the development of secure applications. The kit also includes a range of development tools, such as an ST-LINK/V2-A debugger/programmer, a USB cable, and a set of expansion boards. The kit is ideal for developing applications in the areas of energy management, home automation, and industrial automation.
Specifications
STMicroelectronics technical specifications, attributes, parameters and parts with similar specifications to STMicroelectronics .
- TypeParameter
- MountExternal
- Mounting TypeFixed
- SeriesSTM32L1
- Part StatusActive
- Moisture Sensitivity Level (MSL)1 (Unlimited)
- TypeMCU 32-Bit
- Operating Supply Voltage5V
- InterfaceUSB
- Number of Bits32
- Core ProcessorARM® Cortex®-M3
- Data Bus Width32b
- Utilized IC / PartSTM32L100
- Evaluation KitYes
- Core ArchitectureARM
- ContentsBoard(s)
- Board TypeEvaluation Platform
- PlatformDiscovery
- REACH SVHCNo SVHC
- RoHS StatusROHS3 Compliant
- Lead FreeLead Free
0 Similar Products Remaining
Technical Documents
Associated Products
| Part Number | Manufacturer | Description | Stock | RFQ |
|---|---|---|---|---|
| STMicroelectronics | MCU 32-bit STM32F1 ARM Cortex M3 RISC 512KB Flash 2.5V/3.3V 64-Pin LQFP Tray | 12380 | RFQ | |
| STMicroelectronics | IC REG LINEAR 3.3V 1A DPAK | 0 | RFQ | |
| STMicroelectronics | NFC/RFID Read/Write 13.553MHz to 13.567MHz 32-Pin VFQFPN EP T/R | 1 | RFQ | |
| Murata Electronics | CRYSTAL 27.1200MHZ 6PF SMD | 1179 | RFQ |


Product
Brand
Articles
Tools





















