PCM1794A Converter: Datasheet, Alternatives, Application Circuit
Tube Active 24 b b 200k k Special Purpose ADCs/DACs I2S 3V~3.6V 5V V 28-SSOP (0.209, 5.30mm Width) Surface Mount









Tube Active 24 b b 200k k Special Purpose ADCs/DACs I2S 3V~3.6V 5V V 28-SSOP (0.209, 5.30mm Width) Surface Mount
This post will unlock more details about PCM1794A, a monolithic CMOS integrated circuit that includes a stereo digital-to-analogue converter.
PCM1794A Pinout

PCM1794A Pinout
PCM1794A CAD Model
Symbol

PCM1794A Symbol
Footprint

PCM1794A Footprint
3D Model

PCM1794 3D Model
PCM1794A Description
The PCM1794A is a monolithic CMOS integrated circuit that includes stereo digital-to-analogue converters and support circuitry in a small 28-lead SSOP package. The data converters use TI’s advanced segment DAC architecture to achieve excellent dynamic performance and improved tolerance to clock jitter.
Specifications
- TypeParameter
- Lifecycle Status
Lifecycle Status refers to the current stage of an electronic component in its product life cycle, indicating whether it is active, obsolete, or transitioning between these states. An active status means the component is in production and available for purchase. An obsolete status indicates that the component is no longer being manufactured or supported, and manufacturers typically provide a limited time frame for support. Understanding the lifecycle status is crucial for design engineers to ensure continuity and reliability in their projects.
ACTIVE (Last Updated: 3 days ago) - Factory Lead Time6 Weeks
- Mount
In electronic components, the term "Mount" typically refers to the method or process of physically attaching or fixing a component onto a circuit board or other electronic device. This can involve soldering, adhesive bonding, or other techniques to secure the component in place. The mounting process is crucial for ensuring proper electrical connections and mechanical stability within the electronic system. Different components may have specific mounting requirements based on their size, shape, and function, and manufacturers provide guidelines for proper mounting procedures to ensure optimal performance and reliability of the electronic device.
Surface Mount - Mounting Type
The "Mounting Type" in electronic components refers to the method used to attach or connect a component to a circuit board or other substrate, such as through-hole, surface-mount, or panel mount.
Surface Mount - Package / Case
refers to the protective housing that encases an electronic component, providing mechanical support, electrical connections, and thermal management.
28-SSOP (0.209, 5.30mm Width) - Number of Pins28
- Weight285.791543mg
- Operating Temperature
The operating temperature is the range of ambient temperature within which a power supply, or any other electrical equipment, operate in. This ranges from a minimum operating temperature, to a peak or maximum operating temperature, outside which, the power supply may fail.
-25°C~85°C - Packaging
Semiconductor package is a carrier / shell used to contain and cover one or more semiconductor components or integrated circuits. The material of the shell can be metal, plastic, glass or ceramic.
Tube - JESD-609 Code
The "JESD-609 Code" in electronic components refers to a standardized marking code that indicates the lead-free solder composition and finish of electronic components for compliance with environmental regulations.
e4 - Pbfree Code
The "Pbfree Code" parameter in electronic components refers to the code or marking used to indicate that the component is lead-free. Lead (Pb) is a toxic substance that has been widely used in electronic components for many years, but due to environmental concerns, there has been a shift towards lead-free alternatives. The Pbfree Code helps manufacturers and users easily identify components that do not contain lead, ensuring compliance with regulations and promoting environmentally friendly practices. It is important to pay attention to the Pbfree Code when selecting electronic components to ensure they meet the necessary requirements for lead-free applications.
yes - Part Status
Parts can have many statuses as they progress through the configuration, analysis, review, and approval stages.
Active - Moisture Sensitivity Level (MSL)
Moisture Sensitivity Level (MSL) is a standardized rating that indicates the susceptibility of electronic components, particularly semiconductors, to moisture-induced damage during storage and the soldering process, defining the allowable exposure time to ambient conditions before they require special handling or baking to prevent failures
1 (Unlimited) - Number of Terminations28
- TypeDAC, Audio
- Terminal Finish
Terminal Finish refers to the surface treatment applied to the terminals or leads of electronic components to enhance their performance and longevity. It can improve solderability, corrosion resistance, and overall reliability of the connection in electronic assemblies. Common finishes include nickel, gold, and tin, each possessing distinct properties suitable for various applications. The choice of terminal finish can significantly impact the durability and effectiveness of electronic devices.
Nickel/Palladium/Gold (Ni/Pd/Au) - Max Power Dissipation
The maximum power that the MOSFET can dissipate continuously under the specified thermal conditions.
11mW - Voltage - Supply
Voltage - Supply refers to the range of voltage levels that an electronic component or circuit is designed to operate with. It indicates the minimum and maximum supply voltage that can be applied for the device to function properly. Providing supply voltages outside this range can lead to malfunction, damage, or reduced performance. This parameter is critical for ensuring compatibility between different components in a circuit.
3V~3.6V 5V - Terminal Position
In electronic components, the term "Terminal Position" refers to the physical location of the connection points on the component where external electrical connections can be made. These connection points, known as terminals, are typically used to attach wires, leads, or other components to the main body of the electronic component. The terminal position is important for ensuring proper connectivity and functionality of the component within a circuit. It is often specified in technical datasheets or component specifications to help designers and engineers understand how to properly integrate the component into their circuit designs.
DUAL - Terminal Form
Occurring at or forming the end of a series, succession, or the like; closing; concluding.
GULL WING - Peak Reflow Temperature (Cel)
Peak Reflow Temperature (Cel) is a parameter that specifies the maximum temperature at which an electronic component can be exposed during the reflow soldering process. Reflow soldering is a common method used to attach electronic components to a circuit board. The Peak Reflow Temperature is crucial because it ensures that the component is not damaged or degraded during the soldering process. Exceeding the specified Peak Reflow Temperature can lead to issues such as component failure, reduced performance, or even permanent damage to the component. It is important for manufacturers and assemblers to adhere to the recommended Peak Reflow Temperature to ensure the reliability and functionality of the electronic components.
260 - Number of Functions1
- Supply Voltage
Supply voltage refers to the electrical potential difference provided to an electronic component or circuit. It is crucial for the proper operation of devices, as it powers their functions and determines performance characteristics. The supply voltage must be within specified limits to ensure reliability and prevent damage to components. Different electronic devices have specific supply voltage requirements, which can vary widely depending on their design and intended application.
5V - Time@Peak Reflow Temperature-Max (s)
Time@Peak Reflow Temperature-Max (s) refers to the maximum duration that an electronic component can be exposed to the peak reflow temperature during the soldering process, which is crucial for ensuring reliable solder joint formation without damaging the component.
NOT SPECIFIED - Base Part Number
The "Base Part Number" (BPN) in electronic components serves a similar purpose to the "Base Product Number." It refers to the primary identifier for a component that captures the essential characteristics shared by a group of similar components. The BPN provides a fundamental way to reference a family or series of components without specifying all the variations and specific details.
PCM1794 - Pin Count
a count of all of the component leads (or pins)
28 - Qualification Status
An indicator of formal certification of qualifications.
Not Qualified - Operating Supply Voltage
The voltage level by which an electrical system is designated and to which certain operating characteristics of the system are related.
5V - Polarity
In electronic components, polarity refers to the orientation or direction in which the component must be connected in a circuit to function properly. Components such as diodes, capacitors, and LEDs have polarity markings to indicate which terminal should be connected to the positive or negative side of the circuit. Connecting a component with incorrect polarity can lead to malfunction or damage. It is important to pay attention to polarity markings and follow the manufacturer's instructions to ensure proper operation of electronic components.
Bipolar - Number of Channels3
- Interface
In electronic components, the term "Interface" refers to the point at which two different systems, devices, or components connect and interact with each other. It can involve physical connections such as ports, connectors, or cables, as well as communication protocols and standards that facilitate the exchange of data or signals between the connected entities. The interface serves as a bridge that enables seamless communication and interoperability between different parts of a system or between different systems altogether. Designing a reliable and efficient interface is crucial in ensuring proper functionality and performance of electronic components and systems.
Serial - Nominal Supply Current
Nominal current is the same as the rated current. It is the current drawn by the motor while delivering rated mechanical output at its shaft.
45mA - Number of Bits24
- Supply Type
Supply Type in electronic components refers to the classification of power sources used to operate the component. It indicates whether the component requires DC or AC power, and if DC, specifies the voltage levels such as low, medium, or high. Different supply types can affect the performance, compatibility, and application of the component in electronic circuits. Understanding the supply type is crucial for proper component selection and integration into electronic designs.
Analog, Digital, Single - Data Interface
A Data Interface in EDQ is a template of a set of attributes representing a given entity, used to create processes that read from, or write to, interfaces rather than directly from or to sources or targets of data.
I2S - Sampling Rate
often described in the context of signal processing as the number of samples per time.
192 ksps - Settling Time
In control theory the settling time of a dynamical system such as an amplifier or other output device is the time elapsed from the application of an ideal instantaneous step input to the time at which the amplifier output has entered and remained within a specified error band.
5 μs - Sampling Rate (Per Second)
The sampling rate (per second) in electronic components refers to the frequency at which an analog signal is measured or sampled to convert it into a digital signal. It is typically expressed in Hertz (Hz) and indicates how many times per second the analog signal is sampled. A higher sampling rate allows for better representation of the original signal, capturing more detail and reducing distortion during the conversion process. In audio applications, for example, common sampling rates include 44.1 kHz for CD-quality audio and 48 kHz for video production.
200k - Power Consumption
Power consumption is the amount of input energy (measured in watts) required for an electrical appliance to function. This is opposed to power output which is a measure of the level of performance, of a heat pump for example.
205mW - Number of Converters8
- Conversion Rate
the number of conversions divided by the total number of visitors.
192 ksps - Voltage Supply Source
A voltage source is a two-terminal device which can maintain a fixed voltage. An ideal voltage source can maintain the fixed voltage independent of the load resistance or the output current. However, a real-world voltage source cannot supply unlimited current. A voltage source is the dual of a current source.
Analog Digital - Signal to Noise Ratio (SNR)
Signal to Noise Ratio (SNR) is a measure used in electronics to quantify the ratio of the strength of a desired signal to the strength of background noise. It is commonly expressed in decibels (dB) and is used to evaluate the quality of a signal transmission or processing system. A higher SNR indicates a stronger, clearer signal relative to the background noise, resulting in better performance and accuracy in electronic components such as amplifiers, receivers, and communication systems. SNR is crucial in ensuring reliable and efficient operation of electronic devices by minimizing the impact of unwanted noise on the signal quality.
127 dB - Number of ADC Channels0
- Resolution (Bits)
Resolution (Bits) in electronic components refers to the number of bits used to represent the analog signal in digital form. It indicates the level of detail or precision with which the analog signal can be converted into digital data. A higher resolution means more bits are used, allowing for finer distinctions to be made between different signal levels. For example, an 8-bit resolution can represent 256 different levels, while a 16-bit resolution can represent 65,536 levels. In general, a higher resolution leads to better accuracy and fidelity in the digital representation of the original analog signal.
24 b - Number of Analog Outputs2
- Height2mm
- Length10.2mm
- Width5.3mm
- Thickness
Thickness in electronic components refers to the measurement of how thick a particular material or layer is within the component structure. It can pertain to various aspects, such as the thickness of a substrate, a dielectric layer, or conductive traces. This parameter is crucial as it impacts the electrical, mechanical, and thermal properties of the component, influencing its performance and reliability in electronic circuits.
1.95mm - REACH SVHC
The parameter "REACH SVHC" in electronic components refers to the compliance with the Registration, Evaluation, Authorization, and Restriction of Chemicals (REACH) regulation regarding Substances of Very High Concern (SVHC). SVHCs are substances that may have serious effects on human health or the environment, and their use is regulated under REACH to ensure their safe handling and minimize their impact.Manufacturers of electronic components need to declare if their products contain any SVHCs above a certain threshold concentration and provide information on the safe use of these substances. This information allows customers to make informed decisions about the potential risks associated with using the components and take appropriate measures to mitigate any hazards.Ensuring compliance with REACH SVHC requirements is essential for electronics manufacturers to meet regulatory standards, protect human health and the environment, and maintain transparency in their supply chain. It also demonstrates a commitment to sustainability and responsible manufacturing practices in the electronics industry.
No SVHC - RoHS Status
RoHS means “Restriction of Certain Hazardous Substances” in the “Hazardous Substances Directive” in electrical and electronic equipment.
ROHS3 Compliant - Lead Free
Lead Free is a term used to describe electronic components that do not contain lead as part of their composition. Lead is a toxic material that can have harmful effects on human health and the environment, so the electronics industry has been moving towards lead-free components to reduce these risks. Lead-free components are typically made using alternative materials such as silver, copper, and tin. Manufacturers must comply with regulations such as the Restriction of Hazardous Substances (RoHS) directive to ensure that their products are lead-free and environmentally friendly.
Lead Free
Parts with Similar Specs
- ImagePart NumberManufacturerPackage / CaseNumber of PinsNumber of ADC ChannelsNumber of ChannelsSupply VoltageMounting TypeWidthNumber of FunctionsView Compare
PCM1794ADB
28-SSOP (0.209, 5.30mm Width)
28
0
3
5 V
Surface Mount
5.3 mm
1
20-SSOP (0.209, 5.30mm Width)
20
-
-
3.3 V
Surface Mount
5.3 mm
1
24-SSOP (0.209, 5.30mm Width)
24
-
-
15 V
Surface Mount
5.3 mm
1
24-SSOP (0.209, 5.30mm Width)
24
-
-
15 V
Surface Mount
5.3 mm
1
24-SSOP (0.209, 5.30mm Width)
24
-
-
15 V
Surface Mount
5.3 mm
1
PCM1794A Features
24-Bit Resolution
Analog Performance:
− Dynamic Range: 132 dB (9 V RMS, Mono)
129 dB (4.5 V RMS, Stereo)
127 dB (2 V RMS, Stereo)
− THD+N: 0.0004%
Differential Current Output: 7.8 mA p-p
8× Oversampling Digital Filter:
− Stop-Band Attenuation: –130 dB
− Pass-Band Ripple: ±0.00001 dB
Sampling Frequency: 10 kHz to 200 kHz
System Clock: 128, 192, 256, 384, 512, or
768 fS With Autodetect
Accepts 16- and 24-Bit Audio Data
PCM Data Formats: Standard, I2S, and Left-Justified
Optional Interface Available to External Digital Filter or DSP
Digital De-Emphasis
Digital Filter Rolloff: Sharp or Slow
Soft Mute
Zero Flag
Dual-Supply Operation:
− 5-V Analog, 3.3-V Digital
5-V Tolerant Digital Inputs
Small 28-Lead SSOP Package
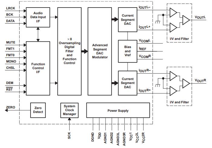
PCM1794A Functional Block Diagram

PCM1794A Functional Block Diagram
PCM1794A Application
A/V Receivers
DVD Players
Musical Instruments
HDTV Receivers
Car Audio Systems
Digital Multitrack Recorders
Other Applications Requiring 24-Bit Audio
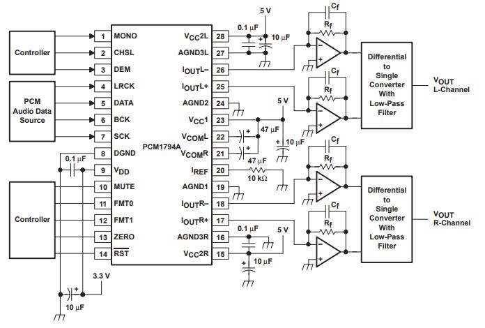
PCM1794A Application Circuit
The design of the application circuit is very important in order to actually realize the high S/N ratio of which the PCM1794A is capable. This is because noise and distortion that are generated in an application circuit are not negligible.
PCM1794A Typical Application Circuit
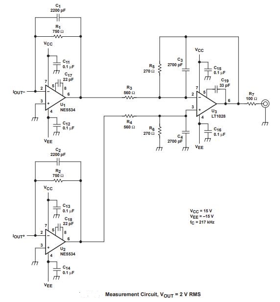
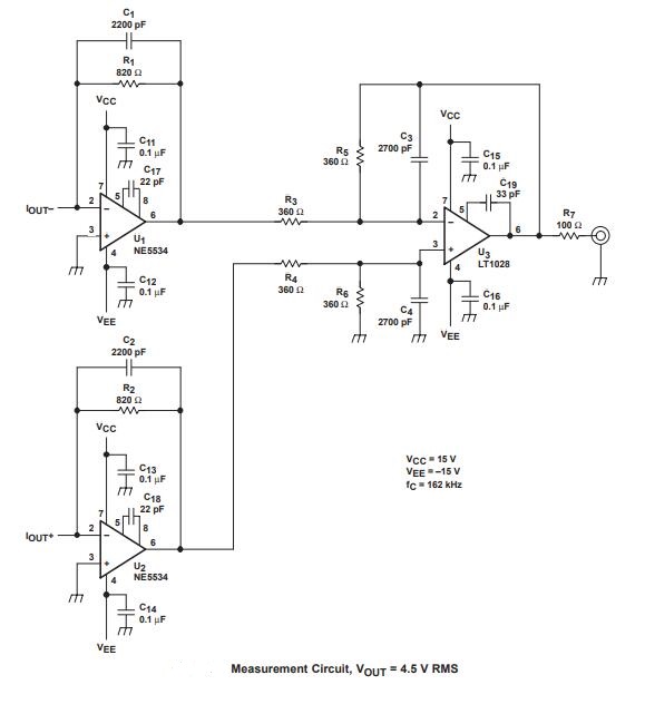
In the circuit of Figure 1, the output level is 2 V RMS, and 127 dB S/N is achieved. The circuit of Figure 2 can realize the highest performance. In this case, the output level is set to 4.5 V RMS and 129 dB S/N is achieved (stereo mode). In monaural mode, if the output of the L-channel and R-channel is used as a balanced output, 132 dB S/N is achieved (see Figure 3).

Figure 1

Figure 2

Figure 3
PCM1794A Alternatives
| Parts | Description | Manufacturer |
| PCM1794DBR CONVERTERS | 132dB SNR Highest Performance Stereo DAC (H/W Control) 28-SSOP | Texas Instruments |
| PCM1798DBRG4 CONVERTERS | SERIAL INPUT LOADING, 24-BIT DAC, PDSO28, GREEN, PLASTIC, SSOP-28 | Texas Instruments |
| PCM1794ADBRG4 CONVERTERS | SERIAL INPUT LOADING, 24-BIT DAC, PDSO28, GREEN, PLASTIC, SSOP-28 | Texas Instruments |
| PCM1794DBRG4 CONVERTERS | 132dB SNR Highest Performance Stereo DAC (H/W Control) 28-SSOP | Texas Instruments |
| PCM1798DB CONVERTERS | 123dB SNR Stereo DAC (H/W Control) 28-SSOP -25 to 85 | Texas Instruments |
| PCM1794DB CONVERTERS | 132dB SNR Highest Performance Stereo DAC (H/W Control) 28-SSOP -25 to 85 | Texas Instruments |
| PCM1798DBR CONVERTERS | 123dB SNR Stereo DAC (H/W Control) 28-SSOP -25 to 85 | Texas Instruments |
| PCM1794ADB CONVERTERS | 132dB SNR Highest Performance Stereo DAC (H/W Control) 28-SSOP -25 to 85 | Texas Instruments |
| PCM1798DBG4 CONVERTERS | 123dB SNR Stereo DAC (H/W Control) 28-SSOP -25 to 85 | Texas Instruments |
| PCM1794ADBR CONVERTERS | 132dB SNR Highest Performance Stereo DAC (H/W Control) 28-SSOP -25 to 85 | Texas Instruments |
PCM1794A Alternatives
PCM1794A Package

PCM1794A Package
PCM1794A Manufacturer
Texas Instruments (TI) is a global semiconductor firm originating in 1958 and nowadays it has over 30,000 employees who design, conduct and sell analogue and product-differentiating embedded processing components in 35 countries. Aimed at changing the world of tech, TI has put great effort into becoming the solution provider coupled with a vision.
Datasheet PDF
- Datasheets :
PCM1794ADB-Texas-Instruments-datasheet-62118684.pdf
PCM1794ADB-Texas-Instruments-datasheet-10255698.pdf
PCM1794ADB-Texas-Instruments-datasheet-14100963.pdf
PCM1794ADB-Texas-Instruments-datasheet-8442363.pdf
PCM1794ADB-Texas-Instruments-datasheet-164745.pdf
pid_6939329_pcm1794adb-texas-instruments-datasheet-151535.pdf
- PCN Packaging :
- PCN Design/Specification :
Popularity by Region
What is PCM1794A?
The PCM1794A is a monolithic CMOS integrated circuit that includes stereo digital-to-analogue converters and support circuitry in a small 28-lead SSOP package. The data converters use TI’s advanced segment DAC architecture to achieve excellent dynamic performance and improved tolerance to clock jitter.
Does the PCM1794A provide balanced current outputs?
Yes, the PCM1794A provides balanced current outputs, allowing the user to optimize analogue performance externally.
What about the sampling rates of PCM1794A?
Sampling rates up to 200 kHz are supported.
AD260BND-1 Digital Isolators: Pinout, Specification, Datasheet14 August 2024492
Unveiling the MSP430F437IPZ Mixed Signal Microcontroller: Features, Specifications, and Applications2.29 February 2024136
FOD3180 Optocoupler: Application, Circuit, Datasheet20 October 20212589
M24128-BR 128-Kbit serial I²C bus EEPROM: Pinout, Equivalent and Datasheet11 April 20221914
ATMEGA328-PU Microcontroller : Pinout, Programming [FAQ]15 November 20225107
HC-06 vs. HC-05 Bluetooth Module: What is the difference between HC-06 and HC-05?24 November 202160894
LD1117 Voltage Regulator: Datasheet, Pinout, Circuit01 December 20218600
1N4148 vs 1N4001: Which one is better?26 February 20227916
How to Check 2073 Transistor Pinout at Home01 September 20253262
An Overview of Development Board18 December 202514882
2026 Semiconductor and Electronic Components Price Trends16 March 20265741
Enhancing the Efficiency of Semiconductors by Using the Spin of Electrons11 February 20251453
Introduction to Flash Memory31 October 20258526
SIA's Latest Report: Status and Challenges of US Semiconductors22 February 20232916
All You Need to Know About Rectifier Circuit24 April 202517021
Next-Generation Flexible Display Technology - QLED11 October 20215133
Texas Instruments
In Stock: 136
United States
China
Canada
Japan
Russia
Germany
United Kingdom
Singapore
Italy
Hong Kong(China)
Taiwan(China)
France
Korea
Mexico
Netherlands
Malaysia
Austria
Spain
Switzerland
Poland
Thailand
Vietnam
India
United Arab Emirates
Afghanistan
Åland Islands
Albania
Algeria
American Samoa
Andorra
Angola
Anguilla
Antigua & Barbuda
Argentina
Armenia
Aruba
Australia
Azerbaijan
Bahamas
Bahrain
Bangladesh
Barbados
Belarus
Belgium
Belize
Benin
Bermuda
Bhutan
Bolivia
Bonaire, Sint Eustatius and Saba
Bosnia & Herzegovina
Botswana
Brazil
British Indian Ocean Territory
British Virgin Islands
Brunei
Bulgaria
Burkina Faso
Burundi
Cabo Verde
Cambodia
Cameroon
Cayman Islands
Central African Republic
Chad
Chile
Christmas Island
Cocos (Keeling) Islands
Colombia
Comoros
Congo
Congo (DRC)
Cook Islands
Costa Rica
Côte d’Ivoire
Croatia
Cuba
Curaçao
Cyprus
Czechia
Denmark
Djibouti
Dominica
Dominican Republic
Ecuador
Egypt
El Salvador
Equatorial Guinea
Eritrea
Estonia
Eswatini
Ethiopia
Falkland Islands
Faroe Islands
Fiji
Finland
French Guiana
French Polynesia
Gabon
Gambia
Georgia
Ghana
Gibraltar
Greece
Greenland
Grenada
Guadeloupe
Guam
Guatemala
Guernsey
Guinea
Guinea-Bissau
Guyana
Haiti
Honduras
Hungary
Iceland
Indonesia
Iran
Iraq
Ireland
Isle of Man
Israel
Jamaica
Jersey
Jordan
Kazakhstan
Kenya
Kiribati
Kosovo
Kuwait
Kyrgyzstan
Laos
Latvia
Lebanon
Lesotho
Liberia
Libya
Liechtenstein
Lithuania
Luxembourg
Macao(China)
Madagascar
Malawi
Maldives
Mali
Malta
Marshall Islands
Martinique
Mauritania
Mauritius
Mayotte
Micronesia
Moldova
Monaco
Mongolia
Montenegro
Montserrat
Morocco
Mozambique
Myanmar
Namibia
Nauru
Nepal
New Caledonia
New Zealand
Nicaragua
Niger
Nigeria
Niue
Norfolk Island
North Korea
North Macedonia
Northern Mariana Islands
Norway
Oman
Pakistan
Palau
Palestinian Authority
Panama
Papua New Guinea
Paraguay
Peru
Philippines
Pitcairn Islands
Portugal
Puerto Rico
Qatar
Réunion
Romania
Rwanda
Samoa
San Marino
São Tomé & Príncipe
Saudi Arabia
Senegal
Serbia
Seychelles
Sierra Leone
Sint Maarten
Slovakia
Slovenia
Solomon Islands
Somalia
South Africa
South Sudan
Sri Lanka
St Helena, Ascension, Tristan da Cunha
St. Barthélemy
St. Kitts & Nevis
St. Lucia
St. Martin
St. Pierre & Miquelon
St. Vincent & Grenadines
Sudan
Suriname
Svalbard & Jan Mayen
Sweden
Syria
Tajikistan
Tanzania
Timor-Leste
Togo
Tokelau
Tonga
Trinidad & Tobago
Tunisia
Turkey
Turkmenistan
Turks & Caicos Islands
Tuvalu
U.S. Outlying Islands
U.S. Virgin Islands
Uganda
Ukraine
Uruguay
Uzbekistan
Vanuatu
Vatican City
Venezuela
Wallis & Futuna
Yemen
Zambia
Zimbabwe


Product
Brand
Articles
Tools









