LT1083CK Voltage Regulator: Feature, Specification, and Datasheet
5.5mm PMIC 3 TO-247-3
The LT1083CK is designed to provide 7.5A, 5A, and 3A with higher efficiency than currently available devices.
LT1083CK Description
All internal circuitry is designed to operate down to 1V input-to-output differential and the dropout voltage is fully specified as a function of load current. Dropout is guaranteed at a maximum of 1.5V at maximum output current, decreasing at lower load currents. On-chip trimming adjusts the reference voltage to 1%. The current limit is also trimmed, minimizing the stress on both the regulator and power source circuitry under overload conditions.
The LT1083 devices are pin-compatible with older 3-terminal regulators. A 10µF output capacitor is required on these new devices. However, this is included in most regulator designs.
Unlike PNP regulators, where up to 10% of the output current is wasted as quiescent current, the LT1083 quiescent current flows into the load, increasing efficiency.
LT1083CK Features
■ Three-terminal adjustable
■ Output current of 3A, 5A or 7.5A
■ Operates down to 1V dropout
■Guaranteed dropout voltage at multiple current levels
■ Line regulation: 0.015%
■ Load regulation: 0.1%
■ 100% thermal limit functional test
■ Fixed versions available
■ Available in 3-lead plastic TO-220, TO-3P and DD packages
LT1083CK Applicaitons
■ High-efficiency linear regulators
■ Post regulators for switching supplies
■ Constant current regulators
■ Battery chargers
Specifications
- TypeParameter
- Mount
In electronic components, the term "Mount" typically refers to the method or process of physically attaching or fixing a component onto a circuit board or other electronic device. This can involve soldering, adhesive bonding, or other techniques to secure the component in place. The mounting process is crucial for ensuring proper electrical connections and mechanical stability within the electronic system. Different components may have specific mounting requirements based on their size, shape, and function, and manufacturers provide guidelines for proper mounting procedures to ensure optimal performance and reliability of the electronic device.
Through Hole - Package / Case
refers to the protective housing that encases an electronic component, providing mechanical support, electrical connections, and thermal management.
TO-247-3 - Number of Pins3
- Packaging
Semiconductor package is a carrier / shell used to contain and cover one or more semiconductor components or integrated circuits. The material of the shell can be metal, plastic, glass or ceramic.
Bulk - JESD-609 Code
The "JESD-609 Code" in electronic components refers to a standardized marking code that indicates the lead-free solder composition and finish of electronic components for compliance with environmental regulations.
e0 - Pbfree Code
The "Pbfree Code" parameter in electronic components refers to the code or marking used to indicate that the component is lead-free. Lead (Pb) is a toxic substance that has been widely used in electronic components for many years, but due to environmental concerns, there has been a shift towards lead-free alternatives. The Pbfree Code helps manufacturers and users easily identify components that do not contain lead, ensuring compliance with regulations and promoting environmentally friendly practices. It is important to pay attention to the Pbfree Code when selecting electronic components to ensure they meet the necessary requirements for lead-free applications.
no - Number of Terminations3
- ECCN Code
An ECCN (Export Control Classification Number) is an alphanumeric code used by the U.S. Bureau of Industry and Security to identify and categorize electronic components and other dual-use items that may require an export license based on their technical characteristics and potential for military use.
EAR99 - Terminal Finish
Terminal Finish refers to the surface treatment applied to the terminals or leads of electronic components to enhance their performance and longevity. It can improve solderability, corrosion resistance, and overall reliability of the connection in electronic assemblies. Common finishes include nickel, gold, and tin, each possessing distinct properties suitable for various applications. The choice of terminal finish can significantly impact the durability and effectiveness of electronic devices.
Tin/Lead (Sn/Pb) - with Nickel (Ni) barrier - Max Operating Temperature
The Maximum Operating Temperature is the maximum body temperature at which the thermistor is designed to operate for extended periods of time with acceptable stability of its electrical characteristics.
125°C - Min Operating Temperature
The "Min Operating Temperature" parameter in electronic components refers to the lowest temperature at which the component is designed to operate effectively and reliably. This parameter is crucial for ensuring the proper functioning and longevity of the component, as operating below this temperature may lead to performance issues or even damage. Manufacturers specify the minimum operating temperature to provide guidance to users on the environmental conditions in which the component can safely operate. It is important to adhere to this parameter to prevent malfunctions and ensure the overall reliability of the electronic system.
0°C - Terminal Position
In electronic components, the term "Terminal Position" refers to the physical location of the connection points on the component where external electrical connections can be made. These connection points, known as terminals, are typically used to attach wires, leads, or other components to the main body of the electronic component. The terminal position is important for ensuring proper connectivity and functionality of the component within a circuit. It is often specified in technical datasheets or component specifications to help designers and engineers understand how to properly integrate the component into their circuit designs.
SINGLE - Peak Reflow Temperature (Cel)
Peak Reflow Temperature (Cel) is a parameter that specifies the maximum temperature at which an electronic component can be exposed during the reflow soldering process. Reflow soldering is a common method used to attach electronic components to a circuit board. The Peak Reflow Temperature is crucial because it ensures that the component is not damaged or degraded during the soldering process. Exceeding the specified Peak Reflow Temperature can lead to issues such as component failure, reduced performance, or even permanent damage to the component. It is important for manufacturers and assemblers to adhere to the recommended Peak Reflow Temperature to ensure the reliability and functionality of the electronic components.
235 - Number of Functions1
- Terminal Pitch
The center distance from one pole to the next.
5.5mm - Time@Peak Reflow Temperature-Max (s)
Time@Peak Reflow Temperature-Max (s) refers to the maximum duration that an electronic component can be exposed to the peak reflow temperature during the soldering process, which is crucial for ensuring reliable solder joint formation without damaging the component.
20 - Pin Count
a count of all of the component leads (or pins)
3 - Number of Outputs1
- Qualification Status
An indicator of formal certification of qualifications.
Not Qualified - Current - Output
Current - Output is a parameter in electronic components that refers to the maximum amount of current that can be delivered by the output of the component. It is a crucial specification as it determines the capability of the component to supply power to connected devices or circuits. The current output rating is typically specified in amperes (A) and is important for ensuring that the component can safely and effectively power the load it is connected to without overheating or failing. Designers and engineers must consider the current output rating when selecting components to ensure compatibility and reliable operation of the overall system.
5A - Voltage - Output
Voltage - Output is a parameter that refers to the electrical potential difference between the output terminal or pin of an electronic component and a reference point, typically ground. It indicates the level of voltage that the component is capable of providing at its output under specified operating conditions. This parameter is crucial in determining the performance and functionality of the component in a circuit, as it directly affects the signal or power being delivered to other components or devices connected to the output. Engineers and designers use the voltage output specification to ensure compatibility and proper functioning of the component within the overall system.
28.5V - Number of Regulators
A regulator is a mechanism or device that controls something such as pressure, temperature, or fluid flow. The voltage regulator keeps the power level stabilized. A regulator is a mechanism or device that controls something such as pressure, temperature, or fluid flow.
1 - Dropout Voltage
Dropout voltage is the input-to-output differential voltage at which the circuit ceases to regulate against further reductions in input voltage; this point occurs when the input voltage approaches the output voltage.
1.3V - Dropout Voltage1-Nom
Dropout Voltage1-Nom is a parameter commonly found in voltage regulators and power management ICs. It refers to the minimum voltage difference required between the input voltage and the output voltage for the regulator to maintain regulation. In other words, it is the minimum voltage drop that the regulator can handle while still providing a stable output voltage. This parameter is important to consider when designing power supply circuits to ensure that the regulator can operate within its specified voltage range and maintain proper regulation under varying load conditions.
1.3V - Regulator Type
In electronic components, the "Regulator Type" parameter refers to the specific type of voltage regulator used in a circuit. Voltage regulators are devices that maintain a constant output voltage regardless of changes in input voltage or load conditions. The regulator type can vary based on the design and functionality of the voltage regulator, such as linear regulators, switching regulators, or programmable regulators. Each type has its own advantages and limitations in terms of efficiency, cost, size, and performance characteristics. Selecting the appropriate regulator type is crucial to ensure stable and reliable operation of the electronic circuit.
ADJUSTABLE POSITIVE SINGLE OUTPUT LDO REGULATOR - Min Current Limit
Min Current Limit is a parameter in electronic components that refers to the minimum amount of current that must flow through the component to ensure proper operation. This parameter is important because if the current falls below this limit, the component may not function as intended or may even be damaged. Manufacturers specify the minimum current limit to help users understand the operating conditions and limitations of the component. It is crucial to ensure that the current flowing through the component remains above the specified minimum limit to maintain its performance and reliability.
5.5A - Adjustability
Adjustability in electronic components refers to the ability of the component to be modified or fine-tuned to meet specific requirements or operating conditions. This parameter indicates the extent to which the component can be adjusted, either manually or electronically, to optimize its performance. Components with high adjustability offer greater flexibility in terms of customization and can be tailored to suit different applications or environments. Adjustability is an important consideration in electronic design, as it allows for precise control and optimization of the component's functionality.
ADJUSTABLE - Load Regulation-Max(%)
Load Regulation-Max(%) is a measure of how much the output voltage of a power supply or voltage regulator changes in response to variations in load current. It is expressed as a percentage of the nominal output voltage and indicates the maximum deviation from the set voltage when the load shifts from no load to full load. A lower value of load regulation signifies better performance, as it indicates that the output voltage remains stable under varying load conditions.
0.4% - Input-Output Voltage Differential-Max
Input-Output Voltage Differential-Max refers to the maximum allowable voltage difference between the input and output terminals of an electronic component, such as an operational amplifier or a voltage regulator. This parameter is crucial for ensuring the safe operation of the component, preventing damage, and maintaining performance. Exceeding this differential can lead to distortion, malfunction, or permanent failure of the device. It is essential for designers to consider this limit when integrating components into electronic circuits to achieve reliable functionality.
25V - RoHS Status
RoHS means “Restriction of Certain Hazardous Substances” in the “Hazardous Substances Directive” in electrical and electronic equipment.
RoHS Compliant - Lead Free
Lead Free is a term used to describe electronic components that do not contain lead as part of their composition. Lead is a toxic material that can have harmful effects on human health and the environment, so the electronics industry has been moving towards lead-free components to reduce these risks. Lead-free components are typically made using alternative materials such as silver, copper, and tin. Manufacturers must comply with regulations such as the Restriction of Hazardous Substances (RoHS) directive to ensure that their products are lead-free and environmentally friendly.
Contains Lead
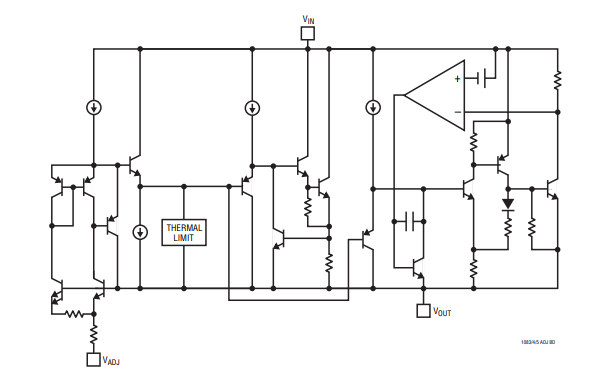
LT1083CK Block Diagram

LT1083CK Typical Application

LT1083CK Package

LT1083CK Manufacturer
Linear Technology Corporation, a member of the S&P 500, has been designing, manufacturing and marketing a broad line of high-performance analog integrated circuits for major companies worldwide for three decades. The Company's products provide an essential bridge between our analog world and the digital electronics in communications, networking, industrial, automotive, computer, medical, instrumentation, consumer, and military and aerospace systems. Linear Technology produces power management, data conversion, signal conditioning, RF and interface ICs, µModule subsystems, and wireless sensor network products.
Trend Analysis
Datasheet PDF
- Datasheets :
1.What is the efficiency of the lt1083 regulator?
The LT1083 series of positive adjustable regulators are designed to provide 7.5A with higher efficiency than currently available devices. All internal circuitry is designed to operate down to 1V input-to-output differential and the dropout voltage is fully specifi ed as a function of load current.
2.What kind of capacitor is used in the lt1083?
The circuit design used in the LT1083 family requires the use of an output capacitor as part of the device frequency compensation. For all operating conditions, the addition of a 150μF aluminum electrolytic or a 22μF solid tantalum pin instantaneously shorted to the ground can damage to occur.
3.What is the efficiency of the lt1083 quiescent current?
Unlike PNP regulators, where up to 10% of the output current is wasted as quiescent current, the LT1083 quiescent current flows into the load, increasing efficiency. Output Current of 3A, 5A or 7.5A Guaranteed Dropout Voltage at Multiple Current Levels Line Regulation: 0.015% Load Regulation: 0.1%
4.Can a crowbar circuit be used on an lt1083?
A crowbar circuit at the input of the LT1083 can generate those kinds of currents, and a diode from output to input is then recommended. Normal power supply cycling or even plugging and unplugging in the system will not generate currents large enough to do any damage.
J108 JFET N Channel Transistor: J108 Transistor, Price, Datasheet11 January 20223514
2SC4793 Transistor: 2SC4793, 2SC4793 Datasheet, Equivalent18 December 202119168
Unveiling the Freescale MC9S08JM16 Microcontroller: Features, Configuration, and Package Migration29 February 2024247
STM32H745ZIT6U vs STM32F207ZG Microcontroller Detailed Comparison09 June 2025405
Unraveling the Microchip ATSAMD21E17AMUT Microcontroller28 February 2024191
BMI160 Obsolete: Best Replacement Sensors BMI270, BMI323, LSM6DSOTR30 August 20253405
TIP35C Transistor: Datasheet, Equivalent, Pinout04 January 202214874
MJE13001 BJT NPN switching transistor[Video]05 May 20221880
Sensor Basics: Classification, Working Principle and Application02 April 202527649
The Global Talent Pool for Major Chip Manufacturing Is Still Far From Adequate29 April 2022544
Top 10 High-Performance End Mills for Metalworking in 202517 July 20252191
LDO VS DC to DC Converter11 March 202210852
What is Gallium Nitride(GaN)?19 January 20217201
What is a Cascode Amplifier?27 March 202513196
Amorphous Silicon Solar Cells: Features, Structure and Applications22 August 20225470
What is Field Programmable Gate Array(FPGA)?27 April 20221115
Analog Devices, Inc.
In Stock
United States
China
Canada
Japan
Russia
Germany
United Kingdom
Singapore
Italy
Hong Kong(China)
Taiwan(China)
France
Korea
Mexico
Netherlands
Malaysia
Austria
Spain
Switzerland
Poland
Thailand
Vietnam
India
United Arab Emirates
Afghanistan
Åland Islands
Albania
Algeria
American Samoa
Andorra
Angola
Anguilla
Antigua & Barbuda
Argentina
Armenia
Aruba
Australia
Azerbaijan
Bahamas
Bahrain
Bangladesh
Barbados
Belarus
Belgium
Belize
Benin
Bermuda
Bhutan
Bolivia
Bonaire, Sint Eustatius and Saba
Bosnia & Herzegovina
Botswana
Brazil
British Indian Ocean Territory
British Virgin Islands
Brunei
Bulgaria
Burkina Faso
Burundi
Cabo Verde
Cambodia
Cameroon
Cayman Islands
Central African Republic
Chad
Chile
Christmas Island
Cocos (Keeling) Islands
Colombia
Comoros
Congo
Congo (DRC)
Cook Islands
Costa Rica
Côte d’Ivoire
Croatia
Cuba
Curaçao
Cyprus
Czechia
Denmark
Djibouti
Dominica
Dominican Republic
Ecuador
Egypt
El Salvador
Equatorial Guinea
Eritrea
Estonia
Eswatini
Ethiopia
Falkland Islands
Faroe Islands
Fiji
Finland
French Guiana
French Polynesia
Gabon
Gambia
Georgia
Ghana
Gibraltar
Greece
Greenland
Grenada
Guadeloupe
Guam
Guatemala
Guernsey
Guinea
Guinea-Bissau
Guyana
Haiti
Honduras
Hungary
Iceland
Indonesia
Iran
Iraq
Ireland
Isle of Man
Israel
Jamaica
Jersey
Jordan
Kazakhstan
Kenya
Kiribati
Kosovo
Kuwait
Kyrgyzstan
Laos
Latvia
Lebanon
Lesotho
Liberia
Libya
Liechtenstein
Lithuania
Luxembourg
Macao(China)
Madagascar
Malawi
Maldives
Mali
Malta
Marshall Islands
Martinique
Mauritania
Mauritius
Mayotte
Micronesia
Moldova
Monaco
Mongolia
Montenegro
Montserrat
Morocco
Mozambique
Myanmar
Namibia
Nauru
Nepal
New Caledonia
New Zealand
Nicaragua
Niger
Nigeria
Niue
Norfolk Island
North Korea
North Macedonia
Northern Mariana Islands
Norway
Oman
Pakistan
Palau
Palestinian Authority
Panama
Papua New Guinea
Paraguay
Peru
Philippines
Pitcairn Islands
Portugal
Puerto Rico
Qatar
Réunion
Romania
Rwanda
Samoa
San Marino
São Tomé & Príncipe
Saudi Arabia
Senegal
Serbia
Seychelles
Sierra Leone
Sint Maarten
Slovakia
Slovenia
Solomon Islands
Somalia
South Africa
South Sudan
Sri Lanka
St Helena, Ascension, Tristan da Cunha
St. Barthélemy
St. Kitts & Nevis
St. Lucia
St. Martin
St. Pierre & Miquelon
St. Vincent & Grenadines
Sudan
Suriname
Svalbard & Jan Mayen
Sweden
Syria
Tajikistan
Tanzania
Timor-Leste
Togo
Tokelau
Tonga
Trinidad & Tobago
Tunisia
Turkey
Turkmenistan
Turks & Caicos Islands
Tuvalu
U.S. Outlying Islands
U.S. Virgin Islands
Uganda
Ukraine
Uruguay
Uzbekistan
Vanuatu
Vatican City
Venezuela
Wallis & Futuna
Yemen
Zambia
Zimbabwe

















