MCP73832T-2ACI/OT Li-Polymer Charge Management Controllers: Diagram, Pinout, and Datasheet
Constant - Programmable MCP73832 SC-74A, SOT-753 Tape & Reel (TR) 10mA 5 Terminals 5 Pin









Constant - Programmable MCP73832 SC-74A, SOT-753 Tape & Reel (TR) 10mA 5 Terminals 5 Pin
The MCP73832T-2ACI/OT is a highly advanced linear charge management controller designed for space-constrained and cost-conscious applications. This article mainly introduces diagram, pinout, datasheet and other detailed information about Microchip Technology MCP73832T-2ACI/OT.

Li-ion Battery Charging Circuit Design - KiCad 5 [QCB 2]
- MCP73832T-2ACI/OT Description
- MCP73832T-2ACI/OT Pinout
- MCP73832T-2ACI/OT CAD Model
- MCP73832T-2ACI/OT Features
- Specifications
- Parts with Similar Specs
- MCP73832T-2ACI/OT Functional Block Diagram
- MCP73832T-2ACI/OT Typical Application
- MCP73832T-2ACI/OT Alternatives
- MCP73832T-2ACI/OT Applications
- MCP73832T-2ACI/OT Package
- MCP73832T-2ACI/OT Manufacturer
- Trend Analysis
- Datasheet PDF
MCP73832T-2ACI/OT Description
The MCP73832T-2ACI/OT is a highly advanced linear charge management controller designed for space-constrained and cost-conscious applications. The MCP73832T-2ACI/OT is offered in a 5-lead SOT-23 packaging or an 8-lead 2 mm x 3 mm DFN package. The MCP73832T-2ACI/OT is appropriate for portable applications because of its compact physical size and a minimal number of external components required. The MCP73832T-2ACI/OT complies with all USB power bus requirements for applications charging from a USB port.
With customizable preconditioning and charge termination, the MCP73832T-2ACI/OT uses a constant-current/constant-voltage charge algorithm. To accommodate new, growing battery charging requirements, the constant voltage control is fixed with four options: 4.20V, 4.35V, 4.40V, or 4.50V. One external resistor is used to set the constant current value.
During high power or hot ambient circumstances, the MCP73832T-2ACI/OT device limits the charge current based on die temperature. The charge cycle duration is optimized thanks to this thermal management, which also ensures device durability.
The preconditioning threshold, preconditioning current value, charge termination value, and automatic recharging threshold can all be customized. The preconditioning and charge termination values are calculated as a percentage or ratio of the prescribed constant current value. It is possible to turn off preconditioning. For possible options, see Section 1.0 "Electrical Characteristics" and the Product Identification System for standard options.
Over a temperature range of -40°C to +85°C, the MCP73832T-2ACI/OT device is completely described.
MCP73832T-2ACI/OT Pinout
The following figure shows MCP73832T-2ACI/OT Pinout.

Pinout
| Pin Number | Pin Name | Description |
| 1 | STAT | Charge Status Output |
| 2 | VSS | Battery Management 0V Reference |
| 3 | VBAT | Battery Charge Control Output |
| 4 | VDD | Battery Management Input Supply |
| 5 | PROG | Current Regulation Set and Charge Control Enable |
MCP73832T-2ACI/OT CAD Model
The following figures are MCP73832T-2ACI/OT Symbol, Footprint and 3D Model.

Symbol

Footprint

3D Model
MCP73832T-2ACI/OT Features
• Linear Charge Management Controller:
- Integrated Pass Transistor
- Integrated Current Sense
- Reverse Discharge Protection
• High Accuracy Preset Voltage Regulation: + 0.75%
• Four Voltage Regulation Options:
- 4.20V, 4.35V, 4.40V, 4.50V
• Programmable Charge Current: 15 mA to 500 mA
• Selectable Preconditioning:
- 10%, 20%, 40%, or Disable
• Selectable End-of-Charge Control:
- 5%, 7.5%, 10%, or 20%
• Charge Status Output
- Open-Drain Output
• Automatic Power-Down
• Thermal Regulation
• Temperature Range: -40°C to +85°C
• Packaging:
- 8-Lead, 2 mm x 3 mm DFN
- 5-Lead, SOT-23
Specifications
- TypeParameter
- Factory Lead Time14 Weeks
- Contact Plating
Contact plating (finish) provides corrosion protection for base metals and optimizes the mechanical and electrical properties of the contact interfaces.
Tin - Mount
In electronic components, the term "Mount" typically refers to the method or process of physically attaching or fixing a component onto a circuit board or other electronic device. This can involve soldering, adhesive bonding, or other techniques to secure the component in place. The mounting process is crucial for ensuring proper electrical connections and mechanical stability within the electronic system. Different components may have specific mounting requirements based on their size, shape, and function, and manufacturers provide guidelines for proper mounting procedures to ensure optimal performance and reliability of the electronic device.
Surface Mount - Mounting Type
The "Mounting Type" in electronic components refers to the method used to attach or connect a component to a circuit board or other substrate, such as through-hole, surface-mount, or panel mount.
Surface Mount - Package / Case
refers to the protective housing that encases an electronic component, providing mechanical support, electrical connections, and thermal management.
SC-74A, SOT-753 - Number of Pins5
- Usage LevelIndustrial grade
- Operating Temperature
The operating temperature is the range of ambient temperature within which a power supply, or any other electrical equipment, operate in. This ranges from a minimum operating temperature, to a peak or maximum operating temperature, outside which, the power supply may fail.
-40°C~85°C TA - Packaging
Semiconductor package is a carrier / shell used to contain and cover one or more semiconductor components or integrated circuits. The material of the shell can be metal, plastic, glass or ceramic.
Tape & Reel (TR) - Published2006
- JESD-609 Code
The "JESD-609 Code" in electronic components refers to a standardized marking code that indicates the lead-free solder composition and finish of electronic components for compliance with environmental regulations.
e3 - Pbfree Code
The "Pbfree Code" parameter in electronic components refers to the code or marking used to indicate that the component is lead-free. Lead (Pb) is a toxic substance that has been widely used in electronic components for many years, but due to environmental concerns, there has been a shift towards lead-free alternatives. The Pbfree Code helps manufacturers and users easily identify components that do not contain lead, ensuring compliance with regulations and promoting environmentally friendly practices. It is important to pay attention to the Pbfree Code when selecting electronic components to ensure they meet the necessary requirements for lead-free applications.
yes - Part Status
Parts can have many statuses as they progress through the configuration, analysis, review, and approval stages.
Active - Moisture Sensitivity Level (MSL)
Moisture Sensitivity Level (MSL) is a standardized rating that indicates the susceptibility of electronic components, particularly semiconductors, to moisture-induced damage during storage and the soldering process, defining the allowable exposure time to ambient conditions before they require special handling or baking to prevent failures
1 (Unlimited) - Number of Terminations5
- Termination
Termination in electronic components refers to the practice of matching the impedance of a circuit to prevent signal reflections and ensure maximum power transfer. It involves the use of resistors or other components at the end of transmission lines or connections. Proper termination is crucial in high-frequency applications to maintain signal integrity and reduce noise.
SMD/SMT - ECCN Code
An ECCN (Export Control Classification Number) is an alphanumeric code used by the U.S. Bureau of Industry and Security to identify and categorize electronic components and other dual-use items that may require an export license based on their technical characteristics and potential for military use.
EAR99 - Max Power Dissipation
The maximum power that the MOSFET can dissipate continuously under the specified thermal conditions.
1.54W - Terminal Position
In electronic components, the term "Terminal Position" refers to the physical location of the connection points on the component where external electrical connections can be made. These connection points, known as terminals, are typically used to attach wires, leads, or other components to the main body of the electronic component. The terminal position is important for ensuring proper connectivity and functionality of the component within a circuit. It is often specified in technical datasheets or component specifications to help designers and engineers understand how to properly integrate the component into their circuit designs.
DUAL - Terminal Form
Occurring at or forming the end of a series, succession, or the like; closing; concluding.
GULL WING - Peak Reflow Temperature (Cel)
Peak Reflow Temperature (Cel) is a parameter that specifies the maximum temperature at which an electronic component can be exposed during the reflow soldering process. Reflow soldering is a common method used to attach electronic components to a circuit board. The Peak Reflow Temperature is crucial because it ensures that the component is not damaged or degraded during the soldering process. Exceeding the specified Peak Reflow Temperature can lead to issues such as component failure, reduced performance, or even permanent damage to the component. It is important for manufacturers and assemblers to adhere to the recommended Peak Reflow Temperature to ensure the reliability and functionality of the electronic components.
260 - Number of Functions1
- Time@Peak Reflow Temperature-Max (s)
Time@Peak Reflow Temperature-Max (s) refers to the maximum duration that an electronic component can be exposed to the peak reflow temperature during the soldering process, which is crucial for ensuring reliable solder joint formation without damaging the component.
40 - Base Part Number
The "Base Part Number" (BPN) in electronic components serves a similar purpose to the "Base Product Number." It refers to the primary identifier for a component that captures the essential characteristics shared by a group of similar components. The BPN provides a fundamental way to reference a family or series of components without specifying all the variations and specific details.
MCP73832 - Pin Count
a count of all of the component leads (or pins)
5 - Number of Outputs1
- Output Voltage
Output voltage is a crucial parameter in electronic components that refers to the voltage level produced by the component as a result of its operation. It represents the electrical potential difference between the output terminal of the component and a reference point, typically ground. The output voltage is a key factor in determining the performance and functionality of the component, as it dictates the level of voltage that will be delivered to the connected circuit or load. It is often specified in datasheets and technical specifications to ensure compatibility and proper functioning within a given system.
4.2V - Max Output Current
The maximum current that can be supplied to the load.
500mA - Number of Channels1
- Max Supply Voltage
In general, the absolute maximum common-mode voltage is VEE-0.3V and VCC+0.3V, but for products without a protection element at the VCC side, voltages up to the absolute maximum rated supply voltage (i.e. VEE+36V) can be supplied, regardless of supply voltage.
6V - Min Supply Voltage
The minimum supply voltage (V min ) is explored for sequential logic circuits by statistically simulating the impact of within-die process variations and gate-dielectric soft breakdown on data retention and hold time.
3.75V - Analog IC - Other Type
Analog IC - Other Type is a parameter used to categorize electronic components that are integrated circuits (ICs) designed for analog signal processing but do not fall into more specific subcategories such as amplifiers, comparators, or voltage regulators. These ICs may include specialized analog functions such as analog-to-digital converters (ADCs), digital-to-analog converters (DACs), voltage references, or signal conditioning circuits. They are typically used in various applications where precise analog signal processing is required, such as in audio equipment, instrumentation, communication systems, and industrial control systems. Manufacturers provide detailed specifications for these components to help engineers select the most suitable IC for their specific design requirements.
POWER SUPPLY SUPPORT CIRCUIT - Power Dissipation
the process by which an electronic or electrical device produces heat (energy loss or waste) as an undesirable derivative of its primary action.
1.54W - Output Current
The rated output current is the maximum load current that a power supply can provide at a specified ambient temperature. A power supply can never provide more current that it's rated output current unless there is a fault, such as short circuit at the load.
10mA - Adjustable Threshold
The "Adjustable Threshold" parameter in electronic components refers to the ability to manually set or modify the threshold level at which a specific function or operation is triggered. This feature allows users to customize the sensitivity or activation point of the component according to their specific requirements or preferences. By adjusting the threshold, users can fine-tune the performance of the component to suit different applications or environmental conditions. This flexibility in threshold adjustment can be particularly useful in various electronic devices and systems where precise control over triggering levels is necessary for optimal functionality.
YES - Max Output Voltage
The maximum output voltage refers to the dynamic area beyond which the output is saturated in the positive or negative direction, and is limited according to the load resistance value.
4.5V - Max Input Voltage
Max Input Voltage refers to the maximum voltage level that an electronic component can safely handle without getting damaged. This parameter is crucial for ensuring the proper functioning and longevity of the component. Exceeding the specified maximum input voltage can lead to overheating, electrical breakdown, or permanent damage to the component. It is important to carefully adhere to the manufacturer's guidelines regarding the maximum input voltage to prevent any potential issues and maintain the reliability of the electronic device.
6V - Nominal Input Voltage
The actual voltage at which a circuit operates can vary from the nominal voltage within a range that permits satisfactory operation of equipment. The word “nominal” means “named”.
6V - Min Output Voltage
Min Output Voltage refers to the lowest voltage level that an electronic component, such as a voltage regulator or power supply, can provide reliably under specified conditions. It indicates the minimum threshold required for proper operation of connected devices. Operating below this voltage may lead to device malfunction or failure to operate as intended.
4.168V - Fault Protection
Protection against electric shock under. single fault conditions.
Over Voltage - Battery Chemistry
A battery is a device that stores chemical energy, and converts it to electricity. This is known as electrochemistry and the system that underpins a battery is called an electrochemical cell. A battery can be made up of one or several (like in Volta's original pile) electrochemical cells.
Lithium Ion/Polymer - Programmable Features
Some of the features that characterize programmable automation are:High investment in general-purpose equipment; Low production rates relative to fixed automation; Flexibility to deal with changes in product configuration; and Most suitable for batch production.
Current - Current - Charging
Current - Charging refers to the flow of electric charge supplied to a rechargeable battery or capacitor during the charging process. It represents the amount of current that is delivered to the energy storage device to replenish its energy. This parameter is critical in determining how quickly a device can be charged and must be managed to ensure safety and longevity of the component. Overcharging or supplying excessive current can lead to overheating or damage, making it essential to adhere to specified charging currents for optimal performance.
Constant - Programmable - Charge Current - Max
Charge Current - Max is the maximum amount of current that can safely flow into a battery or capacitor during the charging process. It is a crucial parameter that helps prevent overheating and damage to the component. Exceeding this current during charging can lead to reduced performance, shortened lifespan, or even failure of the electronic component. This parameter should be adhered to for safe and effective operation of the device.
500mA - Height1.3mm
- Length3.1mm
- Width1.8mm
- REACH SVHC
The parameter "REACH SVHC" in electronic components refers to the compliance with the Registration, Evaluation, Authorization, and Restriction of Chemicals (REACH) regulation regarding Substances of Very High Concern (SVHC). SVHCs are substances that may have serious effects on human health or the environment, and their use is regulated under REACH to ensure their safe handling and minimize their impact.Manufacturers of electronic components need to declare if their products contain any SVHCs above a certain threshold concentration and provide information on the safe use of these substances. This information allows customers to make informed decisions about the potential risks associated with using the components and take appropriate measures to mitigate any hazards.Ensuring compliance with REACH SVHC requirements is essential for electronics manufacturers to meet regulatory standards, protect human health and the environment, and maintain transparency in their supply chain. It also demonstrates a commitment to sustainability and responsible manufacturing practices in the electronics industry.
No SVHC - Radiation Hardening
Radiation hardening is the process of making electronic components and circuits resistant to damage or malfunction caused by high levels of ionizing radiation, especially for environments in outer space (especially beyond the low Earth orbit), around nuclear reactors and particle accelerators, or during nuclear accidents or nuclear warfare.
No - RoHS Status
RoHS means “Restriction of Certain Hazardous Substances” in the “Hazardous Substances Directive” in electrical and electronic equipment.
ROHS3 Compliant - Lead Free
Lead Free is a term used to describe electronic components that do not contain lead as part of their composition. Lead is a toxic material that can have harmful effects on human health and the environment, so the electronics industry has been moving towards lead-free components to reduce these risks. Lead-free components are typically made using alternative materials such as silver, copper, and tin. Manufacturers must comply with regulations such as the Restriction of Hazardous Substances (RoHS) directive to ensure that their products are lead-free and environmentally friendly.
Lead Free
Parts with Similar Specs
- ImagePart NumberManufacturerPackage / CaseNumber of PinsMax Output VoltageMin Output VoltageOutput VoltageMax Output CurrentOutput CurrentMin Supply VoltageView Compare
MCP73832T-2ACI/OT
SC-74A, SOT-753
5
4.5 V
4.168 V
4.2 V
500 mA
10 mA
3.75 V
SC-74A, SOT-753
5
4.2 V
-
4.2 V
500 mA
500 mA
3.75 V
SC-74A, SOT-753
5
4.232 V
4.168 V
4.2 V
500 mA
500 mA
3.75 V
SC-74A, SOT-753
5
4.2 V
-
4.2 V
-
450 mA
3.75 V
SOT-23
6
-
-
-
-
-
4.5 V
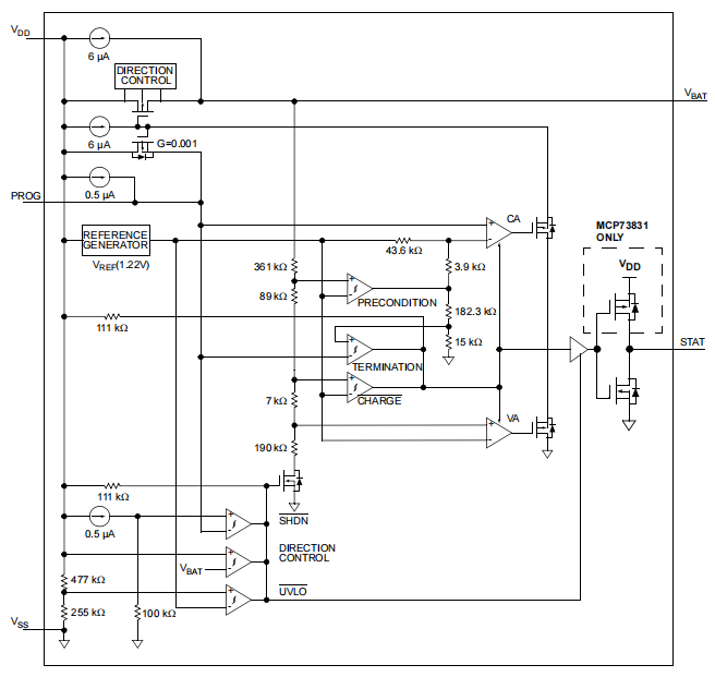
MCP73832T-2ACI/OT Functional Block Diagram
The following figure is MCP73832T-2ACI/OT Functional Block Diagram.

Functional Block Diagram
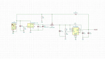
MCP73832T-2ACI/OT Typical Application
The MCP73832T-2ACI/OT Typical Application is shown as follows.

Typical Application
MCP73832T-2ACI/OT Alternatives
| Part Number | Description | Manufacturer |
| MCP73831T-2ACI/OTPOWER CIRCUITS | 1-CHANNEL POWER SUPPLY SUPPORT CKT, PDSO5, PLASTIC, SC-74A, SOT-23, 5 PIN | Microchip Technology Inc |
| MCP73831-4DCI/OTPOWER CIRCUITS | 1-CHANNEL POWER SUPPLY SUPPORT CKT, PDSO5, PLASTIC, SC-74A, SOT-23, 5 PIN | Microchip Technology Inc |
| MCP73832T-3DCI/OTPOWER CIRCUITS | 1-CHANNEL POWER SUPPLY SUPPORT CKT, PDSO5, PLASTIC, SC-74A, SOT-23, 5 PIN | Microchip Technology Inc |
| MCP73832-2DCI/MCPOWER CIRCUITS | 1-CHANNEL POWER SUPPLY SUPPORT CKT, PDSO8, 2 X 3 MM, 0.90 MM HEIGHT, PLASTIC, MO-229VCED-2, DFN-8 | Microchip Technology Inc |
| MCP73831T-3DCI/MCPOWER CIRCUITS | 1-CHANNEL POWER SUPPLY SUPPORT CKT, PDSO8, 2 X 3 MM, 0.90 MM HEIGHT, PLASTIC, MO-229VCED-2, DFN-8 | Microchip Technology Inc |
| MCP73831T-5ACI/OTPOWER CIRCUITS | 1-CHANNEL POWER SUPPLY SUPPORT CKT, PDSO5, PLASTIC, SC-74A, SOT-23, 5 PIN | Microchip Technology Inc |
| MCP73832T-5ACI/MCPOWER CIRCUITS | 1-CHANNEL POWER SUPPLY SUPPORT CKT, PDSO8, 2 X 3 MM, 0.90 MM HEIGHT, PLASTIC, MO-229VCED-2, DFN-8 | Microchip Technology Inc |
| MCP73831-3ACI/OTPOWER CIRCUITS | 1-CHANNEL POWER SUPPLY SUPPORT CKT, PDSO5, PLASTIC, SC-74A, SOT-23, 5 PIN | Microchip Technology Inc |
| MCP73832-3ADI/MCPOWER CIRCUITS | 1-CHANNEL POWER SUPPLY SUPPORT CKT, PDSO8, 2 X 3 MM, 0.90 MM HEIGHT, PLASTIC, MO-229VCED-2, DFN-8 | Microchip Technology Inc |
| MCP73831-4ATI/MCPOWER CIRCUITS | 1-CHANNEL POWER SUPPLY SUPPORT CKT, PDSO8, 2 X 3 MM, 0.90 MM HEIGHT, PLASTIC, MO-229VCED-2, DFN-8 | Microchip Technology Inc |
MCP73832T-2ACI/OT Applications
• Lithium-Ion/Lithium-Polymer Battery Chargers
• Personal Data Assistants
• Cellular Telephones
• Digital Cameras
• MP3 Players
• Bluetooth Headsets
• USB Chargers
MCP73832T-2ACI/OT Package
The following figure is MCP73832T-2ACI/OT Package.

Package
MCP73832T-2ACI/OT Manufacturer
Microchip Technology Incorporated is a leading manufacturer of smart, networked, and secure embedded control solutions. Customers may create optimal designs using the company's simple development tools and broad product choices, which reduce risk while lowering overall system costs and time to market. The company's technologies are used by over 120,000 clients in the industrial, automotive, consumer, aerospace and defense, communications, and computing sectors. Microchip Technology Inc., based in Chandler, Arizona, offers outstanding technical assistance as well as reliable delivery and quality.
Trend Analysis
Datasheet PDF
- Datasheets :
- PCN Assembly/Origin :
- PCN Packaging :
- PCN Design/Specification :
- ConflictMineralStatement :
Which controller is used in battery management system?
The slave controllers manage independent battery modules and measure voltages for each cell in those modules. The master controller supervises these subsystems.
How do you maintain a lithium polymer battery?
Boosting Battery Life • Use partial-discharge cycles. • Avoid charging to 100% capacity. • Select the correct charge termination method. • Limit the battery temperature. • Avoid high charge and discharge currents. • Avoid very deep discharges (below 2 V or 2.5 V)
Is Li polymer better than Li ion?
Both lithium-ion and lithium-polymer batteries are suitable for robust and high-power use. Nevertheless, lithium-ion batteries are more effective and prevalent than lithium-polymer batteries. This is because they possess higher power levels making them fitting for massive usage.
What is a highly advanced linear charge management controller designed for space-constrained and cost-conscious applications?
MCP73832T-2ACI/OT.
What is the MCP73832T-2ACI/OT offered in?
5-lead SOT-23 packaging.
Why is the MCP73832T-2ACI/OT suitable for portable applications?
Compact physical size and a minimal number of external components are required.
What does the MCP73832T-2ACI/OT comply with?
USB power bus requirements.
What does the MCP73832T-2ACI/OT use?
Constant-current/constant-voltage charge algorithm.
How many options are used to fix the constant voltage control?
Four.
What is used to set the constant current value?
One external resistor.
What does the MCP73832T-2ACI/OT limit the charge current based on?
Die temperature.
What improves the charge cycle duration of the MCP73832T-2ACI/OT?
Thermal management.
What are the preconditioning and charge termination values calculated as?
Percentage or ratio of the prescribed constant current value.
What are the standard options for the MCP73832T-2ACI/OT?
Section 1.0 "Electrical Characteristics" and the Product Identification System.
What is the temperature range of the MCP73832T-2ACI/OT?
-40°C to +85°C.
PAM8403 Audio Amplifier: Datasheet, Price and Pinout28 July 202118410
LSM6DSOTR Motion Sensor: Datasheet, Application Note, Pinout23 February 20223161
STM8AF6223PDU Microcontroller: Technical Overview29 February 2024127
2N6488 Transistor: 2N6488, 80V, Datasheet, Equivalent04 January 20222273
A Comprehensive Guide to OP97EN8#PBF Linear Amplifier06 March 2024110
TPS54061DRBT, 60V, Step-Down, MOSFETs, 200mA24 February 2022254
ADS1115IDGSR Converter: Pinout, Applications and Datasheet07 December 20231240
BF422 Transistor: BJT, TO-92, Datasheet, Pinout17 March 20223130
What Makes Tube and Solid-State Audio Amplifiers Different14 July 2025887
What is Spectrum Analyzer?17 December 20214730
What is UWB (Ultra-wideband)?04 June 20217848
An overview of Flip-flop10 December 20204073
Samsung: 3nm Yield Rate of 20%19 April 20224799
The Ultimate Guide to Microchip MCUs: From Selection to Real-World Applications13 September 20251113
What is a Server CPU?22 December 202111157
Microcontroller (MCU) Market Analysis09 February 20225692
Microchip Technology
In Stock: 1000
United States
China
Canada
Japan
Russia
Germany
United Kingdom
Singapore
Italy
Hong Kong(China)
Taiwan(China)
France
Korea
Mexico
Netherlands
Malaysia
Austria
Spain
Switzerland
Poland
Thailand
Vietnam
India
United Arab Emirates
Afghanistan
Åland Islands
Albania
Algeria
American Samoa
Andorra
Angola
Anguilla
Antigua & Barbuda
Argentina
Armenia
Aruba
Australia
Azerbaijan
Bahamas
Bahrain
Bangladesh
Barbados
Belarus
Belgium
Belize
Benin
Bermuda
Bhutan
Bolivia
Bonaire, Sint Eustatius and Saba
Bosnia & Herzegovina
Botswana
Brazil
British Indian Ocean Territory
British Virgin Islands
Brunei
Bulgaria
Burkina Faso
Burundi
Cabo Verde
Cambodia
Cameroon
Cayman Islands
Central African Republic
Chad
Chile
Christmas Island
Cocos (Keeling) Islands
Colombia
Comoros
Congo
Congo (DRC)
Cook Islands
Costa Rica
Côte d’Ivoire
Croatia
Cuba
Curaçao
Cyprus
Czechia
Denmark
Djibouti
Dominica
Dominican Republic
Ecuador
Egypt
El Salvador
Equatorial Guinea
Eritrea
Estonia
Eswatini
Ethiopia
Falkland Islands
Faroe Islands
Fiji
Finland
French Guiana
French Polynesia
Gabon
Gambia
Georgia
Ghana
Gibraltar
Greece
Greenland
Grenada
Guadeloupe
Guam
Guatemala
Guernsey
Guinea
Guinea-Bissau
Guyana
Haiti
Honduras
Hungary
Iceland
Indonesia
Iran
Iraq
Ireland
Isle of Man
Israel
Jamaica
Jersey
Jordan
Kazakhstan
Kenya
Kiribati
Kosovo
Kuwait
Kyrgyzstan
Laos
Latvia
Lebanon
Lesotho
Liberia
Libya
Liechtenstein
Lithuania
Luxembourg
Macao(China)
Madagascar
Malawi
Maldives
Mali
Malta
Marshall Islands
Martinique
Mauritania
Mauritius
Mayotte
Micronesia
Moldova
Monaco
Mongolia
Montenegro
Montserrat
Morocco
Mozambique
Myanmar
Namibia
Nauru
Nepal
New Caledonia
New Zealand
Nicaragua
Niger
Nigeria
Niue
Norfolk Island
North Korea
North Macedonia
Northern Mariana Islands
Norway
Oman
Pakistan
Palau
Palestinian Authority
Panama
Papua New Guinea
Paraguay
Peru
Philippines
Pitcairn Islands
Portugal
Puerto Rico
Qatar
Réunion
Romania
Rwanda
Samoa
San Marino
São Tomé & Príncipe
Saudi Arabia
Senegal
Serbia
Seychelles
Sierra Leone
Sint Maarten
Slovakia
Slovenia
Solomon Islands
Somalia
South Africa
South Sudan
Sri Lanka
St Helena, Ascension, Tristan da Cunha
St. Barthélemy
St. Kitts & Nevis
St. Lucia
St. Martin
St. Pierre & Miquelon
St. Vincent & Grenadines
Sudan
Suriname
Svalbard & Jan Mayen
Sweden
Syria
Tajikistan
Tanzania
Timor-Leste
Togo
Tokelau
Tonga
Trinidad & Tobago
Tunisia
Turkey
Turkmenistan
Turks & Caicos Islands
Tuvalu
U.S. Outlying Islands
U.S. Virgin Islands
Uganda
Ukraine
Uruguay
Uzbekistan
Vanuatu
Vatican City
Venezuela
Wallis & Futuna
Yemen
Zambia
Zimbabwe


Product
Brand
Articles
Tools




