MIC2951 Low-Dropout Voltage Regulator: Pinout, Equivalent and Datasheet
Enable Adjustable (Fixed) MIC2951-03 PMIC 8-SOIC (0.154, 3.90mm Width)









Enable Adjustable (Fixed) MIC2951-03 PMIC 8-SOIC (0.154, 3.90mm Width)
The MIC2951 is “bulletproof” micropower voltage regulator with very low dropout voltage (typically 40mV at light loads and 250mV at 100mA), and very low quiescent current. Furthermore, Huge range of Semiconductors, Capacitors, Resistors and IcS in stock. Welcome RFQ.

Basics of Digital Low-Dropout (LDO) Integrated Voltage Regulators - Presented by Mingoo Seok
MIC2951 Pinout
The following figure is the diagram of MIC2951 pinout.

Pinout
MIC2951 CAD Model
The followings are MIC2951 Footprint, and 3D Model.

Footprint

3D Model
MIC2951 Overview
The MIC2951 is “bulletproof” micropower voltage regulator with very low dropout voltage (typically 40mV at light loads and 250mV at 100mA), and very low quiescent current. Like its predecessor, the LP2951, the quiescent current of the MIC2951 increases only slightly in dropout, thus pro-longing battery life. The MIC2951 is pin for pin compatible with the LP2951, but offer lower dropout, lower quiescent current, reverse battery, and automotive load dump protection. The key additional features and protection offered include higher output current (150mA), positive transient protection for up to 60V (load dump), and the ability to survive an unregulated input voltage transient of -20V below ground (reverse battery). The MIC2951 has a tight initial tolerance (0.5% typical), a very low output voltage temperature coefficient which allows use as a low-power voltage reference, and extremely good load and line regulation (0.04% typical). This greatly reduces the error in the overall circuit, and is the result of careful design techniques and process control.
This article will introduce MIC2951 systematically from its features, pinout to its specifications, applications, also including MIC2951 datasheet and so much more.
MIC2951 Features
● High accuracy 3.3, 4.85, or 5V, guaranteed 150mA output
● Extremely low quiescent current
● Low-dropout voltage
● Extremely tight load and line regulation
● Very low temperature coefficient
● Use as regulator or reference
● Needs only 1 5μF for stability
● Current and thermal limiting
● Unregulated DC input can withstand -20V reverse battery and +60V positive transients
● Error flag warns of output dropout
● Logic-controlled electronic shutdown
● Output programmable from 1.24 to 29V
Specifications
- TypeParameter
- Factory Lead Time6 Weeks
- Mount
In electronic components, the term "Mount" typically refers to the method or process of physically attaching or fixing a component onto a circuit board or other electronic device. This can involve soldering, adhesive bonding, or other techniques to secure the component in place. The mounting process is crucial for ensuring proper electrical connections and mechanical stability within the electronic system. Different components may have specific mounting requirements based on their size, shape, and function, and manufacturers provide guidelines for proper mounting procedures to ensure optimal performance and reliability of the electronic device.
Surface Mount - Mounting Type
The "Mounting Type" in electronic components refers to the method used to attach or connect a component to a circuit board or other substrate, such as through-hole, surface-mount, or panel mount.
Surface Mount - Package / Case
refers to the protective housing that encases an electronic component, providing mechanical support, electrical connections, and thermal management.
8-SOIC (0.154, 3.90mm Width) - Number of Pins8
- Supplier Device Package
The parameter "Supplier Device Package" in electronic components refers to the physical packaging or housing of the component as provided by the supplier. It specifies the form factor, dimensions, and layout of the component, which are crucial for compatibility and integration into electronic circuits and systems. The supplier device package information typically includes details such as the package type (e.g., DIP, SOP, QFN), number of pins, pitch, and overall size, allowing engineers and designers to select the appropriate component for their specific application requirements. Understanding the supplier device package is essential for proper component selection, placement, and soldering during the manufacturing process to ensure optimal performance and reliability of the electronic system.
8-SOIC - Operating Temperature
The operating temperature is the range of ambient temperature within which a power supply, or any other electrical equipment, operate in. This ranges from a minimum operating temperature, to a peak or maximum operating temperature, outside which, the power supply may fail.
-40°C~125°C - Packaging
Semiconductor package is a carrier / shell used to contain and cover one or more semiconductor components or integrated circuits. The material of the shell can be metal, plastic, glass or ceramic.
Tube - Published2005
- Part Status
Parts can have many statuses as they progress through the configuration, analysis, review, and approval stages.
Active - Moisture Sensitivity Level (MSL)
Moisture Sensitivity Level (MSL) is a standardized rating that indicates the susceptibility of electronic components, particularly semiconductors, to moisture-induced damage during storage and the soldering process, defining the allowable exposure time to ambient conditions before they require special handling or baking to prevent failures
1 (Unlimited) - Max Operating Temperature
The Maximum Operating Temperature is the maximum body temperature at which the thermistor is designed to operate for extended periods of time with acceptable stability of its electrical characteristics.
125°C - Min Operating Temperature
The "Min Operating Temperature" parameter in electronic components refers to the lowest temperature at which the component is designed to operate effectively and reliably. This parameter is crucial for ensuring the proper functioning and longevity of the component, as operating below this temperature may lead to performance issues or even damage. Manufacturers specify the minimum operating temperature to provide guidance to users on the environmental conditions in which the component can safely operate. It is important to adhere to this parameter to prevent malfunctions and ensure the overall reliability of the electronic system.
-40°C - Current Rating
Current rating is the maximum current that a fuse will carry for an indefinite period without too much deterioration of the fuse element.
150mA - Base Part Number
The "Base Part Number" (BPN) in electronic components serves a similar purpose to the "Base Product Number." It refers to the primary identifier for a component that captures the essential characteristics shared by a group of similar components. The BPN provides a fundamental way to reference a family or series of components without specifying all the variations and specific details.
MIC2951-03 - Current - Supply (Max)
The parameter "Current - Supply (Max)" in electronic components refers to the maximum amount of current that a component can draw from a power supply for its operation. This parameter is critical for ensuring that the power supply can adequately meet the demands of the component without causing damage or malfunction. Exceeding this specified maximum current can lead to overheating, reduced performance, or failure of the component. It is essential to consider this value when designing or integrating components into electronic circuits to maintain reliability and functionality.
8mA - Number of Outputs1
- Voltage - Input (Max)
Voltage - Input (Max) is a parameter in electronic components that specifies the maximum voltage that can be safely applied to the input of the component without causing damage. This parameter is crucial for ensuring the proper functioning and longevity of the component. Exceeding the maximum input voltage can lead to electrical overstress, which may result in permanent damage or failure of the component. It is important to carefully adhere to the specified maximum input voltage to prevent any potential issues and maintain the reliability of the electronic system.
30V - Output Voltage
Output voltage is a crucial parameter in electronic components that refers to the voltage level produced by the component as a result of its operation. It represents the electrical potential difference between the output terminal of the component and a reference point, typically ground. The output voltage is a key factor in determining the performance and functionality of the component, as it dictates the level of voltage that will be delivered to the connected circuit or load. It is often specified in datasheets and technical specifications to ensure compatibility and proper functioning within a given system.
5V - Output Type
The "Output Type" parameter in electronic components refers to the type of signal or data that is produced by the component as an output. This parameter specifies the nature of the output signal, such as analog or digital, and can also include details about the voltage levels, current levels, frequency, and other characteristics of the output signal. Understanding the output type of a component is crucial for ensuring compatibility with other components in a circuit or system, as well as for determining how the output signal can be utilized or processed further. In summary, the output type parameter provides essential information about the nature of the signal that is generated by the electronic component as its output.
Adjustable (Fixed) - Max Output Current
The maximum current that can be supplied to the load.
150mA - Polarity
In electronic components, polarity refers to the orientation or direction in which the component must be connected in a circuit to function properly. Components such as diodes, capacitors, and LEDs have polarity markings to indicate which terminal should be connected to the positive or negative side of the circuit. Connecting a component with incorrect polarity can lead to malfunction or damage. It is important to pay attention to polarity markings and follow the manufacturer's instructions to ensure proper operation of electronic components.
Positive - Voltage
Voltage is a measure of the electric potential difference between two points in an electrical circuit. It is typically represented by the symbol "V" and is measured in volts. Voltage is a crucial parameter in electronic components as it determines the flow of electric current through a circuit. It is responsible for driving the movement of electrons from one point to another, providing the energy needed for electronic devices to function properly. In summary, voltage is a fundamental concept in electronics that plays a key role in the operation and performance of electronic components.
5V - Output Configuration
Output Configuration in electronic components refers to the arrangement or setup of the output pins or terminals of a device. It defines how the output signals are structured and how they interact with external circuits or devices. The output configuration can determine the functionality and compatibility of the component in a circuit design. Common types of output configurations include single-ended, differential, open-drain, and push-pull configurations, each serving different purposes and applications in electronic systems. Understanding the output configuration of a component is crucial for proper integration and operation within a circuit.
Positive - Control Features
Control features in electronic components refer to specific functionalities or characteristics that allow users to manage and regulate the operation of the component. These features are designed to provide users with control over various aspects of the component's performance, such as adjusting settings, monitoring parameters, or enabling specific modes of operation. Control features can include options for input/output configurations, power management, communication protocols, and other settings that help users customize and optimize the component's behavior according to their requirements. Overall, control features play a crucial role in enhancing the flexibility, usability, and performance of electronic components in various applications.
Enable - Accuracy
Accuracy in electronic components refers to the degree to which a measured value agrees with the true or accepted value. It evaluates the precision of a component in providing correct output or measurement under specified conditions. High accuracy indicates minimal deviation from the actual value, while low accuracy shows significant error in measurement. This parameter is crucial in applications where precise data is essential for reliable performance and decision-making.
1 % - Voltage - Output (Min/Fixed)
Voltage - Output (Min/Fixed) refers to the minimum fixed output voltage level that an electronic component, such as a voltage regulator or power supply, is designed to provide under specified load conditions. This parameter ensures that the device consistently delivers a reliable voltage that meets the requirements of the connected circuits or components. It is critical for applications where stable and predictable voltage is necessary for proper operation.
1.24V 5V - Number of Regulators
A regulator is a mechanism or device that controls something such as pressure, temperature, or fluid flow. The voltage regulator keeps the power level stabilized. A regulator is a mechanism or device that controls something such as pressure, temperature, or fluid flow.
1 - Min Input Voltage
The parameter "Min Input Voltage" in electronic components refers to the minimum voltage level that must be applied to the component for it to operate within its specified parameters. This value is crucial as providing a voltage below this minimum threshold may result in the component malfunctioning or not functioning at all. It is important to adhere to the specified minimum input voltage to ensure the proper operation and longevity of the electronic component. Failure to meet this requirement may lead to potential damage to the component or the overall system in which it is used.
2V - Protection Features
Protection features in electronic components refer to the built-in mechanisms or functionalities designed to safeguard the component and the overall system from various external factors or internal faults. These features are crucial for ensuring the reliability, longevity, and safety of the electronic device. Common protection features include overvoltage protection, overcurrent protection, reverse polarity protection, thermal protection, and short-circuit protection. By activating these features when necessary, the electronic component can prevent damage, malfunctions, or hazards that may arise from abnormal operating conditions or unforeseen events. Overall, protection features play a vital role in enhancing the robustness and resilience of electronic components in diverse applications.
Over Current, Over Temperature, Reverse Polarity - Current - Quiescent (Iq)
The parameter "Current - Quiescent (Iq)" in electronic components refers to the amount of current consumed by a device when it is in a quiescent or idle state, meaning when it is not actively performing any tasks or operations. This parameter is important because it represents the baseline power consumption of the device even when it is not actively being used. A lower quiescent current (Iq) value is desirable as it indicates that the device is more energy-efficient and will consume less power when not in use, which can help extend battery life in portable devices and reduce overall power consumption in electronic systems. Designers often pay close attention to the quiescent current specification when selecting components for low-power applications or battery-operated devices.
300μA - Voltage Dropout (Max)
Voltage Dropout (Max) refers to the minimum voltage difference between the input and output of a voltage regulator or linear power supply needed to maintain proper regulation. It indicates the maximum allowable voltage drop across the device for it to function effectively without dropout. If the input voltage falls below this threshold, the output voltage may drop below the specified level, leading to potential operational issues for connected components. This parameter is critical for ensuring stable and reliable power delivery in electronic circuits.
0.6V @ 150mA - Max Input Voltage
Max Input Voltage refers to the maximum voltage level that an electronic component can safely handle without getting damaged. This parameter is crucial for ensuring the proper functioning and longevity of the component. Exceeding the specified maximum input voltage can lead to overheating, electrical breakdown, or permanent damage to the component. It is important to carefully adhere to the manufacturer's guidelines regarding the maximum input voltage to prevent any potential issues and maintain the reliability of the electronic device.
30V - Reference Voltage
A voltage reference is an electronic device that ideally produces a fixed (constant) voltage irrespective of the loading on the device, power supply variations, temperature changes, and the passage of time. Voltage references are used in power supplies, analog-to-digital converters, digital-to-analog converters, and other measurement and control systems. Voltage references vary widely in performance; a regulator for a computer power supply may only hold its value to within a few percent of the nominal value, whereas laboratory voltage standards have precisions and stability measured in parts per million.
1.235V - Dropout Voltage
Dropout voltage is the input-to-output differential voltage at which the circuit ceases to regulate against further reductions in input voltage; this point occurs when the input voltage approaches the output voltage.
300mV - Min Output Voltage
Min Output Voltage refers to the lowest voltage level that an electronic component, such as a voltage regulator or power supply, can provide reliably under specified conditions. It indicates the minimum threshold required for proper operation of connected devices. Operating below this voltage may lead to device malfunction or failure to operate as intended.
5V - Nominal Output Voltage
Nominal Output Voltage refers to the specified or intended voltage level that an electronic component or device is designed to provide as output under normal operating conditions. It is a crucial parameter that indicates the expected voltage level that the component will deliver to the connected circuit or load. This value is typically specified by the manufacturer and is important for ensuring proper functionality and compatibility within a system. It is important to note that the actual output voltage may vary slightly due to factors such as load variations, temperature changes, and other environmental conditions.
5V - Input Bias Current
Input Bias Current refers to the small amount of current that flows into the input terminals of an electronic component, such as an operational amplifier. It is primarily caused by the input impedance of the device and the characteristics of the transistors within it. This current is crucial in determining the accuracy of the analog signal processing, as it can affect the level of voltage offset and signal integrity in the application. In many precise applications, minimizing input bias current is essential to achieve optimal performance.
60nA - Output Voltage Accuracy
Output voltage accuracy is a crucial parameter in electronic components, especially in devices like voltage regulators and power supplies. It refers to how closely the actual output voltage matches the specified or desired voltage level. This parameter is typically expressed as a percentage of the nominal output voltage. A higher accuracy value indicates that the output voltage is more consistent and reliable, which is important for ensuring proper functioning of electronic circuits and devices. Manufacturers often provide specifications for output voltage accuracy to help users select components that meet their requirements for precision and performance.
1 % - Height1.48mm
- Length4.93mm
- Width3.94mm
- REACH SVHC
The parameter "REACH SVHC" in electronic components refers to the compliance with the Registration, Evaluation, Authorization, and Restriction of Chemicals (REACH) regulation regarding Substances of Very High Concern (SVHC). SVHCs are substances that may have serious effects on human health or the environment, and their use is regulated under REACH to ensure their safe handling and minimize their impact.Manufacturers of electronic components need to declare if their products contain any SVHCs above a certain threshold concentration and provide information on the safe use of these substances. This information allows customers to make informed decisions about the potential risks associated with using the components and take appropriate measures to mitigate any hazards.Ensuring compliance with REACH SVHC requirements is essential for electronics manufacturers to meet regulatory standards, protect human health and the environment, and maintain transparency in their supply chain. It also demonstrates a commitment to sustainability and responsible manufacturing practices in the electronics industry.
No SVHC - Radiation Hardening
Radiation hardening is the process of making electronic components and circuits resistant to damage or malfunction caused by high levels of ionizing radiation, especially for environments in outer space (especially beyond the low Earth orbit), around nuclear reactors and particle accelerators, or during nuclear accidents or nuclear warfare.
No - RoHS Status
RoHS means “Restriction of Certain Hazardous Substances” in the “Hazardous Substances Directive” in electrical and electronic equipment.
ROHS3 Compliant - Lead Free
Lead Free is a term used to describe electronic components that do not contain lead as part of their composition. Lead is a toxic material that can have harmful effects on human health and the environment, so the electronics industry has been moving towards lead-free components to reduce these risks. Lead-free components are typically made using alternative materials such as silver, copper, and tin. Manufacturers must comply with regulations such as the Restriction of Hazardous Substances (RoHS) directive to ensure that their products are lead-free and environmentally friendly.
Lead Free
MIC2951 Functional Block Diagram
The following is the Block Diagram of MIC2951.

Block Diagram
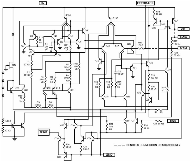
The following is the Schematic Diagram of MIC2951.

Schematic Diagram
MIC2951 Equivalent
| Model number | Manufacturer | Description |
| LP2951ACMM | National Semiconductor Corporation | IC VREG FIXED/ADJUSTABLE POSITIVE LDO REGULATOR, 0.6 V DROPOUT, PDSO8, PLASTIC, MSOP-8, Fixed/Adjustable Positive Single Output LDO Regulator |
| MIC2954-08YMTR | Microchip Technology Inc | FIXED/ADJUSTABLE POSITIVE LDO REGULATOR, 0.6V DROPOUT, PDSO8, ROHS COMPLIANT, SOIC-8 |
| LP2951ACM | Semtech Corporation | Fixed/Adjustable Positive LDO Regulator, 1.24V Min, 29V Max, 0.6V Dropout, BIPolar, PDSO8, SO-8 |
| 5962-3870501S2A | Texas Instruments | FIXED/ADJUSTABLE POSITIVE LDO REGULATOR, 0.6V DROPOUT, CQCC20, LCC-20 |
| 5962-3870501S2X | Texas Instruments | FIXED/ADJUSTABLE POSITIVE LDO REGULATOR, 0.6V DROPOUT, CQCC20, LCC-20 |
| LP2951CM/NOPB | National Semiconductor Corporation | IC VREG FIXED/ADJUSTABLE POSITIVE LDO REGULATOR, 0.6 V DROPOUT, PDSO8, ROHS COMPLIANT, PLASTIC, SOP-8, Fixed/Adjustable Positive Single Output LDO Regulator |
| LP2951ACMM-3.3 | National Semiconductor Corporation | IC VREG FIXED/ADJUSTABLE POSITIVE LDO REGULATOR, 0.6 V DROPOUT, PDSO8, PLASTIC, MSOP-8, Fixed/Adjustable Positive Single Output LDO Regulator |
| 5962-3870501M2A | Defense Supply Center Columbus | IC VREG FIXED/ADJUSTABLE POSITIVE LDO REGULATOR, 0.6 V DROPOUT, CQCC20, LCC-20, Fixed/Adjustable Positive Single Output LDO Regulator |
| MIC2951-02YM | Microchip Technology Inc | FIXED/ADJUSTABLE POSITIVE LDO REGULATOR, 0.6V DROPOUT, PDSO8 |
| LP2951ACD-5.0R2 | Motorola Semiconductor Products | Fixed/Adjustable Positive LDO Regulator, 1.25V Min, 29V Max, 0.45V Dropout, PDSO8, PLASTIC, SO-8 |
Parts with Similar Specs
- ImagePart NumberManufacturerPackage / CaseNumber of PinsNumber of OutputsMax Output CurrentMin Input VoltageMax Input VoltageVoltage - Input (Max)Min Output VoltageNominal Output VoltageOutput VoltageVoltage - Output (Max)AccuracyView Compare
MIC2951-03YM
8-SOIC (0.154, 3.90mm Width)
8
1
150 mA
2 V
30 V
30V
5 V
5 V
5 V
29V
1 %
8-SOIC (0.154, 3.90mm Width)
8
1
150 mA
4 V
-
40V
-
-
5 V
-
1 %
8-SOIC (0.154, 3.90mm Width)
8
1
150 mA
2 V
30 V
30V
3.3 V
-
3.3 V
29V
1 %
8-SOIC (0.154, 3.90mm Width)
8
1
150 mA
2 V
30 V
30V
3.3 V
-
29 V
29V
-
8-SOIC (0.154, 3.90mm Width) Exposed Pad
8
1
150 mA
2.3 V
30 V
30V
1.24 V
-
20 V
20V
1 %
MIC2951 Applications
● Automotive electronics
● Voltage reference
● Avionics
● Cellular telephones
● Battery powered equipment
● SMPS post-regulator
● High efficiency linear power supplies
MIC2951 Package
The following diagrams show the MIC2951 package.

Top View

Bottom View

End View

Detail “A”
MIC2951 Manufacturer
Microchip Technology Inc. is a leading provider of microcontroller and analog semiconductors, providing low-risk product development, lower total system cost and faster time to market for thousands of diverse customer applications worldwide. Headquartered in Chandler, Arizona, Microchip offers outstanding technical support along with dependable delivery and quality.
Datasheet PDF
- PCN Assembly/Origin :
- Datasheets :
- PCN Design/Specification :
- PCN Packaging :
- ConflictMineralStatement :
How many pins of MIC2951?
8 Pins.
What’s the operating temperature of MIC2951?
-40°C~125°C.
What is the essential property of the MIC2951?
The MIC2951 is “bulletproof” micropower voltage regulator with very low dropout voltage (typically 40mV at light loads and 250mV at 100mA), and very low quiescent current.
2SK1058 N-Channel Power MOSFET: 2SK1058, Datasheet, Pinout24 December 20214335
AT89C52 8-Bit Microcontroller: Pin Diagram, AT89C52, Datasheet15 December 20218631
LTM4644 16A Quad µModule Regulator: Datasheet, Pinout, and Performance Review25 February 2026243
TIP2955 Transistor: TIP2955, TIP2955 Datasheet, Pinout31 December 202116358
EP4CE6E22C8N Intel/Altera: Specifications, Features and Applications25 March 2025636
6N135 Optocoupler: Datasheet, Application, Equivalent19 October 20212677
A23 Energizer A23 Batteries Miniature Alkaline 12V [Video]: Datasheet, Application, and Equivalents25 March 20223150
IRF540N N-Channel Power MOSFET: Circuits, Equivalent, and IRF540N vs IRF54019 August 202130162
An Analysis of Current-Source Inverters Using High-Frequency WBG Switches09 May 20234543
Efficiency-Related Issues in GaN and SiC Power Systems06 February 20233639
Unveiling the Magic Behind TWS Earbuds: An Analysis of Their Market, Working, and Core Components24 July 20235296
What is a Cell Phone Antenna?21 July 202131163
Semiconductor Industry's Uphill Battle Towards Net Zero22 September 20232067
FPGA vs ASIC: Comprehensive Comparison Guide09 May 202512601
Six Sensor Principles18 December 20211005
UMD Receives $2M NSF Grant for Advancement of Semiconductor Technology and Workforce Training27 September 20233549
Microchip Technology
In Stock: 208
United States
China
Canada
Japan
Russia
Germany
United Kingdom
Singapore
Italy
Hong Kong(China)
Taiwan(China)
France
Korea
Mexico
Netherlands
Malaysia
Austria
Spain
Switzerland
Poland
Thailand
Vietnam
India
United Arab Emirates
Afghanistan
Åland Islands
Albania
Algeria
American Samoa
Andorra
Angola
Anguilla
Antigua & Barbuda
Argentina
Armenia
Aruba
Australia
Azerbaijan
Bahamas
Bahrain
Bangladesh
Barbados
Belarus
Belgium
Belize
Benin
Bermuda
Bhutan
Bolivia
Bonaire, Sint Eustatius and Saba
Bosnia & Herzegovina
Botswana
Brazil
British Indian Ocean Territory
British Virgin Islands
Brunei
Bulgaria
Burkina Faso
Burundi
Cabo Verde
Cambodia
Cameroon
Cayman Islands
Central African Republic
Chad
Chile
Christmas Island
Cocos (Keeling) Islands
Colombia
Comoros
Congo
Congo (DRC)
Cook Islands
Costa Rica
Côte d’Ivoire
Croatia
Cuba
Curaçao
Cyprus
Czechia
Denmark
Djibouti
Dominica
Dominican Republic
Ecuador
Egypt
El Salvador
Equatorial Guinea
Eritrea
Estonia
Eswatini
Ethiopia
Falkland Islands
Faroe Islands
Fiji
Finland
French Guiana
French Polynesia
Gabon
Gambia
Georgia
Ghana
Gibraltar
Greece
Greenland
Grenada
Guadeloupe
Guam
Guatemala
Guernsey
Guinea
Guinea-Bissau
Guyana
Haiti
Honduras
Hungary
Iceland
Indonesia
Iran
Iraq
Ireland
Isle of Man
Israel
Jamaica
Jersey
Jordan
Kazakhstan
Kenya
Kiribati
Kosovo
Kuwait
Kyrgyzstan
Laos
Latvia
Lebanon
Lesotho
Liberia
Libya
Liechtenstein
Lithuania
Luxembourg
Macao(China)
Madagascar
Malawi
Maldives
Mali
Malta
Marshall Islands
Martinique
Mauritania
Mauritius
Mayotte
Micronesia
Moldova
Monaco
Mongolia
Montenegro
Montserrat
Morocco
Mozambique
Myanmar
Namibia
Nauru
Nepal
New Caledonia
New Zealand
Nicaragua
Niger
Nigeria
Niue
Norfolk Island
North Korea
North Macedonia
Northern Mariana Islands
Norway
Oman
Pakistan
Palau
Palestinian Authority
Panama
Papua New Guinea
Paraguay
Peru
Philippines
Pitcairn Islands
Portugal
Puerto Rico
Qatar
Réunion
Romania
Rwanda
Samoa
San Marino
São Tomé & Príncipe
Saudi Arabia
Senegal
Serbia
Seychelles
Sierra Leone
Sint Maarten
Slovakia
Slovenia
Solomon Islands
Somalia
South Africa
South Sudan
Sri Lanka
St Helena, Ascension, Tristan da Cunha
St. Barthélemy
St. Kitts & Nevis
St. Lucia
St. Martin
St. Pierre & Miquelon
St. Vincent & Grenadines
Sudan
Suriname
Svalbard & Jan Mayen
Sweden
Syria
Tajikistan
Tanzania
Timor-Leste
Togo
Tokelau
Tonga
Trinidad & Tobago
Tunisia
Turkey
Turkmenistan
Turks & Caicos Islands
Tuvalu
U.S. Outlying Islands
U.S. Virgin Islands
Uganda
Ukraine
Uruguay
Uzbekistan
Vanuatu
Vatican City
Venezuela
Wallis & Futuna
Yemen
Zambia
Zimbabwe


Product
Brand
Articles
Tools






