DS1090 Clock Generator: Pinout, Equivalent and Datasheet
3.3V Clock Generator DS1090 Clock Generators EconOscillator™ Series 8-TSSOP, 8-MSOP (0.118, 3.00mm Width) 8 Terminals Surface Mount 3V~5.5V Tape & Reel (TR)









3.3V Clock Generator DS1090 Clock Generators EconOscillator™ Series 8-TSSOP, 8-MSOP (0.118, 3.00mm Width) 8 Terminals Surface Mount 3V~5.5V Tape & Reel (TR)
The DS1090 is a low-cost, dithered oscillator intended to be used as an external clock for switched-mode power supplies and other low-frequency applications. The device consists of a resistor-programmed master oscillator, factory-programmed clock prescaler, and a pin-programmed dither circuit. Furthermore, Huge range of Semiconductors, Capacitors, Resistors and IcS in stock. Welcome RFQ.

What is CLOCK GENERATOR? What does CLOCK GENERATOR mean? CLOCK GENERATOR meaning & explanation
DS1090 Pinout
The following figure is the diagram of DS1090 pinout.

Pinout
The following is the Pin Description DS1090.
| Pin | Name | Function |
| 1 | OUT | Oscillator Output |
| 2 | RSET | Frequency Control Resistor Input |
| 3 | VCC | Positive-Supply Terminal |
| 4 | GND | Ground |
| 5 | J0 | Dither Amplitude (Percentage) Inputs |
| 6 | J1 | |
| 7 | JC0 | Dither Rate Divisor Inputs |
| 8 | JC1 |
DS1090 CAD Model
The followings are DS1090 Symbol, Footprint, and 3D Model.

Symbol

Footprint

3D Model
DS1090 Description
The DS1090 is a low-cost, dithered oscillator intended to be used as an external clock for switched-mode power supplies and other low-frequency applications. The dithering or sweeping function reduces peak-radiated emissions from the power supply at its fundamental frequency, as well as harmonic frequencies. The device consists of a resistor-programmed master oscillator, factory-programmed clock prescaler, and a pin-programmed dither circuit. These features allow the DS1090 to be used in applications where a spread-spectrum clock is desired to reduce radiated emissions. A combination of factory-set prescalers and external resistor allows for output frequencies ranging from 125kHz to 8MHz. Both dither frequency and dither percentage are set using control pins.
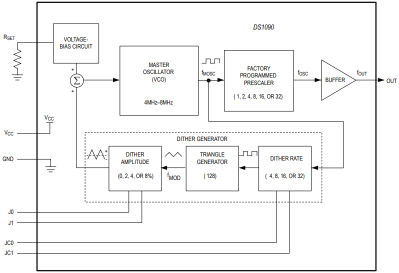
The DS1090 is a center-dithered, spread-spectrum silicon oscillator for use as an external clock in reduced-EMI applications. With a combination of factory-programmed prescalers and a user-selected external resistor, output frequencies from 125kHz to 8MHz can be achieved. The output center frequency can be dithered by selecting the desired dither rate and amplitude with discrete inputs J0, J1, JC0, and JC1. The DS1090 contains four basic circuit blocks: master oscillator, factory-programmed prescaler, dither generator, and the voltage-bias circuit that provides the feedback path to the master oscillator for frequency control and dithering functions.
This article will introduce DS1090 systematically from its features, pinout to its specifications, applications, also including DS1090 datasheet and so much more.
DS1090 Features
● Low-Cost, Spread-Spectrum EconOscillator™
● Simple User Programming
● Output Frequency Programmable from 125kHz to 8MHz
● Dither Percentage Programmable from 0% to 8%
● Dither Rate Programmable (fMOSC/512, 1024, 2048, or 4096)
● 3.0V to 5.5V Single-Supply Operation
● CMOS/TTL-Compatible Output
● Operating Temperature Range: -40°C to +85°C
Specifications
- TypeParameter
- Factory Lead Time6 Weeks
- Contact Plating
Contact plating (finish) provides corrosion protection for base metals and optimizes the mechanical and electrical properties of the contact interfaces.
Tin - Mount
In electronic components, the term "Mount" typically refers to the method or process of physically attaching or fixing a component onto a circuit board or other electronic device. This can involve soldering, adhesive bonding, or other techniques to secure the component in place. The mounting process is crucial for ensuring proper electrical connections and mechanical stability within the electronic system. Different components may have specific mounting requirements based on their size, shape, and function, and manufacturers provide guidelines for proper mounting procedures to ensure optimal performance and reliability of the electronic device.
Surface Mount - Mounting Type
The "Mounting Type" in electronic components refers to the method used to attach or connect a component to a circuit board or other substrate, such as through-hole, surface-mount, or panel mount.
Surface Mount - Package / Case
refers to the protective housing that encases an electronic component, providing mechanical support, electrical connections, and thermal management.
8-TSSOP, 8-MSOP (0.118, 3.00mm Width) - Number of Pins8
- Frequency(Max)250kHz
- Operating Temperature
The operating temperature is the range of ambient temperature within which a power supply, or any other electrical equipment, operate in. This ranges from a minimum operating temperature, to a peak or maximum operating temperature, outside which, the power supply may fail.
-40°C~85°C - Packaging
Semiconductor package is a carrier / shell used to contain and cover one or more semiconductor components or integrated circuits. The material of the shell can be metal, plastic, glass or ceramic.
Tape & Reel (TR) - Series
In electronic components, the "Series" refers to a group of products that share similar characteristics, designs, or functionalities, often produced by the same manufacturer. These components within a series typically have common specifications but may vary in terms of voltage, power, or packaging to meet different application needs. The series name helps identify and differentiate between various product lines within a manufacturer's catalog.
EconOscillator™ - Published2012
- JESD-609 Code
The "JESD-609 Code" in electronic components refers to a standardized marking code that indicates the lead-free solder composition and finish of electronic components for compliance with environmental regulations.
e3 - Pbfree Code
The "Pbfree Code" parameter in electronic components refers to the code or marking used to indicate that the component is lead-free. Lead (Pb) is a toxic substance that has been widely used in electronic components for many years, but due to environmental concerns, there has been a shift towards lead-free alternatives. The Pbfree Code helps manufacturers and users easily identify components that do not contain lead, ensuring compliance with regulations and promoting environmentally friendly practices. It is important to pay attention to the Pbfree Code when selecting electronic components to ensure they meet the necessary requirements for lead-free applications.
yes - Part Status
Parts can have many statuses as they progress through the configuration, analysis, review, and approval stages.
Active - Moisture Sensitivity Level (MSL)
Moisture Sensitivity Level (MSL) is a standardized rating that indicates the susceptibility of electronic components, particularly semiconductors, to moisture-induced damage during storage and the soldering process, defining the allowable exposure time to ambient conditions before they require special handling or baking to prevent failures
1 (Unlimited) - Number of Terminations8
- ECCN Code
An ECCN (Export Control Classification Number) is an alphanumeric code used by the U.S. Bureau of Industry and Security to identify and categorize electronic components and other dual-use items that may require an export license based on their technical characteristics and potential for military use.
EAR99 - TypeClock Generator
- Voltage - Supply
Voltage - Supply refers to the range of voltage levels that an electronic component or circuit is designed to operate with. It indicates the minimum and maximum supply voltage that can be applied for the device to function properly. Providing supply voltages outside this range can lead to malfunction, damage, or reduced performance. This parameter is critical for ensuring compatibility between different components in a circuit.
3V~5.5V - Terminal Position
In electronic components, the term "Terminal Position" refers to the physical location of the connection points on the component where external electrical connections can be made. These connection points, known as terminals, are typically used to attach wires, leads, or other components to the main body of the electronic component. The terminal position is important for ensuring proper connectivity and functionality of the component within a circuit. It is often specified in technical datasheets or component specifications to help designers and engineers understand how to properly integrate the component into their circuit designs.
DUAL - Terminal Form
Occurring at or forming the end of a series, succession, or the like; closing; concluding.
GULL WING - Supply Voltage
Supply voltage refers to the electrical potential difference provided to an electronic component or circuit. It is crucial for the proper operation of devices, as it powers their functions and determines performance characteristics. The supply voltage must be within specified limits to ensure reliability and prevent damage to components. Different electronic devices have specific supply voltage requirements, which can vary widely depending on their design and intended application.
3.3V - Terminal Pitch
The center distance from one pole to the next.
0.65mm - Base Part Number
The "Base Part Number" (BPN) in electronic components serves a similar purpose to the "Base Product Number." It refers to the primary identifier for a component that captures the essential characteristics shared by a group of similar components. The BPN provides a fundamental way to reference a family or series of components without specifying all the variations and specific details.
DS1090 - Output
In electronic components, the parameter "Output" typically refers to the signal or data that is produced by the component and sent to another part of the circuit or system. The output can be in the form of voltage, current, frequency, or any other measurable quantity depending on the specific component. The output of a component is often crucial in determining its functionality and how it interacts with other components in the circuit. Understanding the output characteristics of electronic components is essential for designing and troubleshooting electronic circuits effectively.
CMOS, TTL - Number of Circuits1
- Input
In electronic components, "Input" refers to the signal or data that is provided to a device or system for processing or manipulation. It is the information or command that is received by the component to initiate a specific function or operation. The input can come from various sources such as sensors, other electronic devices, or user interactions. It is crucial for the proper functioning of the component as it determines how the device will respond or behave based on the input received. Understanding and managing the input parameters is essential in designing and using electronic components effectively.
Clock - Ratio - Input:Output
The parameter "Ratio - Input:Output" in electronic components refers to the relationship between the input and output quantities of a device or system. It is a measure of how the input signal or energy is transformed or converted into the output signal or energy. This ratio is often expressed as a numerical value or percentage, indicating the efficiency or effectiveness of the component in converting the input to the desired output. A higher ratio typically signifies better performance or higher efficiency, while a lower ratio may indicate losses or inefficiencies in the conversion process. Understanding and optimizing the input-output ratio is crucial in designing and evaluating electronic components for various applications.
1:1 - Primary Clock/Crystal Frequency-Nom
The parameter "Primary Clock/Crystal Frequency-Nom" refers to the nominal frequency at which a clock or crystal oscillator operates in electronic components. This frequency is critical for synchronizing the timing of various processes within a circuit or system. It is typically specified in hertz and indicates the standard or average frequency that the oscillator is designed to achieve under normal operating conditions. Accurate frequency is essential for ensuring proper functioning and performance of digital circuits and communication systems.
8MHz - PLL
PLL stands for Phase-Locked Loop, which is a control system that generates an output signal whose phase is related to the phase of an input signal. It is commonly used in electronic components to synchronize, modulate, demodulate, filter, or recover a signal's frequency. A PLL typically consists of a phase detector, a loop filter, a voltage-controlled oscillator (VCO), and a feedback circuit. The PLL locks the phase of the output signal to the phase of the input signal, making it a versatile tool in various applications such as frequency synthesis, clock recovery, and frequency modulation.
No - Differential - Input:Output
Differential - Input:Output refers to the relationship between the input and output signals in differential amplifiers or circuits. It measures the difference in voltage between two input terminals and produces an output that is proportional to this difference. This parameter is essential for noise rejection and improving signal integrity in various applications, such as operational amplifiers and data acquisition systems. It allows circuits to effectively amplify small signals while minimizing interference and common-mode noise.
No/No - Divider/Multiplier
The parameter "Divider/Multiplier" in electronic components refers to a feature that allows the component to divide or multiply an input signal by a certain factor. This feature is commonly found in components such as operational amplifiers, voltage regulators, and signal processing circuits. In the context of operational amplifiers, the Divider/Multiplier parameter indicates the ability of the amplifier to scale the input signal by a specific factor, either dividing it or multiplying it. This can be useful for adjusting the amplitude or gain of a signal in a circuit.Overall, the Divider/Multiplier parameter provides flexibility in signal processing applications by allowing users to manipulate the input signal according to their specific requirements, whether it involves scaling down the signal for further processing or amplifying it for increased output.
Yes/No - Length3mm
- Width3mm
- RoHS Status
RoHS means “Restriction of Certain Hazardous Substances” in the “Hazardous Substances Directive” in electrical and electronic equipment.
ROHS3 Compliant - Lead Free
Lead Free is a term used to describe electronic components that do not contain lead as part of their composition. Lead is a toxic material that can have harmful effects on human health and the environment, so the electronics industry has been moving towards lead-free components to reduce these risks. Lead-free components are typically made using alternative materials such as silver, copper, and tin. Manufacturers must comply with regulations such as the Restriction of Hazardous Substances (RoHS) directive to ensure that their products are lead-free and environmentally friendly.
Lead Free
DS1090 Functional Block Diagram
The following is the Block Diagram of DS1090.

Block Diagram
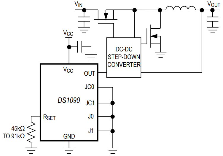
DS1090 Typical Operating Circuit
The following is the Typical Operating Circuit of DS1090.

Typical Operating Circuit
DS1090 Equivalent
| Model number | Manufacturer | Description |
| ICS7210MI-01LF | Integrated Device Technology Inc | Clock Generator, PDSO8, 0.150 INCH, ROHS COMPLIANT, SOIC-8 |
| 7210MI-02LF | Integrated Device Technology Inc | Clock Generator, PDSO8, 0.150 INCH, ROHS COMPLIANT, SOIC-8 |
| DS1090U-4T+ | Maxim Integrated Products | Clock Generator, CMOS, PDSO8, LEAD FREE, USOP-8 |
| ICS7152M-01 | Integrated Device Technology Inc | Clock Generator, 67MHz, CMOS, PDSO8, 0.150 INCH, SOIC-8 |
| ICS7152M-01LFT | Integrated Device Technology Inc | Clock Generator, 67MHz, CMOS, PDSO8, 0.150 INCH, ROHS COMPLIANT, SOIC-8 |
| DS1090U-1+T | Maxim Integrated Products | Clock Generator, 8MHz, CMOS, PDSO8, USOP-8 |
| DS1090U-4 | Maxim Integrated Products | Clock Generator, 2MHz, CMOS, PDSO8, MICRO, SOP-8 |
| DS1090U-2T+ | Maxim Integrated Products | Clock Generator, CMOS, PDSO8, LEAD FREE, USOP-8 |
| ICS7152MI-01 | Integrated Device Technology Inc | Clock Generator, 67MHz, CMOS, PDSO8, 0.150 INCH, SOIC-8 |
| ICS7152MI-01LFT | Integrated Device Technology Inc | Clock Generator, 67MHz, CMOS, PDSO8, 0.150 INCH, ROHS COMPLIANT, SOIC-8 |
Parts with Similar Specs
DS1090 Applications
● Switched-Mode Power Supplies
● Servers
● Printers
● Embedded Microcontrollers
● Industrial Controls
DS1090 Manufacturer
The market is evolving. The rules are changing. To keep your time to market short, you need integration at every level—from silicon to the supply chain. Count on Maxim Integrated to help you overcome design and architectural challenges, with integrated solutions for the industrial, medical, consumer, automotive, energy, computing, and communications realms. Maxim Integrated is also your source for power, interface, and even digital products that work in the analog world. And they're glad to support you with reference designs, tools, technical documents, packaging, and more. We invite you to explore their latest analog integration offerings.
Trend Analysis
Datasheet PDF
- Application Notes :
- Environmental Information :
- Datasheets :
- ConflictMineralStatement :
What is the essential property of the DS1090?
The DS1090 is a low-cost, dithered oscillator intended to be used as an external clock for switched-mode power supplies and other low-frequency applications.
What does the DS1090 do?
The DS1090 is intended to provide a fixed-frequency, dithered clock to be used as a clock driver for DC-DC converters and other applications requiring a low-frequency EMI-reduced clock oscillator.
What are the components of a DS1090 device?
The device consists of a resistor-programmed master oscillator, factory-programmed clock prescaler, and a pin-programmed dither circuit.
How many basic circuit modules does the DS1090 contain? What are they?
The DS1090 contains four basic circuit blocks: master oscillator, factory-programmed prescaler, dither generator, and the voltage-bias circuit that provides the feedback path to the master oscillator for frequency control and dithering functions.
TL074 OP-AMP: Pinout, Datasheet and TL074 vs. TL08416 November 202116446
24LC256 256K Serial EEPROM: Pinout, Equivalent and Datasheet17 December 20213270
A733 PNP Tip Power Transistor: 60V 100mA, TO-92 Plastic A733 Equivalent and Pinout18 January 202211656
STM32H750VBT6: Features, Applications, and Datasheet31 October 20235180
SN74LVC1G06DCKR Single Inverter Buffer/Driver: Diagram, Pinout, and Datasheet12 April 20221158
UA741 Operational Amplifier Series: Technical Design Guide & Datasheet Analysis19 January 2026361
A Comprehensive Guide to LTC6946IUFD-1 Clock/Frequency Synthesizer06 March 2024216
TIP121 NPN Transistor: Darlington NPN, TIP121 Datasheet, Pinout05 May 20223318
Software Tools for NXP Microcontroller Development06 June 20251076
The Strongest Introductory Science on Semiconductor Storage10 October 20222916
High Voltage Capacitor Safety: The Ultimate Guide21 August 20255632
Introduction to USB Type-C20 February 20232369
A Comprehensive Guide to FPGA Development Boards11 September 202510791
Analysis and Solutions of Common Causes of Serial Port Lost Data15 August 20224406
LLC Converter with Planar Matrix Transformer for High-Current-High-Power Applications15 March 20242922
Introduction to IC Packaging08 January 202614630
Maxim Integrated
In Stock: 5000
United States
China
Canada
Japan
Russia
Germany
United Kingdom
Singapore
Italy
Hong Kong(China)
Taiwan(China)
France
Korea
Mexico
Netherlands
Malaysia
Austria
Spain
Switzerland
Poland
Thailand
Vietnam
India
United Arab Emirates
Afghanistan
Åland Islands
Albania
Algeria
American Samoa
Andorra
Angola
Anguilla
Antigua & Barbuda
Argentina
Armenia
Aruba
Australia
Azerbaijan
Bahamas
Bahrain
Bangladesh
Barbados
Belarus
Belgium
Belize
Benin
Bermuda
Bhutan
Bolivia
Bonaire, Sint Eustatius and Saba
Bosnia & Herzegovina
Botswana
Brazil
British Indian Ocean Territory
British Virgin Islands
Brunei
Bulgaria
Burkina Faso
Burundi
Cabo Verde
Cambodia
Cameroon
Cayman Islands
Central African Republic
Chad
Chile
Christmas Island
Cocos (Keeling) Islands
Colombia
Comoros
Congo
Congo (DRC)
Cook Islands
Costa Rica
Côte d’Ivoire
Croatia
Cuba
Curaçao
Cyprus
Czechia
Denmark
Djibouti
Dominica
Dominican Republic
Ecuador
Egypt
El Salvador
Equatorial Guinea
Eritrea
Estonia
Eswatini
Ethiopia
Falkland Islands
Faroe Islands
Fiji
Finland
French Guiana
French Polynesia
Gabon
Gambia
Georgia
Ghana
Gibraltar
Greece
Greenland
Grenada
Guadeloupe
Guam
Guatemala
Guernsey
Guinea
Guinea-Bissau
Guyana
Haiti
Honduras
Hungary
Iceland
Indonesia
Iran
Iraq
Ireland
Isle of Man
Israel
Jamaica
Jersey
Jordan
Kazakhstan
Kenya
Kiribati
Kosovo
Kuwait
Kyrgyzstan
Laos
Latvia
Lebanon
Lesotho
Liberia
Libya
Liechtenstein
Lithuania
Luxembourg
Macao(China)
Madagascar
Malawi
Maldives
Mali
Malta
Marshall Islands
Martinique
Mauritania
Mauritius
Mayotte
Micronesia
Moldova
Monaco
Mongolia
Montenegro
Montserrat
Morocco
Mozambique
Myanmar
Namibia
Nauru
Nepal
New Caledonia
New Zealand
Nicaragua
Niger
Nigeria
Niue
Norfolk Island
North Korea
North Macedonia
Northern Mariana Islands
Norway
Oman
Pakistan
Palau
Palestinian Authority
Panama
Papua New Guinea
Paraguay
Peru
Philippines
Pitcairn Islands
Portugal
Puerto Rico
Qatar
Réunion
Romania
Rwanda
Samoa
San Marino
São Tomé & Príncipe
Saudi Arabia
Senegal
Serbia
Seychelles
Sierra Leone
Sint Maarten
Slovakia
Slovenia
Solomon Islands
Somalia
South Africa
South Sudan
Sri Lanka
St Helena, Ascension, Tristan da Cunha
St. Barthélemy
St. Kitts & Nevis
St. Lucia
St. Martin
St. Pierre & Miquelon
St. Vincent & Grenadines
Sudan
Suriname
Svalbard & Jan Mayen
Sweden
Syria
Tajikistan
Tanzania
Timor-Leste
Togo
Tokelau
Tonga
Trinidad & Tobago
Tunisia
Turkey
Turkmenistan
Turks & Caicos Islands
Tuvalu
U.S. Outlying Islands
U.S. Virgin Islands
Uganda
Ukraine
Uruguay
Uzbekistan
Vanuatu
Vatican City
Venezuela
Wallis & Futuna
Yemen
Zambia
Zimbabwe




