ICM7555IPAZ General Purpose Timers: Diagram, Pinout, and Datasheet
5V Programmable Timers 1MHz 5V DIP
The ICM7555IPAZ is a CMOS RC timer that offers much better performance than the traditional SE/NE 555/6 and 355 timers while also serving as direct replacements in most applications. This article mainly introduces Diagram, Pinout, Datasheet and other detailed information about Intersil (Renesas Electronics America) ICM7555IPAZ.

555 Timer Modes Explained - The Learning Circuit
ICM7555IPAZ Description
The ICM7555IPAZ is a CMOS RC timer that offers much better performance than the traditional SE/NE 555/6 and 355 timers while also serving as direct replacements in most applications. Low supply current, a wide operating supply voltage range, low THRESHOLD, TRIGGER, and RESET currents, no supply current crowbarring during output transitions, higher frequency performance, and no need to decouple CONTROL VOLTAGE for stable operation are all improved parameters.
The ICM7555 and ICM7556 are two stable controllers that can provide precise time delays or frequencies. The ICM7556 is a dual ICM7555 with two timers that operate independently of one another and only share V+ and GND. One external resistor and capacitor precisely control the pulse width of each circuit in the one-shot mode. Two external resistors and one capacitor accurately control the free-running frequency and duty cycle for astable functioning as an oscillator. Unlike normal bipolar SE/NE 555/6 devices, the CONTROL VOLTAGE terminal does not require a capacitor to be decoupled. The output inverter can source or sink currents big enough to drive TTL loads, or supply small offsets to drive CMOS loads, and the circuits are triggered and reset on falling (negative) waveforms.
ICM7555IPAZ Pinout
The ICM7555IPAZ Pinout is shown as follows.

Pinout
ICM7555IPAZ CAD Model
The followings are ICM7555IPAZ Symbol, Footprint and 3D Model.

Symbol

Footprint

3D Model
ICM7555IPAZ Features
• Exact Equivalent in Most Cases for SE/NE555/556 or TLC555/556
• Low Supply Current
- ICM7555 . . . . . . . . . . . . . . . . . . . . . . . . . . . . . . . . 60μA
- ICM7556 . . . . . . . . . . . . . . . . . . . . . . . . . . . . . . . 120μA
• Extremely Low Input Currents . . . . . . . . . . . . . . . . . 20pA
• High Speed Operation . . . . . . . . . . . . . . . . . . . . . . . 1MHz
• Guaranteed Supply Voltage Range . . . . . . . . . 2V to 18V
• Temperature Stability . . . . . . . . . . . . 0.005%/°C at +25°C
• Normal Reset Function - No Crowbarring of Supply During Output Transition
• Can be Used with Higher Impedance Timing Elements than Regular 555/6 for Longer RC Time Constants
• Timing from Microseconds through Hours
• Operates in Both Astable and Monostable Modes
• Adjustable Duty Cycle
• High Output Source/Sink Driver can Drive TTL/CMOS
• Outputs have Very Low Offsets, HI and LO
• Pb-Free Plus Anneal Available (RoHS Compliant)
Specifications
- TypeParameter
- Factory Lead Time7 Weeks
- Mount
In electronic components, the term "Mount" typically refers to the method or process of physically attaching or fixing a component onto a circuit board or other electronic device. This can involve soldering, adhesive bonding, or other techniques to secure the component in place. The mounting process is crucial for ensuring proper electrical connections and mechanical stability within the electronic system. Different components may have specific mounting requirements based on their size, shape, and function, and manufacturers provide guidelines for proper mounting procedures to ensure optimal performance and reliability of the electronic device.
Through Hole - Package / Case
refers to the protective housing that encases an electronic component, providing mechanical support, electrical connections, and thermal management.
DIP - Number of Pins8
- Weight930.006106mg
- Packaging
Semiconductor package is a carrier / shell used to contain and cover one or more semiconductor components or integrated circuits. The material of the shell can be metal, plastic, glass or ceramic.
Bulk - Published1999
- JESD-609 Code
The "JESD-609 Code" in electronic components refers to a standardized marking code that indicates the lead-free solder composition and finish of electronic components for compliance with environmental regulations.
e3 - Part Status
Parts can have many statuses as they progress through the configuration, analysis, review, and approval stages.
Active - Number of Terminations8
- ECCN Code
An ECCN (Export Control Classification Number) is an alphanumeric code used by the U.S. Bureau of Industry and Security to identify and categorize electronic components and other dual-use items that may require an export license based on their technical characteristics and potential for military use.
EAR99 - Terminal Finish
Terminal Finish refers to the surface treatment applied to the terminals or leads of electronic components to enhance their performance and longevity. It can improve solderability, corrosion resistance, and overall reliability of the connection in electronic assemblies. Common finishes include nickel, gold, and tin, each possessing distinct properties suitable for various applications. The choice of terminal finish can significantly impact the durability and effectiveness of electronic devices.
Matte Tin (Sn) - annealed - Max Operating Temperature
The Maximum Operating Temperature is the maximum body temperature at which the thermistor is designed to operate for extended periods of time with acceptable stability of its electrical characteristics.
85°C - Min Operating Temperature
The "Min Operating Temperature" parameter in electronic components refers to the lowest temperature at which the component is designed to operate effectively and reliably. This parameter is crucial for ensuring the proper functioning and longevity of the component, as operating below this temperature may lead to performance issues or even damage. Manufacturers specify the minimum operating temperature to provide guidance to users on the environmental conditions in which the component can safely operate. It is important to adhere to this parameter to prevent malfunctions and ensure the overall reliability of the electronic system.
-25°C - Terminal Position
In electronic components, the term "Terminal Position" refers to the physical location of the connection points on the component where external electrical connections can be made. These connection points, known as terminals, are typically used to attach wires, leads, or other components to the main body of the electronic component. The terminal position is important for ensuring proper connectivity and functionality of the component within a circuit. It is often specified in technical datasheets or component specifications to help designers and engineers understand how to properly integrate the component into their circuit designs.
DUAL - Number of Functions1
- Supply Voltage
Supply voltage refers to the electrical potential difference provided to an electronic component or circuit. It is crucial for the proper operation of devices, as it powers their functions and determines performance characteristics. The supply voltage must be within specified limits to ensure reliability and prevent damage to components. Different electronic devices have specific supply voltage requirements, which can vary widely depending on their design and intended application.
5V - Terminal Pitch
The center distance from one pole to the next.
2.54mm - Current Rating
Current rating is the maximum current that a fuse will carry for an indefinite period without too much deterioration of the fuse element.
60A - Frequency
In electronic components, the parameter "Frequency" refers to the rate at which a signal oscillates or cycles within a given period of time. It is typically measured in Hertz (Hz) and represents how many times a signal completes a full cycle in one second. Frequency is a crucial aspect in electronic components as it determines the behavior and performance of various devices such as oscillators, filters, and communication systems. Understanding the frequency characteristics of components is essential for designing and analyzing electronic circuits to ensure proper functionality and compatibility with other components in a system.
1MHz - Temperature Grade
Temperature grades represent a tire's resistance to heat and its ability to dissipate heat when tested under controlled laboratory test conditions.
COMMERCIAL EXTENDED - Max Supply Voltage
In general, the absolute maximum common-mode voltage is VEE-0.3V and VCC+0.3V, but for products without a protection element at the VCC side, voltages up to the absolute maximum rated supply voltage (i.e. VEE+36V) can be supplied, regardless of supply voltage.
18V - Min Supply Voltage
The minimum supply voltage (V min ) is explored for sequential logic circuits by statistically simulating the impact of within-die process variations and gate-dielectric soft breakdown on data retention and hold time.
2V - Analog IC - Other Type
Analog IC - Other Type is a parameter used to categorize electronic components that are integrated circuits (ICs) designed for analog signal processing but do not fall into more specific subcategories such as amplifiers, comparators, or voltage regulators. These ICs may include specialized analog functions such as analog-to-digital converters (ADCs), digital-to-analog converters (DACs), voltage references, or signal conditioning circuits. They are typically used in various applications where precise analog signal processing is required, such as in audio equipment, instrumentation, communication systems, and industrial control systems. Manufacturers provide detailed specifications for these components to help engineers select the most suitable IC for their specific design requirements.
SQUARE - Operating Supply Current
Operating Supply Current, also known as supply current or quiescent current, is a crucial parameter in electronic components that indicates the amount of current required for the device to operate under normal conditions. It represents the current drawn by the component from the power supply while it is functioning. This parameter is important for determining the power consumption of the component and is typically specified in datasheets to help designers calculate the overall power requirements of their circuits. Understanding the operating supply current is essential for ensuring proper functionality and efficiency of electronic systems.
60μA - Nominal Supply Current
Nominal current is the same as the rated current. It is the current drawn by the motor while delivering rated mechanical output at its shaft.
60μA - Number of Timers/Counters1
- High Level Output Current
High-level Output Current IOH The current flowing into the output at a specified high- level voltage. Low-level Output Current IOL The current flowing into the output at a specified low- level output voltage.
-800μA - Low Level Output Current
The current into the output terminal with input conditions applied that, according to the product specification, will establish a low level at the output.
20mA - Height4.95mm
- Length10.16mm
- Width7.11mm
- REACH SVHC
The parameter "REACH SVHC" in electronic components refers to the compliance with the Registration, Evaluation, Authorization, and Restriction of Chemicals (REACH) regulation regarding Substances of Very High Concern (SVHC). SVHCs are substances that may have serious effects on human health or the environment, and their use is regulated under REACH to ensure their safe handling and minimize their impact.Manufacturers of electronic components need to declare if their products contain any SVHCs above a certain threshold concentration and provide information on the safe use of these substances. This information allows customers to make informed decisions about the potential risks associated with using the components and take appropriate measures to mitigate any hazards.Ensuring compliance with REACH SVHC requirements is essential for electronics manufacturers to meet regulatory standards, protect human health and the environment, and maintain transparency in their supply chain. It also demonstrates a commitment to sustainability and responsible manufacturing practices in the electronics industry.
No SVHC - Radiation Hardening
Radiation hardening is the process of making electronic components and circuits resistant to damage or malfunction caused by high levels of ionizing radiation, especially for environments in outer space (especially beyond the low Earth orbit), around nuclear reactors and particle accelerators, or during nuclear accidents or nuclear warfare.
No - RoHS Status
RoHS means “Restriction of Certain Hazardous Substances” in the “Hazardous Substances Directive” in electrical and electronic equipment.
RoHS Compliant - Lead Free
Lead Free is a term used to describe electronic components that do not contain lead as part of their composition. Lead is a toxic material that can have harmful effects on human health and the environment, so the electronics industry has been moving towards lead-free components to reduce these risks. Lead-free components are typically made using alternative materials such as silver, copper, and tin. Manufacturers must comply with regulations such as the Restriction of Hazardous Substances (RoHS) directive to ensure that their products are lead-free and environmentally friendly.
Lead Free
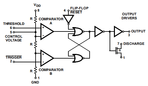
ICM7555IPAZ Functional Block Diagram
The following is ICM7555IPAZ Functional Block Diagram.

Functional Block Diagram
ICM7555IPAZ Schematic Diagram
The ICM7555IPAZ Schematic Diagram is shown as follows.

Schematic Diagram
ICM7555IPAZ Alternatives
| Part Number | Description | Manufacturer |
| MC1455P1SIGNAL CIRCUITS | PULSE; RECTANGULAR, TIMER, PDIP8, PLASTIC, DIP-8 | Rochester Electronics LLC |
| MC1455BP1SIGNAL CIRCUITS | PULSE; RECTANGULAR, TIMER, PDIP8, PLASTIC, DIP-8 | Rochester Electronics LLC |
| HA17555SIGNAL CIRCUITS | 1 Func, BIPolar, PDIP8, DP-8 | Hitachi Ltd |
| LMC555CN/NOPBSIGNAL CIRCUITS | World's smallest 555 timer with low power, high accuracy and a Fmax of 3MHz 8-PDIP -40 to 85 | Texas Instruments |
ICM7555IPAZ Applications
• Precision Timing
• Pulse Generation
• Sequential Timing
• Time Delay Generation
• Pulse Width Modulation
• Pulse Position Modulation
• Missing Pulse Detector
• Clock & Timing
ICM7555IPAZ Package
The following figure is ICM7555IPAZ Package.

Package
ICM7555IPAZ Manufacturer
Renesas and Intersil will merge on January 1, 2018, resulting in a considerable increase in semiconductor inherent capabilities. Intersil's market-leading expertise in high-performance power management and precision analog devices is combined with Renesas ' globally regarded MCU and SoC technologies. As a result, organic expansion in the automotive, industrial, and broad-based industries occurs, allowing the new company to respond more quickly to clients' system requirements. Renesas and Intersil merged on February 24, 2017, and the united "One Global Renesas" went live in all markets the following July, bringing together the strengths of both organizations in anticipation of client requirements in a quickly changing market environment. This really global company has a huge synergistic effect. Join Renesas as it continues to improve its position as the world's premier semiconductor company.
Trend Analysis
Datasheet PDF
- Datasheets :
What are the five general purpose timer operating modes?
A variety of operating modes are available for each Timer Channel. These modes are Input Capture (including Wake-Up capability on GPT 6 and GPT 7), Output Compare, Pulse Width Modulation, Simple GPIO, Watchdog Timer (GPT 0) and Internal CPU Timer.
What are timers used for in microcontrollers?
The timer is an important application in Embedded systems, it maintains the timing of an operation in sync with a system clock or an external clock. The timer has so many applications such as measuring time generating delays, they can also be used for generating baud rates.
What is the use of 555 timer IC?
The 555 timer IC is an integrated circuit (chip) used in a variety of timer, delay, pulse generation, and oscillator applications. Derivatives provide two (556) or four (558) timing circuits in one package. It was commercialized in 1972 by Signetics.
RFP30N06LE Power MOSFET: Equivalent, Circuit, and Datasheet12 August 20215604
Texas Instruments MSP430F2122TRTV: A Technical Overview29 February 2024118
DS18B20 1-Wire Digital Thermometer:Pinout, Datasheet, and Applications17 April 20257849
LTC6951IUHF-1#PBF Clock Generator: A Comprehensive Technical Overview06 March 2024302
LR43 Battery, 1.5 V Alkaline Button Cell Battery and LR43 Equivalents23 February 202210183
AD7891AP-1REEL IC DAS: Feature, Circuit,Specification14 August 2024704
STM8AF6246 8-Bit Automotive Microcontroller Technical Specifications29 February 2024146
MAX7219 LED Display Drivers: Datasheet, Pinout and Schematic06 September 202111697
SoftBank's Arm Gears Up for the Largest IPO of 2023 Riding the AI Wave07 September 20233585
Introduction to Distribution Transformer24 February 20219194
LED Driver: Function, Types, and Application01 September 202013012
How to Pick the Perfect Boost Converter for Your Needs07 June 20251114
What are Quantum Sensors?27 October 20212473
Introduction to Types of Motion Sensors24 October 20259545
Understanding Machine Vision and Visual Sensor27 September 20211956
Switch-mode Power Supply Basics14 December 20207829
Intersil (Renesas Electronics America)
In Stock: 59
United States
China
Canada
Japan
Russia
Germany
United Kingdom
Singapore
Italy
Hong Kong(China)
Taiwan(China)
France
Korea
Mexico
Netherlands
Malaysia
Austria
Spain
Switzerland
Poland
Thailand
Vietnam
India
United Arab Emirates
Afghanistan
Åland Islands
Albania
Algeria
American Samoa
Andorra
Angola
Anguilla
Antigua & Barbuda
Argentina
Armenia
Aruba
Australia
Azerbaijan
Bahamas
Bahrain
Bangladesh
Barbados
Belarus
Belgium
Belize
Benin
Bermuda
Bhutan
Bolivia
Bonaire, Sint Eustatius and Saba
Bosnia & Herzegovina
Botswana
Brazil
British Indian Ocean Territory
British Virgin Islands
Brunei
Bulgaria
Burkina Faso
Burundi
Cabo Verde
Cambodia
Cameroon
Cayman Islands
Central African Republic
Chad
Chile
Christmas Island
Cocos (Keeling) Islands
Colombia
Comoros
Congo
Congo (DRC)
Cook Islands
Costa Rica
Côte d’Ivoire
Croatia
Cuba
Curaçao
Cyprus
Czechia
Denmark
Djibouti
Dominica
Dominican Republic
Ecuador
Egypt
El Salvador
Equatorial Guinea
Eritrea
Estonia
Eswatini
Ethiopia
Falkland Islands
Faroe Islands
Fiji
Finland
French Guiana
French Polynesia
Gabon
Gambia
Georgia
Ghana
Gibraltar
Greece
Greenland
Grenada
Guadeloupe
Guam
Guatemala
Guernsey
Guinea
Guinea-Bissau
Guyana
Haiti
Honduras
Hungary
Iceland
Indonesia
Iran
Iraq
Ireland
Isle of Man
Israel
Jamaica
Jersey
Jordan
Kazakhstan
Kenya
Kiribati
Kosovo
Kuwait
Kyrgyzstan
Laos
Latvia
Lebanon
Lesotho
Liberia
Libya
Liechtenstein
Lithuania
Luxembourg
Macao(China)
Madagascar
Malawi
Maldives
Mali
Malta
Marshall Islands
Martinique
Mauritania
Mauritius
Mayotte
Micronesia
Moldova
Monaco
Mongolia
Montenegro
Montserrat
Morocco
Mozambique
Myanmar
Namibia
Nauru
Nepal
New Caledonia
New Zealand
Nicaragua
Niger
Nigeria
Niue
Norfolk Island
North Korea
North Macedonia
Northern Mariana Islands
Norway
Oman
Pakistan
Palau
Palestinian Authority
Panama
Papua New Guinea
Paraguay
Peru
Philippines
Pitcairn Islands
Portugal
Puerto Rico
Qatar
Réunion
Romania
Rwanda
Samoa
San Marino
São Tomé & Príncipe
Saudi Arabia
Senegal
Serbia
Seychelles
Sierra Leone
Sint Maarten
Slovakia
Slovenia
Solomon Islands
Somalia
South Africa
South Sudan
Sri Lanka
St Helena, Ascension, Tristan da Cunha
St. Barthélemy
St. Kitts & Nevis
St. Lucia
St. Martin
St. Pierre & Miquelon
St. Vincent & Grenadines
Sudan
Suriname
Svalbard & Jan Mayen
Sweden
Syria
Tajikistan
Tanzania
Timor-Leste
Togo
Tokelau
Tonga
Trinidad & Tobago
Tunisia
Turkey
Turkmenistan
Turks & Caicos Islands
Tuvalu
U.S. Outlying Islands
U.S. Virgin Islands
Uganda
Ukraine
Uruguay
Uzbekistan
Vanuatu
Vatican City
Venezuela
Wallis & Futuna
Yemen
Zambia
Zimbabwe


Product
Brand
Articles
Tools


















