NE555 VS TLC555[Video] Comparison the differences between them.
555 Type, Timer/Oscillator (Single) Programmable Timers NE555 8-DIP (0.300, 7.62mm)









555 Type, Timer/Oscillator (Single) Programmable Timers NE555 8-DIP (0.300, 7.62mm)
NE555 and TLC555 are all integrated circuits. This article is going to talk about the features, applications, and pinout of NE555 and TLC555, and interpret the differences between them.

TLC555 CMOS 555 timer can easily get 50% duty compared to BJT NE555 timer controlled with LDR
- Overview of NE555
- Overview of TLC555
- NE555 VS TLC555 Features
- NE555 VS TLC555 Pinout
- NE555 VS TLC555 Block Diagram
- NE555 VS TLC555 Schematic
- NE555 VS TLC555 Absolute Maximum Ratings
- NE555 VS TLC555 Applications
- NE555 VS TLC555 Specifications
- Conclusion of NE555 VS TLC555
- NE555 VS TLC555 Datasheet
- NE555 VS TLC555 Package information
- Popularity by Region
Overview of NE555
The NE555 is a precision timing circuit that can produce precise time delays or oscillation. The timed interval is controlled by a single external resistor and capacitor network in the time-delay or mono-stable mode of operation. With two external resistors and a single external capacitor, the frequency and duty cycle can be regulated independently in the a-stable mode of operation. The NE555's output circuit can sink or source current up to 200 milliamps. The operation is limited to supply ranging from 5 to 15 volts. The output levels are compatible with TTL inputs when powered by a 5-V source.
Overview of TLC555
The TLC555 is a monolithic timing circuit made with TI's LinCMOSTM technology. The timer operates at frequencies up to 2 MHz and is fully compatible with CMOS, TTL, and MOS circuitry. This device can handle smaller timing capacitors than the NE555 or LM555 because of its high input impedance. As a result, time delays and oscillations may be more precisely controlled. Across the whole range of power-supply voltage, power consumption is minimal. The TLC555, like the NE555, has a trigger voltage of about one-third of the supply voltage and a threshold voltage of about two-thirds of the supply voltage.
NE555 VS TLC555 Features
NE555 Features
Timing From Microseconds to Hours
Astable or Monostable Operation
Adjustable Duty Cycle
TTL-Compatible Output Can Sink or Source Up to 200 mA
On Products Compliant to MIL-PRF-38535. All Parameters Are Tested Unless Otherwise Noted. On All Other Products, Production Processing Does Not Necessarily Include Testing of All Parameters.
TLC555 Features
Very low power consumption:
– 1-mW typical at VDD = 5 V
Capable of operation in astable mode
CMOS output capable of swinging rail to rail
High output current capability
– Sink: 100-mA typical
– Source: 10-mA typical
Output fully compatible with CMOS, TTL, and MOS
Low supply current reduces spikes during output transitions
Single-supply operation from 2 V to 15 V
Functionally interchangeable with the NE555; has the same pinout
ESD protection exceeds 2000 V per MIL-STD883C, method 3015.2
Available in Q-temp automotive
– High-reliability automotive applications
– Configuration control and print support
– Qualification to automotive standards
NE555 VS TLC555 Pinout

NE555 Pinout

TLC555 Pinout
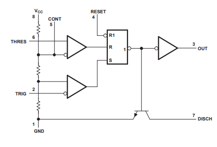
NE555 VS TLC555 Block Diagram

NE555 Block Diagram

TLC555 Block Diagram
NE555 VS TLC555 Schematic

NE555 Schematic

TLC555 Schematic
NE555 VS TLC555 Absolute Maximum Ratings
| MIN MAX | UNIT | ||
| VCC Supply voltage(2) | 18 | V | |
| VI Input voltage | CONT, RESET, THREE, TRIG | VCC | V |
| IO Output current | ±225 | mA | |
| θJA Package thermal impedance(3)(4) | D package | 97 | °C/W |
| P package | 85 | ||
| PS package | 95 | ||
| PW package | 149 | ||
| θJC Package thermal impedance(5)(6) | FK package | 5.61 | °C/W |
| JG package | 14.5 | ||
| TJ Operating virtual junction temperature | 150 | °C | |
| Case temperature for 60 s | FK package | 260 | °C |
| Lead temperature 1,6 mm (1/16 in) from the case for 60 s | JG package | 300 | °C |
NE5555 Absolute Maximum Rating
| MIN MAX | UNIT | ||
| Voltage | Supply, VDD (2) | –0.3 18 | V |
| Input, any input | –0.3 VDD | ||
| Discharge | –0.3 18 | ||
| Current | Sink, discharge, or output | 150 | mA |
| Source, output, IO | 15 | ||
| Temperature | C-suffix | 0 70 | °C |
| I-suffix | –40 85 | ||
| Q-suffix | –40 125 | ||
| M-suffix | –55 125 | ||
| Case, for 60 seconds FK package | –65 150 | ||
| Storage, Tstg | –65 150 | ||
TLC5555 Absolute Maximum Rating
NE555 VS TLC555 Applications
NE555 Applications
Fingerprint Biometrics
Iris Biometrics
RFID Reader
TLC555 Applications
Precision timing
Pulse generation
Sequential timing
Time delay generation
Pulse width modulation
Pulse position modulation
Linear ramp generator
NE555 VS TLC555 Specifications
| Product Category: | Timers & Support Products | |
| Series: | TLC555 | NE555 |
| Type: | Standard | Standard |
| The number of Internal Timers: | 1 Timer | 1 Timer |
| Supply Voltage - Max: | 15 V | 4.5 V |
| Supply Voltage - Min: | 2 V | 16 V |
| Minimum Operating Temperature: | - 40 C | 0°C |
| Maximum Operating Temperature: | + 125 C | 70°C |
| Mounting Style: | Through Hole | Through Hole |
| Package / Case: | PDIP-8 | 8-DIP |
| Packaging: | Tube | Tube |
| Brand: | Texas Instruments | ON Semiconductor |
Conclusion of NE555 VS TLC555
The major differences between the NE555 and TLC555 are their operating temperatures and supply voltage. The operating temperature of NE555 and TLC555 is from - 40 C to 125 °C, while the operating temperature of TLC555 is from 0 C to 70 °C, which means TLC555 can endure the higher and lower temperature than NE555. The range of TLC555’s supply voltage is from 2 V to 15 V. The range of NE555’s supply voltage is from 4.5 V to 16 V. The NE555 works properly with the 5th pin, but the LTC555 does not. To be more specific, it only operates at extremely low frequencies. The strange thing is that there is a significant difference between the NE555 and the TLC555. When the 5th pin is used to regulate the NE555, it changes the frequency while keeping the ON state intact.
NE555 VS TLC555 Datasheet
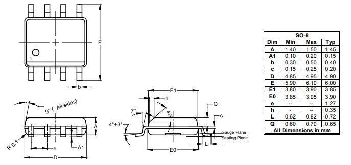
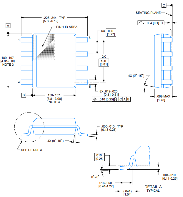
NE555 VS TLC555 Package information

NE555 Package information

TLC555 Package information
Popularity by Region
What is the use of NE555?
Modes. The 555 IC has the following modes of operation: The 555 can be used as an electronic oscillator in its astable (free-running) mode. LED and lamp flashers, pulse generation, logic clocks, tone production, security alarms, pulse position modulation, and other applications are just a few examples.
What is TLC555?
The TLC555 is a monolithic timing circuit made with TI's LinCMOSTM technology. The timer operates at frequencies up to 2 MHz and is fully compatible with CMOS, TTL, and MOS circuitry. This device can handle smaller timing capacitors than the NE555 or LM555 because of its high input impedance.
What is the difference between NE555 and LM555?
They're both the same. The term "555" refers to a 555 timer IC in general. Signetics originally allocated the NE555 component number to the commercial temperature range variation (SE555 was the military temperature range type).
What is the difference between NE555 and TLC555?
The NE555 works properly with the 5th pin, but the LTC555 does not. To be more specific, it only operates at extremely low frequencies. The strange thing is that there is a significant difference between the NE555 and the TLC555. When the 5th pin is used to regulate the NE555, it changes the frequency while keeping the ON state intact.
What is the use of TLC555?
The TLC555 is a monolithic timing circuit made with TI's LinCMOSTM technology. The timer operates at frequencies up to 2 MHz and is fully compatible with CMOS, TTL, and MOS circuitry. This device can handle smaller timing capacitors than the NE555 or LM555 because of its high input impedance.
AD7878BQ Converter:Pinout, Specification, Datasheet28 May 2021470
IRLZ34N N-Channel Power MOSFET: Pinout, Equivalent and Datasheet22 October 202110632
ATTINY88-MU 8-bit Microcontroller: Pinout, Equivalent and Datasheet25 March 20222403
7M48072002:Footprint, package, and features08 March 2022765
AD843 CBFET Series 250 V/µs Op-Amp: High-Speed Performance and Stability Analysis28 February 2026123
ADIS16470 6-DOF IMU: High-Precision Datasheet, Pinout, and Performance Analysis11 March 2026762
ISL80103IRAJZ Linear Regulator: Diagram, Pinout, and Datasheet28 February 2022695
MAX3311 Transceiver: Pinout, Equivalent and Datasheet21 January 2022681
Battery Charger IC Guide16 February 202211521
US Energy Department Funds Next-Gen Semiconductor Projects to Improve Power Grids09 December 20233983
What are Laser Diodes?20 October 202515390
Introduction to Lead Acid Battery: Construction, Working Principle and Types04 March 202110165
NOR Flash: Working, Structure and Applications18 November 202113598
Toggle Switches: Features, Types and Applications23 January 202111027
What is Mouse in Computer?14 February 20226201
Memory ICs: Types, Applications & Selection (2025)30 April 20253659
ON Semiconductor
In Stock: 79250
United States
China
Canada
Japan
Russia
Germany
United Kingdom
Singapore
Italy
Hong Kong(China)
Taiwan(China)
France
Korea
Mexico
Netherlands
Malaysia
Austria
Spain
Switzerland
Poland
Thailand
Vietnam
India
United Arab Emirates
Afghanistan
Åland Islands
Albania
Algeria
American Samoa
Andorra
Angola
Anguilla
Antigua & Barbuda
Argentina
Armenia
Aruba
Australia
Azerbaijan
Bahamas
Bahrain
Bangladesh
Barbados
Belarus
Belgium
Belize
Benin
Bermuda
Bhutan
Bolivia
Bonaire, Sint Eustatius and Saba
Bosnia & Herzegovina
Botswana
Brazil
British Indian Ocean Territory
British Virgin Islands
Brunei
Bulgaria
Burkina Faso
Burundi
Cabo Verde
Cambodia
Cameroon
Cayman Islands
Central African Republic
Chad
Chile
Christmas Island
Cocos (Keeling) Islands
Colombia
Comoros
Congo
Congo (DRC)
Cook Islands
Costa Rica
Côte d’Ivoire
Croatia
Cuba
Curaçao
Cyprus
Czechia
Denmark
Djibouti
Dominica
Dominican Republic
Ecuador
Egypt
El Salvador
Equatorial Guinea
Eritrea
Estonia
Eswatini
Ethiopia
Falkland Islands
Faroe Islands
Fiji
Finland
French Guiana
French Polynesia
Gabon
Gambia
Georgia
Ghana
Gibraltar
Greece
Greenland
Grenada
Guadeloupe
Guam
Guatemala
Guernsey
Guinea
Guinea-Bissau
Guyana
Haiti
Honduras
Hungary
Iceland
Indonesia
Iran
Iraq
Ireland
Isle of Man
Israel
Jamaica
Jersey
Jordan
Kazakhstan
Kenya
Kiribati
Kosovo
Kuwait
Kyrgyzstan
Laos
Latvia
Lebanon
Lesotho
Liberia
Libya
Liechtenstein
Lithuania
Luxembourg
Macao(China)
Madagascar
Malawi
Maldives
Mali
Malta
Marshall Islands
Martinique
Mauritania
Mauritius
Mayotte
Micronesia
Moldova
Monaco
Mongolia
Montenegro
Montserrat
Morocco
Mozambique
Myanmar
Namibia
Nauru
Nepal
New Caledonia
New Zealand
Nicaragua
Niger
Nigeria
Niue
Norfolk Island
North Korea
North Macedonia
Northern Mariana Islands
Norway
Oman
Pakistan
Palau
Palestinian Authority
Panama
Papua New Guinea
Paraguay
Peru
Philippines
Pitcairn Islands
Portugal
Puerto Rico
Qatar
Réunion
Romania
Rwanda
Samoa
San Marino
São Tomé & Príncipe
Saudi Arabia
Senegal
Serbia
Seychelles
Sierra Leone
Sint Maarten
Slovakia
Slovenia
Solomon Islands
Somalia
South Africa
South Sudan
Sri Lanka
St Helena, Ascension, Tristan da Cunha
St. Barthélemy
St. Kitts & Nevis
St. Lucia
St. Martin
St. Pierre & Miquelon
St. Vincent & Grenadines
Sudan
Suriname
Svalbard & Jan Mayen
Sweden
Syria
Tajikistan
Tanzania
Timor-Leste
Togo
Tokelau
Tonga
Trinidad & Tobago
Tunisia
Turkey
Turkmenistan
Turks & Caicos Islands
Tuvalu
U.S. Outlying Islands
U.S. Virgin Islands
Uganda
Ukraine
Uruguay
Uzbekistan
Vanuatu
Vatican City
Venezuela
Wallis & Futuna
Yemen
Zambia
Zimbabwe


Product
Brand
Articles
Tools


