TNY278 Off-Line Switcher IC: Pinout, Product Highlights and Datasheet
7 Terminations 8 Pin AC to DC power converter TinySwitch®-III Series 1 Outputs Min 85V V Max 265V V









7 Terminations 8 Pin AC to DC power converter TinySwitch®-III Series 1 Outputs Min 85V V Max 265V V
TinySwitch-III TNY278 combines a high voltage power MOSFET switch with a power supply controller in one device. Unlike conventional PWM (pulse width modulator) controllers, it uses a simple ON/OFF control to regulate the output voltage. Furthermore, Huge range of Semiconductors, Capacitors, Resistors and IcS in stock. Welcome RFQ.

#89 TNY275/ TNY276 / TNY277/ TNY278/ TNY279 / TNY280 Offline Switch IC in SMPS
TNY278 Pinout
The following figure is the diagram of TNY278 pinout.

Pinout
TNY278 CAD Model
The followings are TNY278 Symbol, Footprint, and 3D Model.

PCB Symbol

PCB Footprint

3D Model
TNY278 Overview
TinySwitch-III TNY278 combines a high voltage power MOSFET switch with a power supply controller in one device. Unlike conventional PWM (pulse width modulator) controllers, it uses a simple ON/OFF control to regulate the output voltage. The controller consists of an oscillator, enable circuit (sense and logic), current limit state machine, 5.85 V regulator, Undervoltage, overvoltage circuit, and current limit selection circuitry, over-temperature protection, current limit circuit, leading-edge blanking, and a 700 V power MOSFET. This makes it suitable for many applications.
This article will introduce TNY278 systematically from its product highlights, pinout to its specifications, applications, also including TNY278 datasheet and so much more.
TNY278 Product Highlights
Lowest System Cost with Enhanced Flexibility
● Simple ON/OFF control, no loop compensation needed
● Selectable current limit through BP/M capacitor value
◆ Higher current limit extends peak power or, in open frame applications, maximum continuous power
◆ Lower current limit improves efficiency in enclosed adapters/chargers
◆ Allows optimum TinySwitch-III choice by swapping devices with no other circuit redesign
● Tight I2f parameter tolerance reduces system cost
◆ Maximizes MOSFET and magnetics power delivery
◆ Minimizes max overload power, reducing cost of transformer, primary clamp & secondary components
● ON-time extension – extends low line regulation range/hold-up time to reduce input bulk capacitance
● Self-biased: no bias winding or bias components
● Frequency jittering reduces EMI filter costs
● Pin-out simplifies heatsinking to the PCB
● SOURCE pins are electrically quiet for low EMI
Enhanced Safety and Reliability Features
● Accurate hysteretic thermal shutdown protection with automatic recovery eliminates need for manual reset
● Improved auto-restart delivers <3% of maximum power in short circuit and open loop fault conditions
● Output overvoltage shutdown with optional Zener
● Line undervoltage detect threshold set using a single optional resistor
● Very low component count enhances reliability and enables single-sided printed circuit board layout
● High bandwidth provides fast turn on with no overshoot and excellent transient load response
● Extended creepage between DRAIN and all other pins improves field reliability
EcoSmart® – Extremely Energy Efficient
● Easily meets all global energy efficiency regulations
● No-load <150 mW at 265 VAC without bias winding, <50 mW with bias winding
● ON/OFF control provides constant efficiency down to very light loads – ideal for mandatory CEC regulations and 1 W PC standby requirements
Specifications
- TypeParameter
- Factory Lead Time4 Weeks
- Mount
In electronic components, the term "Mount" typically refers to the method or process of physically attaching or fixing a component onto a circuit board or other electronic device. This can involve soldering, adhesive bonding, or other techniques to secure the component in place. The mounting process is crucial for ensuring proper electrical connections and mechanical stability within the electronic system. Different components may have specific mounting requirements based on their size, shape, and function, and manufacturers provide guidelines for proper mounting procedures to ensure optimal performance and reliability of the electronic device.
Through Hole - Mounting Type
The "Mounting Type" in electronic components refers to the method used to attach or connect a component to a circuit board or other substrate, such as through-hole, surface-mount, or panel mount.
Through Hole - Package / Case
refers to the protective housing that encases an electronic component, providing mechanical support, electrical connections, and thermal management.
8-DIP (0.300, 7.62mm), 7 Leads - Number of Pins8
- Weight2.26799g
- Operating Temperature
The operating temperature is the range of ambient temperature within which a power supply, or any other electrical equipment, operate in. This ranges from a minimum operating temperature, to a peak or maximum operating temperature, outside which, the power supply may fail.
-40°C~150°C TJ - Packaging
Semiconductor package is a carrier / shell used to contain and cover one or more semiconductor components or integrated circuits. The material of the shell can be metal, plastic, glass or ceramic.
Tube - Series
In electronic components, the "Series" refers to a group of products that share similar characteristics, designs, or functionalities, often produced by the same manufacturer. These components within a series typically have common specifications but may vary in terms of voltage, power, or packaging to meet different application needs. The series name helps identify and differentiate between various product lines within a manufacturer's catalog.
TinySwitch®-III - Published1999
- JESD-609 Code
The "JESD-609 Code" in electronic components refers to a standardized marking code that indicates the lead-free solder composition and finish of electronic components for compliance with environmental regulations.
e3 - Part Status
Parts can have many statuses as they progress through the configuration, analysis, review, and approval stages.
Active - Moisture Sensitivity Level (MSL)
Moisture Sensitivity Level (MSL) is a standardized rating that indicates the susceptibility of electronic components, particularly semiconductors, to moisture-induced damage during storage and the soldering process, defining the allowable exposure time to ambient conditions before they require special handling or baking to prevent failures
1 (Unlimited) - Number of Terminations7
- ECCN Code
An ECCN (Export Control Classification Number) is an alphanumeric code used by the U.S. Bureau of Industry and Security to identify and categorize electronic components and other dual-use items that may require an export license based on their technical characteristics and potential for military use.
EAR99 - Terminal Finish
Terminal Finish refers to the surface treatment applied to the terminals or leads of electronic components to enhance their performance and longevity. It can improve solderability, corrosion resistance, and overall reliability of the connection in electronic assemblies. Common finishes include nickel, gold, and tin, each possessing distinct properties suitable for various applications. The choice of terminal finish can significantly impact the durability and effectiveness of electronic devices.
Matte Tin (Sn) - Power Rating
The "Power Rating" of an electronic component refers to the maximum amount of power that the component can handle or dissipate without being damaged. It is typically measured in watts and is an important specification to consider when designing or selecting components for a circuit. Exceeding the power rating of a component can lead to overheating, malfunction, or even permanent damage. It is crucial to ensure that the power rating of each component in a circuit is sufficient to handle the power levels expected during normal operation to maintain the reliability and longevity of the electronic system.
28W - Max Power Dissipation
The maximum power that the MOSFET can dissipate continuously under the specified thermal conditions.
28W - Terminal Position
In electronic components, the term "Terminal Position" refers to the physical location of the connection points on the component where external electrical connections can be made. These connection points, known as terminals, are typically used to attach wires, leads, or other components to the main body of the electronic component. The terminal position is important for ensuring proper connectivity and functionality of the component within a circuit. It is often specified in technical datasheets or component specifications to help designers and engineers understand how to properly integrate the component into their circuit designs.
DUAL - Number of Functions1
- Terminal Pitch
The center distance from one pole to the next.
2.54mm - Frequency
In electronic components, the parameter "Frequency" refers to the rate at which a signal oscillates or cycles within a given period of time. It is typically measured in Hertz (Hz) and represents how many times a signal completes a full cycle in one second. Frequency is a crucial aspect in electronic components as it determines the behavior and performance of various devices such as oscillators, filters, and communication systems. Understanding the frequency characteristics of components is essential for designing and analyzing electronic circuits to ensure proper functionality and compatibility with other components in a system.
132kHz - Pin Count
a count of all of the component leads (or pins)
8 - JESD-30 Code
JESD-30 Code refers to a standardized descriptive designation system established by JEDEC for semiconductor-device packages. This system provides a systematic method for generating designators that convey essential information about the package's physical characteristics, such as size and shape, which aids in component identification and selection. By using JESD-30 codes, manufacturers and engineers can ensure consistency and clarity in the specification of semiconductor packages across various applications and industries.
R-PDIP-T7 - Number of Outputs1
- Output Voltage
Output voltage is a crucial parameter in electronic components that refers to the voltage level produced by the component as a result of its operation. It represents the electrical potential difference between the output terminal of the component and a reference point, typically ground. The output voltage is a key factor in determining the performance and functionality of the component, as it dictates the level of voltage that will be delivered to the connected circuit or load. It is often specified in datasheets and technical specifications to ensure compatibility and proper functioning within a given system.
12V - Output Type
The "Output Type" parameter in electronic components refers to the type of signal or data that is produced by the component as an output. This parameter specifies the nature of the output signal, such as analog or digital, and can also include details about the voltage levels, current levels, frequency, and other characteristics of the output signal. Understanding the output type of a component is crucial for ensuring compatibility with other components in a circuit or system, as well as for determining how the output signal can be utilized or processed further. In summary, the output type parameter provides essential information about the nature of the signal that is generated by the electronic component as its output.
Adjustable - Input Voltage-Nom
Input Voltage-Nom refers to the nominal or rated input voltage that an electronic component or device is designed to operate within. This parameter specifies the voltage level at which the component is expected to function optimally and safely. It is important to ensure that the actual input voltage supplied to the component does not exceed this nominal value to prevent damage or malfunction. Manufacturers provide this specification to guide users in selecting the appropriate power supply or input voltage source for the component. It is a critical parameter to consider when designing or using electronic circuits to ensure reliable performance and longevity of the component.
2.2V - Max Supply Voltage
In general, the absolute maximum common-mode voltage is VEE-0.3V and VCC+0.3V, but for products without a protection element at the VCC side, voltages up to the absolute maximum rated supply voltage (i.e. VEE+36V) can be supplied, regardless of supply voltage.
265V - Min Supply Voltage
The minimum supply voltage (V min ) is explored for sequential logic circuits by statistically simulating the impact of within-die process variations and gate-dielectric soft breakdown on data retention and hold time.
90V - Analog IC - Other Type
Analog IC - Other Type is a parameter used to categorize electronic components that are integrated circuits (ICs) designed for analog signal processing but do not fall into more specific subcategories such as amplifiers, comparators, or voltage regulators. These ICs may include specialized analog functions such as analog-to-digital converters (ADCs), digital-to-analog converters (DACs), voltage references, or signal conditioning circuits. They are typically used in various applications where precise analog signal processing is required, such as in audio equipment, instrumentation, communication systems, and industrial control systems. Manufacturers provide detailed specifications for these components to help engineers select the most suitable IC for their specific design requirements.
SWITCHING REGULATOR - Operating Supply Current
Operating Supply Current, also known as supply current or quiescent current, is a crucial parameter in electronic components that indicates the amount of current required for the device to operate under normal conditions. It represents the current drawn by the component from the power supply while it is functioning. This parameter is important for determining the power consumption of the component and is typically specified in datasheets to help designers calculate the overall power requirements of their circuits. Understanding the operating supply current is essential for ensuring proper functionality and efficiency of electronic systems.
445μA - Nominal Supply Current
Nominal current is the same as the rated current. It is the current drawn by the motor while delivering rated mechanical output at its shaft.
445μA - Output Power
That power available at a specified output of a device under specified conditions of operation.
21.5W - Control Features
Control features in electronic components refer to specific functionalities or characteristics that allow users to manage and regulate the operation of the component. These features are designed to provide users with control over various aspects of the component's performance, such as adjusting settings, monitoring parameters, or enabling specific modes of operation. Control features can include options for input/output configurations, power management, communication protocols, and other settings that help users customize and optimize the component's behavior according to their requirements. Overall, control features play a crucial role in enhancing the flexibility, usability, and performance of electronic components in various applications.
EN - Topology
In the context of electronic components, "topology" refers to the arrangement or configuration of the components within a circuit or system. It defines how the components are connected to each other and how signals flow between them. The choice of topology can significantly impact the performance, efficiency, and functionality of the electronic system. Common topologies include series, parallel, star, mesh, and hybrid configurations, each with its own advantages and limitations. Designers carefully select the appropriate topology based on the specific requirements of the circuit to achieve the desired performance and functionality.
Flyback - Min Input Voltage
The parameter "Min Input Voltage" in electronic components refers to the minimum voltage level that must be applied to the component for it to operate within its specified parameters. This value is crucial as providing a voltage below this minimum threshold may result in the component malfunctioning or not functioning at all. It is important to adhere to the specified minimum input voltage to ensure the proper operation and longevity of the electronic component. Failure to meet this requirement may lead to potential damage to the component or the overall system in which it is used.
85V - Max Input Voltage
Max Input Voltage refers to the maximum voltage level that an electronic component can safely handle without getting damaged. This parameter is crucial for ensuring the proper functioning and longevity of the component. Exceeding the specified maximum input voltage can lead to overheating, electrical breakdown, or permanent damage to the component. It is important to carefully adhere to the manufacturer's guidelines regarding the maximum input voltage to prevent any potential issues and maintain the reliability of the electronic device.
265V - Control Technique
In electronic components, "Control Technique" refers to the method or approach used to regulate and manage the operation of the component. This parameter is crucial in determining how the component functions within a circuit or system. Different control techniques can include analog control, digital control, pulse-width modulation (PWM), and various feedback mechanisms. The choice of control technique can impact the performance, efficiency, and overall functionality of the electronic component. It is important to select the appropriate control technique based on the specific requirements and characteristics of the application in which the component will be used.
PULSE WIDTH MODULATION - Supply Current-Max (Isup)
Supply Current-Max (Isup) refers to the maximum amount of current that an electronic component can draw from its power supply during operation. It represents the peak current demand of the device under normal operating conditions and is critical for ensuring that the power supply can adequately support the component's needs without risking damage or malfunction. This parameter is essential for designing circuits and selecting appropriate power supply units to prevent overloading and ensure reliable performance.
0.54mA - Switcher Configuration
Switcher Configuration in electronic components refers to the arrangement or setup of a switcher circuit, which is a type of power supply that converts one form of electrical energy into another. The configuration of a switcher circuit includes the specific components used, such as transistors, diodes, capacitors, and inductors, as well as their interconnections and control mechanisms. The switcher configuration determines the efficiency, voltage regulation, and other performance characteristics of the power supply. Different switcher configurations, such as buck, boost, buck-boost, and flyback, are used for various applications depending on the desired output voltage and current requirements. Understanding and selecting the appropriate switcher configuration is crucial in designing reliable and efficient power supply systems for electronic devices.
SINGLE - Internal Switch(s)
The term "Internal Switch(s)" in electronic components typically refers to a built-in mechanism within a device that allows for the control of electrical current flow. These internal switches can be used to turn circuits on or off, change the direction of current, or regulate the flow of electricity within the component. They are often designed to be controlled externally, either manually or automatically, to enable various functions or operations within the electronic device. Internal switches play a crucial role in the overall functionality and performance of electronic components by providing a means to manage and manipulate electrical signals effectively.
Yes - Fault Protection
Protection against electric shock under. single fault conditions.
Current Limiting, Open Loop, Over Temperature, Over Voltage, Short Circuit - Max Duty Cycle
Max Duty Cycle refers to the maximum percentage of time that an electronic component, such as a switch or a power supply, can be in an "on" state during a defined time period. It is an important parameter in pulse-width modulated (PWM) systems and helps determine how often a device can operate without overheating or sustaining damage. By specifying the maximum duty cycle, manufacturers provide guidance on the safe operational limits of the component, ensuring reliability and efficiency in various applications.
65 % - Max Junction Temperature (Tj)
Max Junction Temperature (Tj) refers to the maximum allowable temperature at the junction of a semiconductor device, such as a transistor or integrated circuit. It is a critical parameter that influences the performance, reliability, and lifespan of the component. Exceeding this temperature can lead to thermal runaway, breakdown, or permanent damage to the device. Proper thermal management is essential to ensure the junction temperature remains within safe operating limits during device operation.
150°C - Max Supply Voltage (AC)
Max Supply Voltage (AC) refers to the maximum alternating current voltage that an electronic component can safely handle without risk of damage or failure. This parameter ensures the component operates within its designed voltage range and prevents overheating or breakdown. Exceeding the maximum supply voltage can lead to degradation of performance or complete failure of the component. It is crucial for designers to consider this specification when integrating components into electronic circuits to maintain reliability and safety.
265V - Duty Cycle
the percentage of the ratio of pulse duration, or pulse width (PW) to the total period (T) of the waveform.
65% - Output Isolation
Output isolation in electronic components refers to the degree to which the output signal is electrically separated or isolated from the input signal or other parts of the circuit. This isolation is important for preventing interference, noise, or voltage fluctuations from affecting the output signal. It helps maintain signal integrity and ensures that the output remains stable and accurate. Output isolation can be achieved through various methods such as using transformers, optocouplers, or isolation amplifiers to physically separate the input and output circuits electrically. This parameter is particularly crucial in applications where there is a need to protect sensitive components or ensure reliable communication between different parts of a system.
Isolated - Voltage - Breakdown
Voltage - Breakdown is a parameter that refers to the maximum voltage that an electronic component can withstand before it breaks down and allows current to flow through it uncontrollably. This breakdown voltage is a critical specification for components like diodes, transistors, and capacitors, as exceeding this voltage can lead to permanent damage or failure of the component. Manufacturers typically provide this information in datasheets to help engineers and designers ensure the proper operation and reliability of their circuits. It is important to consider the breakdown voltage when designing circuits to prevent overvoltage conditions that could compromise the performance and longevity of the components.
700V - Min Input Voltage (AC)
Min Input Voltage (AC) refers to the minimum alternating current voltage level required for an electronic component or device to operate correctly. This parameter is crucial for ensuring that the component receives adequate power for its intended function. If the input voltage falls below this threshold, the device may not turn on or could function improperly. It is an important consideration in the design and selection of power supply systems for electronic applications.
85V - Max Input Voltage (AC)
The parameter "Max Input Voltage (AC)" in electronic components refers to the maximum alternating current voltage that the component can safely handle without getting damaged. This specification is crucial for ensuring the reliability and longevity of the component in a circuit. Exceeding the maximum input voltage can lead to overheating, breakdown, or even permanent damage to the component. It is important to carefully consider this parameter when designing or selecting components for a circuit to prevent any potential issues related to voltage spikes or fluctuations.
265V - Min Supply Voltage (AC)
Min Supply Voltage (AC) refers to the minimum alternating current voltage required for an electronic component or device to function properly. It ensures that the device operates within its designed specifications and performance parameters. Operating below this voltage may result in insufficient performance, malfunction, or potential damage to the component. This parameter is critical for ensuring compatibility with power sources and maintaining reliability in electronic applications.
85V - Height4.06mm
- Length9.575mm
- Width7.62mm
- REACH SVHC
The parameter "REACH SVHC" in electronic components refers to the compliance with the Registration, Evaluation, Authorization, and Restriction of Chemicals (REACH) regulation regarding Substances of Very High Concern (SVHC). SVHCs are substances that may have serious effects on human health or the environment, and their use is regulated under REACH to ensure their safe handling and minimize their impact.Manufacturers of electronic components need to declare if their products contain any SVHCs above a certain threshold concentration and provide information on the safe use of these substances. This information allows customers to make informed decisions about the potential risks associated with using the components and take appropriate measures to mitigate any hazards.Ensuring compliance with REACH SVHC requirements is essential for electronics manufacturers to meet regulatory standards, protect human health and the environment, and maintain transparency in their supply chain. It also demonstrates a commitment to sustainability and responsible manufacturing practices in the electronics industry.
No SVHC - Radiation Hardening
Radiation hardening is the process of making electronic components and circuits resistant to damage or malfunction caused by high levels of ionizing radiation, especially for environments in outer space (especially beyond the low Earth orbit), around nuclear reactors and particle accelerators, or during nuclear accidents or nuclear warfare.
No - RoHS Status
RoHS means “Restriction of Certain Hazardous Substances” in the “Hazardous Substances Directive” in electrical and electronic equipment.
RoHS Compliant - Lead Free
Lead Free is a term used to describe electronic components that do not contain lead as part of their composition. Lead is a toxic material that can have harmful effects on human health and the environment, so the electronics industry has been moving towards lead-free components to reduce these risks. Lead-free components are typically made using alternative materials such as silver, copper, and tin. Manufacturers must comply with regulations such as the Restriction of Hazardous Substances (RoHS) directive to ensure that their products are lead-free and environmentally friendly.
Lead Free
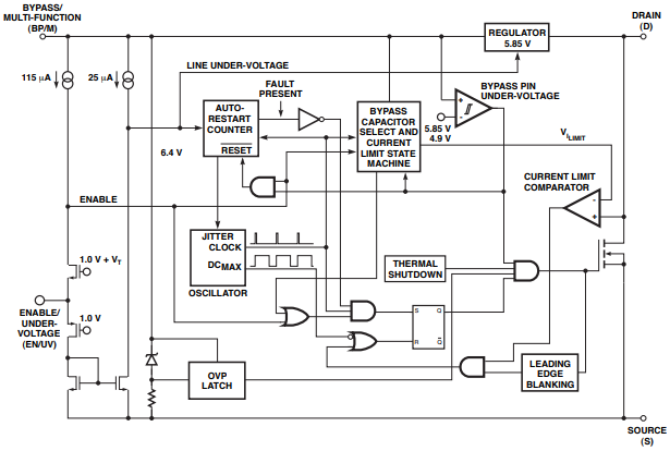
TNY278 Functional Block Diagram
The following is the Block Diagram of TNY278.

Functional Block Diagram
TNY278 Equivalent
TNY278PG, TNY274P, TNY275P, TNY276P, TNY277P, TNY279
How to use TNY278 Switching Converter IC
The reason behind Power Integration and their ICs popularity is that they are easy-to-use, have enormous availability of support documents, low external parts count, and reduced cost.

The example circuit above shows you how a low cost, high efficiency, flyback power supply designed for 12 V, 1 A output from universal input using the TNY278. The supply features Undervoltage lockout, primary sensed output overvoltage latching shutdown protection, high efficiency (>80%), and very low no-load consumption (<50 mW at 265 VAC). Output regulation is accomplished using a simple Zener reference and optocoupler feedback. As the TinySwitch-III devices are completely self-powered, there is no requirement for an auxiliary or bias winding on the transformer. However, by adding a bias winding, the output overvoltage protection feature can be configured, protecting the load against open feedback loop faults.
Parts with Similar Specs
- ImagePart NumberManufacturerPackage / CaseNumber of PinsNumber of OutputsInput Voltage-NomMin Input VoltageMin Input Voltage (AC)Max Input VoltageMax Input Voltage (AC)View Compare
TNY278PN
8-DIP (0.300, 7.62mm), 7 Leads
8
1
2.2 V
85 V
85 V
265 V
265 V
8-DIP (0.300, 7.62mm)
8
1
18 V
-
-
-
-
8-DIP (0.300, 7.62mm)
8
1
18 V
-
-
-
-
8-DIP (0.300, 7.62mm)
8
1
-
-
-
264 V
-
8-DIP (0.300, 7.62mm)
8
1
12 V
-
-
-
-
TNY278 Applications
● Chargers/adapters for cell/cordless phones, PDAs, digital cameras, MP3/portable audio, shavers, etc.
● PC Standby and other auxiliary supplies
● DVD/PVR and other low power set top decoders
● Supplies for appliances, industrial systems, metering, etc.
TNY278 Package
The following diagrams show the TNY278 package.

View A

View B

View C
TNY278 Manufacturer
Power Integrations is a leading supplier of high-performance electronic components used in high-voltage power-conversion systems. Our integrated circuits and diodes enable compact, energy-efficient AC-DC power supplies for a vast range of electronic products including mobile devices, TVs, PCs, power tools, smart appliances (IoT), smart utility meters and LED lights.
Datasheet PDF
- Datasheets :
- PCN Assembly/Origin :
How many pins of TNY278PN?
8 Pins.
What’s the operating temperature of TNY278PN?
-40°C~150°C TJ.
What is the essential property of the TNY278?
TinySwitch-III TNY278 combines a high voltage power MOSFET switch with a power supply controller in one device. Unlike conventional PWM (pulse width modulator) controllers, it uses a simple ON/OFF control to regulate the output voltage.
PIC16F886 Microcontroller: Circuit, Pinout, and Datasheet25 October 202112260
LM2575 Step-Down Switching Regulators: Datasheet pdf, Equivalents and Circuit03 December 20214928
CR14250SE Battery 3 V 1/2AA Lithium 850 mAh[Video]: Datasheet, Applications, and FAQ15 March 2022568
SN74LVC1G126DCKR Single Bus Buffer Gate: Schematic, Pinout, and Datasheet08 April 20222193
NRF5340 VS NRF52840 Bluetooth LE NFC[FAQ]12 March 202210250
BU406 Transistor: Equivalent, Datasheet and Pinout15 November 202115208
AD8033 80 MHz FastFET Op Amp: High-Speed Specs and Precision Performance Analysis04 March 20267
TDA7266 Amplifier: Datasheet, Circuit, Equivalents27 September 202137548
Best Practices for Panel Meter Maintenance11 July 2025746
How to Design Reliable High-Side Switching Circuits with P-Channel MOSFETs?22 July 20257975
Semiconductor Sales Expected to Rebound in 2024, Driven by Innovation18 December 20234531
Methodologies for Increasing Efficiency of Fuel Stack Technology for Energy Generation19 November 20242578
Thermal Pads vs Thermal Paste Understanding the Key Differences19 July 20251699
Silicon carbide (SiC) and gallium nitride (GaN), who is the future of wide bandgap (WBG) materials?07 October 20214970
ARM, FPGA, DSP and CPLD: Connection and Difference15 March 20227835
How to make an Obstacle Avoiding Robot?29 August 202313588
Power Integrations
In Stock: 35368
United States
China
Canada
Japan
Russia
Germany
United Kingdom
Singapore
Italy
Hong Kong(China)
Taiwan(China)
France
Korea
Mexico
Netherlands
Malaysia
Austria
Spain
Switzerland
Poland
Thailand
Vietnam
India
United Arab Emirates
Afghanistan
Åland Islands
Albania
Algeria
American Samoa
Andorra
Angola
Anguilla
Antigua & Barbuda
Argentina
Armenia
Aruba
Australia
Azerbaijan
Bahamas
Bahrain
Bangladesh
Barbados
Belarus
Belgium
Belize
Benin
Bermuda
Bhutan
Bolivia
Bonaire, Sint Eustatius and Saba
Bosnia & Herzegovina
Botswana
Brazil
British Indian Ocean Territory
British Virgin Islands
Brunei
Bulgaria
Burkina Faso
Burundi
Cabo Verde
Cambodia
Cameroon
Cayman Islands
Central African Republic
Chad
Chile
Christmas Island
Cocos (Keeling) Islands
Colombia
Comoros
Congo
Congo (DRC)
Cook Islands
Costa Rica
Côte d’Ivoire
Croatia
Cuba
Curaçao
Cyprus
Czechia
Denmark
Djibouti
Dominica
Dominican Republic
Ecuador
Egypt
El Salvador
Equatorial Guinea
Eritrea
Estonia
Eswatini
Ethiopia
Falkland Islands
Faroe Islands
Fiji
Finland
French Guiana
French Polynesia
Gabon
Gambia
Georgia
Ghana
Gibraltar
Greece
Greenland
Grenada
Guadeloupe
Guam
Guatemala
Guernsey
Guinea
Guinea-Bissau
Guyana
Haiti
Honduras
Hungary
Iceland
Indonesia
Iran
Iraq
Ireland
Isle of Man
Israel
Jamaica
Jersey
Jordan
Kazakhstan
Kenya
Kiribati
Kosovo
Kuwait
Kyrgyzstan
Laos
Latvia
Lebanon
Lesotho
Liberia
Libya
Liechtenstein
Lithuania
Luxembourg
Macao(China)
Madagascar
Malawi
Maldives
Mali
Malta
Marshall Islands
Martinique
Mauritania
Mauritius
Mayotte
Micronesia
Moldova
Monaco
Mongolia
Montenegro
Montserrat
Morocco
Mozambique
Myanmar
Namibia
Nauru
Nepal
New Caledonia
New Zealand
Nicaragua
Niger
Nigeria
Niue
Norfolk Island
North Korea
North Macedonia
Northern Mariana Islands
Norway
Oman
Pakistan
Palau
Palestinian Authority
Panama
Papua New Guinea
Paraguay
Peru
Philippines
Pitcairn Islands
Portugal
Puerto Rico
Qatar
Réunion
Romania
Rwanda
Samoa
San Marino
São Tomé & Príncipe
Saudi Arabia
Senegal
Serbia
Seychelles
Sierra Leone
Sint Maarten
Slovakia
Slovenia
Solomon Islands
Somalia
South Africa
South Sudan
Sri Lanka
St Helena, Ascension, Tristan da Cunha
St. Barthélemy
St. Kitts & Nevis
St. Lucia
St. Martin
St. Pierre & Miquelon
St. Vincent & Grenadines
Sudan
Suriname
Svalbard & Jan Mayen
Sweden
Syria
Tajikistan
Tanzania
Timor-Leste
Togo
Tokelau
Tonga
Trinidad & Tobago
Tunisia
Turkey
Turkmenistan
Turks & Caicos Islands
Tuvalu
U.S. Outlying Islands
U.S. Virgin Islands
Uganda
Ukraine
Uruguay
Uzbekistan
Vanuatu
Vatican City
Venezuela
Wallis & Futuna
Yemen
Zambia
Zimbabwe


Product
Brand
Articles
Tools






