A4988 VS DRV8825[Video]: What are the differences between them?
2.087mm mm 2.79mm mm Motor Drivers 28 3.3V V 35V V 4 4.5mm mm
The DRV8825 has a larger maximum supply voltage (45 V vs. 35 V) than the A4988, allowing it to operate at higher voltages safely while lowering the possibility of LC voltage spike damage. This article is going to talk about the features, and applications of A4988 and DRV8825, and interpret the differences between them.

Stepper Driver Noise: A4988 vs DRV8825 (Updated)
- Overview of A4988
- Overview of DRV8825
- A4988 VS DRV8825 Pinout
- A4988 VS DRV8825 Features
- A4988 VS DRV8825 Block Diagram
- A4988 VS DRV8825 Schematic Diagram
- A4988 VS DRV8825 Control inputs
- A4988 VS DRV8825 Using the driver
- A4988 VS DRV8825 Applications
- The differences between the A4988 VS DRV8825
- Conclusion of A4988 VS DRV8825
- A4988 VS DRV8825 Datasheet
- A4988 VS DRV8825 Package information
- A4988 Manufacturer
- Popularity by Region
Overview of A4988
This A4988 is a carrier board or breakout board for Allegro's A4988 DMOS Microstepping Driver with Translator and Overcurrent Protection. Before using this product, please read the A4988 datasheet (380k pdf). This stepper motor driver allows you to control one bipolar stepper motor with an output current of up to 2 A per coil (see the Power Dissipation Considerations section below for more information).
Overview of DRV8825
Because DRV8825 is a carrier board or breakout board for TI's DRV8825 stepper motor driver, we recommend that you read the datasheet carefully before using it. This stepper motor driver allows you to control one bipolar stepper motor with an output current of up to 2.2 amps per coil (see the Power Dissipation Considerations section below for more information).
A4988 VS DRV8825 Pinout

A4988 Pinout

DRV8825 Pinout
A4988 VS DRV8825 Features
A4988 Features
Simple step and direction control interface
Five different step resolutions: full-step, half-step, quarter-step, eighth-step, and sixteenth-step
Adjustable current control lets you set the maximum current output with a potentiometer, which lets you use voltages above your stepper motor’s rated voltage to achieve higher step rates
Intelligent chopping control that automatically selects the correct current decay mode (fast decay or slow decay)
Over-temperature thermal shutdown, under-voltage lockout, and crossover-current protection
Short-to-ground and shorted-load protection (this feature is not available on the A4983)
DRV8825 Features
Simple step and direction control interface
Six different step resolutions: full-step, half-step, 1/4-step, 1/8-step, 1/16-step, and 1/32-step
Adjustable current control lets you set the maximum current output with a potentiometer, which lets you use voltages above your stepper motor’s rated voltage to achieve higher step rates
Intelligent chopping control that automatically selects the correct current decay mode (fast decay or slow decay)
45 V maximum supply voltage
Built-in regulator (no external logic voltage supply needed)
Can interface directly with 3.3 V and 5 V systems
Over-temperature thermal shutdown, over-current shutdown, and under-voltage lockout
Short-to-ground and shorted-load protection
4-layer, 2 oz copper PCB for improved heat dissipation
Exposed solderable ground pad below the driver IC on the bottom of the PCB
Module size, pinout, and interface match those of our A4988 stepper motor driver carriers in most respects (see the bottom of this page for more information)
A4988 VS DRV8825 Block Diagram

A4988 block Diagram

DRV8825 Block Diagram
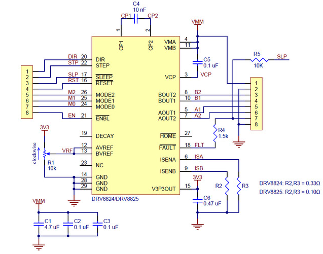
A4988 VS DRV8825 Schematic Diagram

A4988 Schematic Diagram

DRV8825 Schematic Diagram
A4988 VS DRV8825 Control inputs
A4988 Control inputs:
Each pulse to the STEP input causes the stepper motor to move one micro-step in the direction indicated by the DIR pin. You should not leave the STEP or DIR pins floating in your application because they are not internally pulled to any certain voltage. DIR can be connected straight to VCC or GND if you only want rotation in one direction. RST, SLP, and EN are the three inputs used to regulate the chip's various power states. Check the datasheet for further information on these power states. Please notice that the RST pin is floating; if not in use, connect it to the neighboring SLP pin on the PCB to bring it high. If you are not using the pin, you can connect it to the adjacent SLP pin on the PCB to bring it high and enable the board.
DRV8825 Control inputs:
RESET, SLEEP, and ENBL are the three inputs that govern the chip's power states. See the datasheet for further information on these power states. The SLEEP pin is pulled low with an internal 1M pull-down resistor, while the RESET and ENBL pins are pulled low using internal 100k pull-down resistors. Both of these pins must be high to enable the driver (they can be directly linked to a logic "high" voltage between 2.2 and 5.25 V, or they can be dynamically regulated via connections to digital outputs of an MCU). The default state of the ENBL pin is to enable the driver, so this pin can be left disconnected.
A4988 VS DRV8825 Using the driver

A4988 Using the driver

DRV8825 Using the driver
A4988 VS DRV8825 Applications
A4988 Applications
The A4988 is a bipolar stepper motor micro-stepping driver with a built-in translator for simple operation. This implies we can control the stepper motor with just two pins from our controller, one for rotation direction and the other for steps.
DRV8825 Applications
Automatic Teller Machines
Money Handling Machines
Video Security Cameras
Printers
Scanners
Office Automation Machines
Gaming Machines
Factory Automation
Robotics
The differences between the A4988 VS DRV8825
The pin used to supply logic voltage to the A4988 is used as the DRV8825’s FAULT output since the DRV8825 does not require a logic supply (and the A4988 does not have a fault output). Note that it is safe to connect the FAULT pin directly to a logic supply (there is a 1.5k resistor between the IC output and the pin to protect it), so the DRV8825 module can be used in systems designed for the A4988 that route logic power to this pin.
The SLEEP pin on the DRV8825 is not pulled up by default like it is on the A4988, but the carrier board does connect it to the FAULT pin through a 10k resistor. Therefore, systems intended for the A4988 that route logic power to the FAULT pin will effectively have a 10k pull-up on the SLEEP pin. (This 10k resistor is not present on the initial (md20a) version of the DRV8825 carrier.)
The current limit potentiometer is in a different location.
The relationship between the current limit setting and the reference pin voltage is different.
The DRV8825 offers 1/32-step microstepping; the A4988 only goes down to 1/16-step.
The mode selection pin inputs corresponding to 1/16-step on the A4988 result in 1/32-step micro stepping on the DRV8825. For all other microstepping resolutions, the step selection table is the same for both the DRV8825 and the A4988.
The timing requirements for minimum pulse durations on the STEP pin are different for the two drivers. With the DRV8825, the high and low STEP pulses must each be at least 1.9 us; they can be as short as 1 us when using the A4988.
The DRV8825 has a higher maximum supply voltage than the A4988 (45 V vs 35 V), which means the DRV8825 can be used more safely at higher voltages and is less susceptible to damage from LC voltage spikes.
The DRV8825 can deliver more current than the A4988 without any additional cooling (based on our full-step tests: 1.5 A per coil for the DRV8825 vs 1.2 A per coil for the A4988 Black Edition and 1 A per coil for the original A4988 carrier).
The DRV8825 uses a different naming convention for the stepper motor outputs, but they are functionally the same as the corresponding pins on the A4988 carrier, so the same connections to both drivers result in the same stepper motor behavior. On both boards, the first part of the label identifies the coil (so you have coils “A” and “B” on the DRV8825 and coils “1” and “2” on the A4988).
For those with color-sensitive applications, note that the DRV8825 carrier is purple.
Conclusion of A4988 VS DRV8825
There are many differences between the A4988 and DRV8825. The DRV8825 offers 1/32-step micro stepping, while the A4988 only goes down to 1/16-step. And The DRV8825 has a greater maximum supply voltage (45 V vs. 35 V), making it safer to operate at higher voltages and less prone to LC voltage spike damage. Additionally, Without any additional cooling, the DRV8825 can deliver greater current than the A4988 (based on our full-step tests: 1.5 A per coil for the DRV8825 vs 1.2 A per coil for the A4988 Black Edition and 1 A per coil for the original A4988 carrier). Because the DRV8825 carrier is so similar to our A4988 carriers, the A4988's minimum connection diagram can also be used to connect the DRV8825 to a microcontroller.
A4988 VS DRV8825 Datasheet
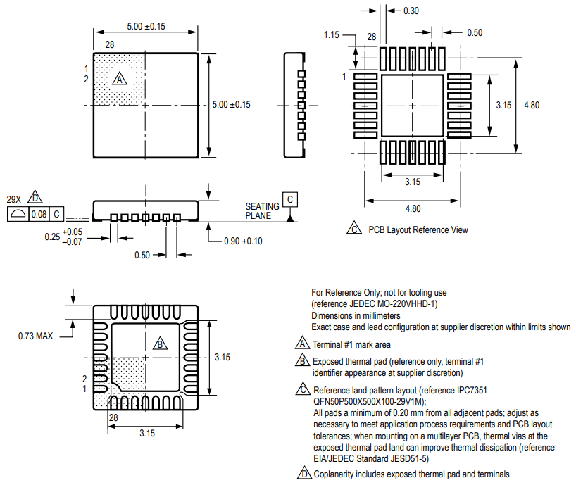
A4988 VS DRV8825 Package information

A4988 Package information

DRV8825 Package information
A4988 Manufacturer
Allegro MicroSystems, LLC is a market leader in high-performance semiconductor development, manufacturing, and marketing. Allegro's cutting-edge solutions cater to high-growth applications in the automotive industry, as well as office automation, and industrial, and consumer/communications solutions. Allegro has design, application, and sales support centers all throughout the world, with its headquarters in Worcester, Massachusetts (USA).
Popularity by Region
What is DRV8825 stepper motor?
The DRV8825 is a micro-stepping driver with a built-in translator for easy use that can control bipolar stepper motors. With just two pins from our controller, we can control the stepper motor. The STEP pin will control the steps while the DIR pin will control the rotation direction.
Is TMC2209 compatible with A4988?
The best compatibility with simple drivers (such as A4988 or DRV8825) is provided by the TMC2209 because the most important settings can be made via pins.
What is the A4988 tepper motor?
The A4988 is a comprehensive micro-stepping motor driver with an easy-to-use built-in translator. With an output drive capacity of up to 35 V and 2 A, it can operate bipolar stepper motors in full, half, quarter, eighth, and sixteenth-step modes.
What is the use of A4988?
The A4988 is a bipolar stepper motor micro-stepping driver with a built-in translator for simple operation. This implies we can control the stepper motor with just two pins from our controller, one for rotation direction and the other for steps.
What is the use of DRV8825?
The DRV8825 is a micro-stepping driver with a built-in translator for easy use that can control bipolar stepper motors. With just two pins from our controller, we can control the stepper motor. The STEP pin will control the steps while the DIR pin will control the rotation direction.
A Comprehensive Guide to LTC6754ISC6#PBF LVDS Comparator06 March 2024225
LM555 Timer: Pinout, Datasheet, Circuit31 July 20216044
RP2040 VS ESP32[Video+FAQ]: Which one is better?03 March 2022185517
PCF8574A Expander: Datasheet, Pinout, Comparison20 August 20211904
TL594 PWM Control Circuit: Pinout, Circuit and Datasheet09 July 202110560
MGA-81563 Amplifier: Pinout, Equivalent and Datasheet07 April 20222057
AD8138ARZ High-Speed Differential Amplifier: 320MHz Bandwidth, Low Distortion for Precision Applications23 July 2025240
How to Use MQ4 Gas Sensor?10 November 202110723
What are Quantum Sensors?27 October 20212379
DoD Allocates $238 Million for Semiconductor Centers under CHIPS and Science Act23 September 20231046
What is Relay?15 November 20215401
Millimeter Wave Radar: Advantages, Types, and Applications18 October 202119126
What is Solid-state Battery08 March 20215660
Hall Effect: Definition, Principle, Measurement Methods08 November 20228802
Arduino Based Gas Leakage Detection29 August 20237231
What is the Ripple of the Power Supply, How to Measure its Value, and How to Suppress it?23 November 20219010
Allegro MicroSystems
In Stock: 35000
United States
China
Canada
Japan
Russia
Germany
United Kingdom
Singapore
Italy
Hong Kong(China)
Taiwan(China)
France
Korea
Mexico
Netherlands
Malaysia
Austria
Spain
Switzerland
Poland
Thailand
Vietnam
India
United Arab Emirates
Afghanistan
Åland Islands
Albania
Algeria
American Samoa
Andorra
Angola
Anguilla
Antigua & Barbuda
Argentina
Armenia
Aruba
Australia
Azerbaijan
Bahamas
Bahrain
Bangladesh
Barbados
Belarus
Belgium
Belize
Benin
Bermuda
Bhutan
Bolivia
Bonaire, Sint Eustatius and Saba
Bosnia & Herzegovina
Botswana
Brazil
British Indian Ocean Territory
British Virgin Islands
Brunei
Bulgaria
Burkina Faso
Burundi
Cabo Verde
Cambodia
Cameroon
Cayman Islands
Central African Republic
Chad
Chile
Christmas Island
Cocos (Keeling) Islands
Colombia
Comoros
Congo
Congo (DRC)
Cook Islands
Costa Rica
Côte d’Ivoire
Croatia
Cuba
Curaçao
Cyprus
Czechia
Denmark
Djibouti
Dominica
Dominican Republic
Ecuador
Egypt
El Salvador
Equatorial Guinea
Eritrea
Estonia
Eswatini
Ethiopia
Falkland Islands
Faroe Islands
Fiji
Finland
French Guiana
French Polynesia
Gabon
Gambia
Georgia
Ghana
Gibraltar
Greece
Greenland
Grenada
Guadeloupe
Guam
Guatemala
Guernsey
Guinea
Guinea-Bissau
Guyana
Haiti
Honduras
Hungary
Iceland
Indonesia
Iran
Iraq
Ireland
Isle of Man
Israel
Jamaica
Jersey
Jordan
Kazakhstan
Kenya
Kiribati
Kosovo
Kuwait
Kyrgyzstan
Laos
Latvia
Lebanon
Lesotho
Liberia
Libya
Liechtenstein
Lithuania
Luxembourg
Macao(China)
Madagascar
Malawi
Maldives
Mali
Malta
Marshall Islands
Martinique
Mauritania
Mauritius
Mayotte
Micronesia
Moldova
Monaco
Mongolia
Montenegro
Montserrat
Morocco
Mozambique
Myanmar
Namibia
Nauru
Nepal
New Caledonia
New Zealand
Nicaragua
Niger
Nigeria
Niue
Norfolk Island
North Korea
North Macedonia
Northern Mariana Islands
Norway
Oman
Pakistan
Palau
Palestinian Authority
Panama
Papua New Guinea
Paraguay
Peru
Philippines
Pitcairn Islands
Portugal
Puerto Rico
Qatar
Réunion
Romania
Rwanda
Samoa
San Marino
São Tomé & Príncipe
Saudi Arabia
Senegal
Serbia
Seychelles
Sierra Leone
Sint Maarten
Slovakia
Slovenia
Solomon Islands
Somalia
South Africa
South Sudan
Sri Lanka
St Helena, Ascension, Tristan da Cunha
St. Barthélemy
St. Kitts & Nevis
St. Lucia
St. Martin
St. Pierre & Miquelon
St. Vincent & Grenadines
Sudan
Suriname
Svalbard & Jan Mayen
Sweden
Syria
Tajikistan
Tanzania
Timor-Leste
Togo
Tokelau
Tonga
Trinidad & Tobago
Tunisia
Turkey
Turkmenistan
Turks & Caicos Islands
Tuvalu
U.S. Outlying Islands
U.S. Virgin Islands
Uganda
Ukraine
Uruguay
Uzbekistan
Vanuatu
Vatican City
Venezuela
Wallis & Futuna
Yemen
Zambia
Zimbabwe



















