ICL7660S Voltage Regulators DC Switching Regulators[Video]:Datasheet, Pinout, and Applications.
8 Terminals 1.5V DC DC Voltage Regulator SWITCHED CAPACITOR CONVERTER 1 Outputs 10kHz~35kHz Tube 45mA 8-SOIC (0.154, 3.90mm Width)









8 Terminals 1.5V DC DC Voltage Regulator SWITCHED CAPACITOR CONVERTER 1 Outputs 10kHz~35kHz Tube 45mA 8-SOIC (0.154, 3.90mm Width)
ICL7660S Super Voltage Converters are monolithic CMOS voltage conversion ICs that outperform similar devices. So this article is going to talk about more detailed information about ICL7660S.

Dual Voltage Supply build with the ICL7660
Overview of ICL7660S
ICL7660S Super Voltage Converters are monolithic CMOS voltage conversion ICs that outperform similar devices. They are direct replacements for the industry-standard ICL7660, having a 12V operational supply voltage range and lower supply current. A Frequency Boost pin has been added to allow users to obtain reduced output impedance even with smaller capacitors.
The ICL7660S converts positive to negative supply voltages for an input range of 1.5V to 12V, yielding complementary output voltages of -1.5V to -12V. For the charge pump and charge reservoir functions, just two non-critical external capacitors are required. With a 12V input, the ICL7660S can be linked to act as a voltage doubler, generating up to 22.8V. They can also be used as voltage multipliers or voltage dividers.
ICL7660S Features
• Guaranteed Lower Max Supply Current for All Temperature Ranges
• Wide Operating Voltage Range: 1.5V to 12V
• 100% Tested at 3V
• Boost Pin (Pin 1) for Higher Switching Frequency
• Guaranteed Minimum Power Efficiency of 96%
• Improved Minimum Open Circuit Voltage Conversion Efficiency by 99%
• Improved SCR Latchup Protection
• Simple Conversion of +5V Logic Supply to ±5V Supplies
• Simple Voltage Multiplication VOUT = (-)VIN
• Easy to Use; Requires Only Two External Non-Critical Passive Components
• Improved Direct Replacement for Industry Standard ICL7660 and Other Second Source Devices
• Pb-Free Available (RoHS Compliant)
ICL7660S Pinout

ICL7660S Pinout
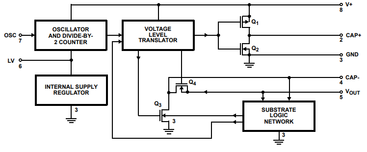
ICL7660S Block Diagram

ICL7660S Block Diagram
ICL7660S 3D Model

ICL7660S Symbol

ICL7660S Footprint

ICL7660S 3D Model
Specifications
- TypeParameter
- Mounting Type
The "Mounting Type" in electronic components refers to the method used to attach or connect a component to a circuit board or other substrate, such as through-hole, surface-mount, or panel mount.
Surface Mount - Package / Case
refers to the protective housing that encases an electronic component, providing mechanical support, electrical connections, and thermal management.
8-SOIC (0.154, 3.90mm Width) - Surface Mount
having leads that are designed to be soldered on the side of a circuit board that the body of the component is mounted on.
YES - Operating Temperature
The operating temperature is the range of ambient temperature within which a power supply, or any other electrical equipment, operate in. This ranges from a minimum operating temperature, to a peak or maximum operating temperature, outside which, the power supply may fail.
-40°C~85°C TA - Packaging
Semiconductor package is a carrier / shell used to contain and cover one or more semiconductor components or integrated circuits. The material of the shell can be metal, plastic, glass or ceramic.
Tube - JESD-609 Code
The "JESD-609 Code" in electronic components refers to a standardized marking code that indicates the lead-free solder composition and finish of electronic components for compliance with environmental regulations.
e0 - Pbfree Code
The "Pbfree Code" parameter in electronic components refers to the code or marking used to indicate that the component is lead-free. Lead (Pb) is a toxic substance that has been widely used in electronic components for many years, but due to environmental concerns, there has been a shift towards lead-free alternatives. The Pbfree Code helps manufacturers and users easily identify components that do not contain lead, ensuring compliance with regulations and promoting environmentally friendly practices. It is important to pay attention to the Pbfree Code when selecting electronic components to ensure they meet the necessary requirements for lead-free applications.
no - Part Status
Parts can have many statuses as they progress through the configuration, analysis, review, and approval stages.
Obsolete - Moisture Sensitivity Level (MSL)
Moisture Sensitivity Level (MSL) is a standardized rating that indicates the susceptibility of electronic components, particularly semiconductors, to moisture-induced damage during storage and the soldering process, defining the allowable exposure time to ambient conditions before they require special handling or baking to prevent failures
3 (168 Hours) - Number of Terminations8
- ECCN Code
An ECCN (Export Control Classification Number) is an alphanumeric code used by the U.S. Bureau of Industry and Security to identify and categorize electronic components and other dual-use items that may require an export license based on their technical characteristics and potential for military use.
EAR99 - Terminal Finish
Terminal Finish refers to the surface treatment applied to the terminals or leads of electronic components to enhance their performance and longevity. It can improve solderability, corrosion resistance, and overall reliability of the connection in electronic assemblies. Common finishes include nickel, gold, and tin, each possessing distinct properties suitable for various applications. The choice of terminal finish can significantly impact the durability and effectiveness of electronic devices.
TIN LEAD - Terminal Position
In electronic components, the term "Terminal Position" refers to the physical location of the connection points on the component where external electrical connections can be made. These connection points, known as terminals, are typically used to attach wires, leads, or other components to the main body of the electronic component. The terminal position is important for ensuring proper connectivity and functionality of the component within a circuit. It is often specified in technical datasheets or component specifications to help designers and engineers understand how to properly integrate the component into their circuit designs.
DUAL - Terminal Form
Occurring at or forming the end of a series, succession, or the like; closing; concluding.
GULL WING - JESD-30 Code
JESD-30 Code refers to a standardized descriptive designation system established by JEDEC for semiconductor-device packages. This system provides a systematic method for generating designators that convey essential information about the package's physical characteristics, such as size and shape, which aids in component identification and selection. By using JESD-30 codes, manufacturers and engineers can ensure consistency and clarity in the specification of semiconductor packages across various applications and industries.
R-PDSO-G8 - Function
The parameter "Function" in electronic components refers to the specific role or purpose that the component serves within an electronic circuit. It defines how the component interacts with other elements, influences the flow of electrical signals, and contributes to the overall behavior of the system. Functions can include amplification, signal processing, switching, filtering, and energy storage, among others. Understanding the function of each component is essential for designing effective and efficient electronic systems.
Ratiometric - Number of Outputs1
- Voltage - Input (Max)
Voltage - Input (Max) is a parameter in electronic components that specifies the maximum voltage that can be safely applied to the input of the component without causing damage. This parameter is crucial for ensuring the proper functioning and longevity of the component. Exceeding the maximum input voltage can lead to electrical overstress, which may result in permanent damage or failure of the component. It is important to carefully adhere to the specified maximum input voltage to prevent any potential issues and maintain the reliability of the electronic system.
12V - Output Type
The "Output Type" parameter in electronic components refers to the type of signal or data that is produced by the component as an output. This parameter specifies the nature of the output signal, such as analog or digital, and can also include details about the voltage levels, current levels, frequency, and other characteristics of the output signal. Understanding the output type of a component is crucial for ensuring compatibility with other components in a circuit or system, as well as for determining how the output signal can be utilized or processed further. In summary, the output type parameter provides essential information about the nature of the signal that is generated by the electronic component as its output.
Fixed - Voltage - Input (Min)
Voltage - Input (Min) refers to the minimum voltage level that an electronic component requires to operate correctly. It indicates the lowest voltage that can be applied to the component while still allowing it to function as intended. If the input voltage falls below this specified minimum, the component may not perform properly or may fail to operate altogether. This parameter is critical for ensuring reliable operation and longevity of the device in electronic circuits.
1.5V - Input Voltage-Nom
Input Voltage-Nom refers to the nominal or rated input voltage that an electronic component or device is designed to operate within. This parameter specifies the voltage level at which the component is expected to function optimally and safely. It is important to ensure that the actual input voltage supplied to the component does not exceed this nominal value to prevent damage or malfunction. Manufacturers provide this specification to guide users in selecting the appropriate power supply or input voltage source for the component. It is a critical parameter to consider when designing or using electronic circuits to ensure reliable performance and longevity of the component.
5V - Analog IC - Other Type
Analog IC - Other Type is a parameter used to categorize electronic components that are integrated circuits (ICs) designed for analog signal processing but do not fall into more specific subcategories such as amplifiers, comparators, or voltage regulators. These ICs may include specialized analog functions such as analog-to-digital converters (ADCs), digital-to-analog converters (DACs), voltage references, or signal conditioning circuits. They are typically used in various applications where precise analog signal processing is required, such as in audio equipment, instrumentation, communication systems, and industrial control systems. Manufacturers provide detailed specifications for these components to help engineers select the most suitable IC for their specific design requirements.
SWITCHED CAPACITOR CONVERTER - Output Configuration
Output Configuration in electronic components refers to the arrangement or setup of the output pins or terminals of a device. It defines how the output signals are structured and how they interact with external circuits or devices. The output configuration can determine the functionality and compatibility of the component in a circuit design. Common types of output configurations include single-ended, differential, open-drain, and push-pull configurations, each serving different purposes and applications in electronic systems. Understanding the output configuration of a component is crucial for proper integration and operation within a circuit.
Positive or Negative - Current - Output
Current - Output is a parameter in electronic components that refers to the maximum amount of current that can be delivered by the output of the component. It is a crucial specification as it determines the capability of the component to supply power to connected devices or circuits. The current output rating is typically specified in amperes (A) and is important for ensuring that the component can safely and effectively power the load it is connected to without overheating or failing. Designers and engineers must consider the current output rating when selecting components to ensure compatibility and reliable operation of the overall system.
45mA - Voltage - Output (Min/Fixed)
Voltage - Output (Min/Fixed) refers to the minimum fixed output voltage level that an electronic component, such as a voltage regulator or power supply, is designed to provide under specified load conditions. This parameter ensures that the device consistently delivers a reliable voltage that meets the requirements of the connected circuits or components. It is critical for applications where stable and predictable voltage is necessary for proper operation.
-Vin 2Vin - Topology
In the context of electronic components, "topology" refers to the arrangement or configuration of the components within a circuit or system. It defines how the components are connected to each other and how signals flow between them. The choice of topology can significantly impact the performance, efficiency, and functionality of the electronic system. Common topologies include series, parallel, star, mesh, and hybrid configurations, each with its own advantages and limitations. Designers carefully select the appropriate topology based on the specific requirements of the circuit to achieve the desired performance and functionality.
Charge Pump - Frequency - Switching
"Frequency - Switching" in electronic components refers to the rate at which a device, such as a transistor or switching regulator, turns on and off during operation. This parameter is crucial in determining the efficiency and performance of power converters, oscillators, and other circuits that rely on rapid switching. Higher switching frequencies typically allow for smaller component sizes but may require more advanced design considerations to manage heat and electromagnetic interference.
10kHz~35kHz - Synchronous Rectifier
Synchronous rectification is a technique for improving the efficiency of rectification by replacing diodes with actively controlled switches, usually power MOSFETs or power bipolar junction transistors (BJT).
No - Switcher Configuration
Switcher Configuration in electronic components refers to the arrangement or setup of a switcher circuit, which is a type of power supply that converts one form of electrical energy into another. The configuration of a switcher circuit includes the specific components used, such as transistors, diodes, capacitors, and inductors, as well as their interconnections and control mechanisms. The switcher configuration determines the efficiency, voltage regulation, and other performance characteristics of the power supply. Different switcher configurations, such as buck, boost, buck-boost, and flyback, are used for various applications depending on the desired output voltage and current requirements. Understanding and selecting the appropriate switcher configuration is crucial in designing reliable and efficient power supply systems for electronic devices.
DOUBLER INVERTER - Length4.9mm
- Width3.9mm
- RoHS Status
RoHS means “Restriction of Certain Hazardous Substances” in the “Hazardous Substances Directive” in electrical and electronic equipment.
Non-RoHS Compliant
ICL7660S Test Circuit

ICL7660S Test Circuit
Electrical Specifications
| PARAMETER | SYMBOL | TEST CONDITIONS | MIN (Note 9) | TYP | MAX (Note 9) | UNITS |
| Oscillator Impedance | ZOIC | V+ = 2V | - | 1 | - | M |
| V+ = 5V | - | 100 | - | k | ||
| ICL7660A, V+ = 3V, TA = 25°C, OSC = Free running, Test Circuit Figure 13, unless otherwise specified | ||||||
| Supply Current (Note 13) | I+ | V+ = 3V, RL = , +25°C | - | 26 | 100 | A |
| 0°C < TA < +70°C | - | - | 125 | A | ||
| -40°C < TA < +85°C | - | - | 125 | A | ||
| Output Source Resistance | ROUT | V+ = 3V, IOUT = 10mA | - | 97 | 150 | |
| 0°C < TA < +70°C | - | - | 200 | | ||
| 40°C < TA < +85°C | - | - | 200 | | ||
| Oscillator Frequency (Note 13) | fOSC | V+ = 3V (same as 5V conditions) | 5 | 8 | - | kHz |
| 0°C < TA < +70°C | 3 | - | - | kHz | ||
| 40°C < TA < +85°C | 3 | - | - | kHz | ||
ICL7660S Applications
• Simple Conversion of +5V to ±5V Supplies
• Voltage Multiplication VOUT = ±nVIN
• Negative Supplies for Data Acquisition Systems and Instrumentation
• RS232 Power Supplies
• Supply Splitter, VOUT = ±VS
ICL7660S Package information

ICL7660S Package information
ICL7660S Manufacturer
Rochester Electronics is the world's largest semiconductor continuous source maker. Rochester continues to develop and distribute mature products with product licensing from top manufacturers including Analog Devices, Altera, Cypress, Fairchild, Freescale, Infineon, Intel, NXP, Renesas, and Texas Instruments. This product life extension is crucial for long-term production and maintenance in industrial, transportation, and high-reliability applications. No other firm can match our variety, capabilities, or solutions, which include over 100,000 products and 15 billion units in stock.
Datasheet PDF
- Datasheets :
Popularity by Region
How many pins of ICL7660S?
8 pins.
What’s the operating temperature of ICL7660S?
-40°C~85°C.
What’s the packaging way of ICL7660S?
Tube.
What’s the max input voltage of ICL7660S?
12V.
HMC980LP4E Bias Controller: Circuit, Pinout, and Datasheet [Video&FAQ]26 April 20222665
SN74LV1T125DCKR Single Buffer Gate: Package, Pinout, and Datasheet15 April 20221485
W25Q32JVSSIQ: Overview, Features, and Applications07 November 20232698
SG3525 Pulse width modulation controller IC: Datasheet, and Pinout13 October 202221155
SX1276 Transceiver: Datasheet, SX1276 vs. SX127209 November 202112094
HMC462LP5 Low Noise Amplifier: Datasheet, Pinout, Price20 December 2021353
LTC6950IUHH#TRPBF Clock Generator: A Comprehensive Overview06 March 2024221
Panasonic ERJ-6GEY0R00V 0-Ohm Resistor: 5 Key Applications in Modern Electronics11 October 20251334
What is a Biosensor?23 March 20213340
How to Pick the Perfect Boost Converter for Your Needs07 June 2025975
Introduction to Photonic Integrated Circuits and PIC Technology22 October 202514443
What is Cloud Storage?07 October 20211804
Introduction to Wireless Router17 June 20213709
Optimizing Energy Management with Non-Isolated DC-DC Converters04 February 20243005
How to Identify the Perfect Proximity Sensor for Your Application19 July 20251014
BYD Semiconductor Terminates IPO Application for the Fourth Time22 February 20233571
Rochester Electronics, LLC
In Stock
United States
China
Canada
Japan
Russia
Germany
United Kingdom
Singapore
Italy
Hong Kong(China)
Taiwan(China)
France
Korea
Mexico
Netherlands
Malaysia
Austria
Spain
Switzerland
Poland
Thailand
Vietnam
India
United Arab Emirates
Afghanistan
Åland Islands
Albania
Algeria
American Samoa
Andorra
Angola
Anguilla
Antigua & Barbuda
Argentina
Armenia
Aruba
Australia
Azerbaijan
Bahamas
Bahrain
Bangladesh
Barbados
Belarus
Belgium
Belize
Benin
Bermuda
Bhutan
Bolivia
Bonaire, Sint Eustatius and Saba
Bosnia & Herzegovina
Botswana
Brazil
British Indian Ocean Territory
British Virgin Islands
Brunei
Bulgaria
Burkina Faso
Burundi
Cabo Verde
Cambodia
Cameroon
Cayman Islands
Central African Republic
Chad
Chile
Christmas Island
Cocos (Keeling) Islands
Colombia
Comoros
Congo
Congo (DRC)
Cook Islands
Costa Rica
Côte d’Ivoire
Croatia
Cuba
Curaçao
Cyprus
Czechia
Denmark
Djibouti
Dominica
Dominican Republic
Ecuador
Egypt
El Salvador
Equatorial Guinea
Eritrea
Estonia
Eswatini
Ethiopia
Falkland Islands
Faroe Islands
Fiji
Finland
French Guiana
French Polynesia
Gabon
Gambia
Georgia
Ghana
Gibraltar
Greece
Greenland
Grenada
Guadeloupe
Guam
Guatemala
Guernsey
Guinea
Guinea-Bissau
Guyana
Haiti
Honduras
Hungary
Iceland
Indonesia
Iran
Iraq
Ireland
Isle of Man
Israel
Jamaica
Jersey
Jordan
Kazakhstan
Kenya
Kiribati
Kosovo
Kuwait
Kyrgyzstan
Laos
Latvia
Lebanon
Lesotho
Liberia
Libya
Liechtenstein
Lithuania
Luxembourg
Macao(China)
Madagascar
Malawi
Maldives
Mali
Malta
Marshall Islands
Martinique
Mauritania
Mauritius
Mayotte
Micronesia
Moldova
Monaco
Mongolia
Montenegro
Montserrat
Morocco
Mozambique
Myanmar
Namibia
Nauru
Nepal
New Caledonia
New Zealand
Nicaragua
Niger
Nigeria
Niue
Norfolk Island
North Korea
North Macedonia
Northern Mariana Islands
Norway
Oman
Pakistan
Palau
Palestinian Authority
Panama
Papua New Guinea
Paraguay
Peru
Philippines
Pitcairn Islands
Portugal
Puerto Rico
Qatar
Réunion
Romania
Rwanda
Samoa
San Marino
São Tomé & Príncipe
Saudi Arabia
Senegal
Serbia
Seychelles
Sierra Leone
Sint Maarten
Slovakia
Slovenia
Solomon Islands
Somalia
South Africa
South Sudan
Sri Lanka
St Helena, Ascension, Tristan da Cunha
St. Barthélemy
St. Kitts & Nevis
St. Lucia
St. Martin
St. Pierre & Miquelon
St. Vincent & Grenadines
Sudan
Suriname
Svalbard & Jan Mayen
Sweden
Syria
Tajikistan
Tanzania
Timor-Leste
Togo
Tokelau
Tonga
Trinidad & Tobago
Tunisia
Turkey
Turkmenistan
Turks & Caicos Islands
Tuvalu
U.S. Outlying Islands
U.S. Virgin Islands
Uganda
Ukraine
Uruguay
Uzbekistan
Vanuatu
Vatican City
Venezuela
Wallis & Futuna
Yemen
Zambia
Zimbabwe


Product
Brand
Articles
Tools



