PL133-47 Fanout Buffer IC: Pinout, Equivalent and Datasheet
1 Circuit 2.5V 1:4 Clock Buffer DUAL PL133 8-SOIC (0.154, 3.90mm Width)









1 Circuit 2.5V 1:4 Clock Buffer DUAL PL133 8-SOIC (0.154, 3.90mm Width)
The PL133-47 is an advanced fanout buffer design for high performance, low-power, small form factor applications. The PL133-47 accepts a reference clock input from DC to 150MHz and provides 4 outputs of the same frequency. Furthermore, Huge range of Semiconductors, Capacitors, Resistors and IcS in stock. Welcome RFQ.

Engineer It- How to measure additive jitter in fanout buffer
PL133-47 Pinout
The following figure is the diagram of PL133-47 Pinout.

Pinout
PL133-47 CAD Model
The following figure is the diagram of PL133-47 Footprint.

Footprint
PL133-47 Overview
The PL133-47 is an advanced fanout buffer design for high performance, low-power, small form factor applications. The PL133-47 accepts a reference clock input from DC to 150MHz and provides 4 outputs of the same frequency. The PL133-47 is offered in a SOP-8L package and it offers the best phase noise, additive jitter performance, and lowest power consumption of any comparable IC.
This article provides you with a basic overview of the PL133-47 Fanout Buffer IC, including its pin descriptions, features and specifications, etc., to help you quickly understand what PL133-47 is.
PL133-47 Features
● 1:4 LVCMOS output fanout buffer for DC to150MHz
● Low Additive Phase Jitter of 60fs RMS
● 8mA Output Drive Strength
● Low power consumption for portable applications
● Low input-output delay
● Output-Output skew less than 250ps
● 2.5V to 3.3V, ±10% operation
● Operating temperature range from -40°C to 85°C
● Available in 8-Pin SOP GREEN/RoHS package
Specifications
- TypeParameter
- Factory Lead Time6 Weeks
- Mount
In electronic components, the term "Mount" typically refers to the method or process of physically attaching or fixing a component onto a circuit board or other electronic device. This can involve soldering, adhesive bonding, or other techniques to secure the component in place. The mounting process is crucial for ensuring proper electrical connections and mechanical stability within the electronic system. Different components may have specific mounting requirements based on their size, shape, and function, and manufacturers provide guidelines for proper mounting procedures to ensure optimal performance and reliability of the electronic device.
Surface Mount - Mounting Type
The "Mounting Type" in electronic components refers to the method used to attach or connect a component to a circuit board or other substrate, such as through-hole, surface-mount, or panel mount.
Surface Mount - Package / Case
refers to the protective housing that encases an electronic component, providing mechanical support, electrical connections, and thermal management.
8-SOIC (0.154, 3.90mm Width) - Frequency(Max)150MHz
- Operating Temperature
The operating temperature is the range of ambient temperature within which a power supply, or any other electrical equipment, operate in. This ranges from a minimum operating temperature, to a peak or maximum operating temperature, outside which, the power supply may fail.
-40°C~85°C - Packaging
Semiconductor package is a carrier / shell used to contain and cover one or more semiconductor components or integrated circuits. The material of the shell can be metal, plastic, glass or ceramic.
Tube - Published2012
- JESD-609 Code
The "JESD-609 Code" in electronic components refers to a standardized marking code that indicates the lead-free solder composition and finish of electronic components for compliance with environmental regulations.
e3 - Part Status
Parts can have many statuses as they progress through the configuration, analysis, review, and approval stages.
Active - Moisture Sensitivity Level (MSL)
Moisture Sensitivity Level (MSL) is a standardized rating that indicates the susceptibility of electronic components, particularly semiconductors, to moisture-induced damage during storage and the soldering process, defining the allowable exposure time to ambient conditions before they require special handling or baking to prevent failures
3 (168 Hours) - Number of Terminations8
- TypeFanout Buffer (Distribution)
- Terminal Finish
Terminal Finish refers to the surface treatment applied to the terminals or leads of electronic components to enhance their performance and longevity. It can improve solderability, corrosion resistance, and overall reliability of the connection in electronic assemblies. Common finishes include nickel, gold, and tin, each possessing distinct properties suitable for various applications. The choice of terminal finish can significantly impact the durability and effectiveness of electronic devices.
Matte Tin (Sn) - annealed - Voltage - Supply
Voltage - Supply refers to the range of voltage levels that an electronic component or circuit is designed to operate with. It indicates the minimum and maximum supply voltage that can be applied for the device to function properly. Providing supply voltages outside this range can lead to malfunction, damage, or reduced performance. This parameter is critical for ensuring compatibility between different components in a circuit.
2.25V~3.63V - Terminal Position
In electronic components, the term "Terminal Position" refers to the physical location of the connection points on the component where external electrical connections can be made. These connection points, known as terminals, are typically used to attach wires, leads, or other components to the main body of the electronic component. The terminal position is important for ensuring proper connectivity and functionality of the component within a circuit. It is often specified in technical datasheets or component specifications to help designers and engineers understand how to properly integrate the component into their circuit designs.
DUAL - Terminal Form
Occurring at or forming the end of a series, succession, or the like; closing; concluding.
GULL WING - Number of Functions1
- Supply Voltage
Supply voltage refers to the electrical potential difference provided to an electronic component or circuit. It is crucial for the proper operation of devices, as it powers their functions and determines performance characteristics. The supply voltage must be within specified limits to ensure reliability and prevent damage to components. Different electronic devices have specific supply voltage requirements, which can vary widely depending on their design and intended application.
2.5V - Base Part Number
The "Base Part Number" (BPN) in electronic components serves a similar purpose to the "Base Product Number." It refers to the primary identifier for a component that captures the essential characteristics shared by a group of similar components. The BPN provides a fundamental way to reference a family or series of components without specifying all the variations and specific details.
PL133 - JESD-30 Code
JESD-30 Code refers to a standardized descriptive designation system established by JEDEC for semiconductor-device packages. This system provides a systematic method for generating designators that convey essential information about the package's physical characteristics, such as size and shape, which aids in component identification and selection. By using JESD-30 codes, manufacturers and engineers can ensure consistency and clarity in the specification of semiconductor packages across various applications and industries.
R-PDSO-G8 - Supply Voltage-Max (Vsup)
The parameter "Supply Voltage-Max (Vsup)" in electronic components refers to the maximum voltage that can be safely applied to the component without causing damage. It is an important specification to consider when designing or using electronic circuits to ensure the component operates within its safe operating limits. Exceeding the maximum supply voltage can lead to overheating, component failure, or even permanent damage. It is crucial to adhere to the specified maximum supply voltage to ensure the reliable and safe operation of the electronic component.
3.63V - Supply Voltage-Min (Vsup)
The parameter "Supply Voltage-Min (Vsup)" in electronic components refers to the minimum voltage level required for the component to operate within its specified performance range. This parameter indicates the lowest voltage that can be safely applied to the component without risking damage or malfunction. It is crucial to ensure that the supply voltage provided to the component meets or exceeds this minimum value to ensure proper functionality and reliability. Failure to adhere to the specified minimum supply voltage may result in erratic behavior, reduced performance, or even permanent damage to the component.
2.25V - Number of Circuits1
- Input
In electronic components, "Input" refers to the signal or data that is provided to a device or system for processing or manipulation. It is the information or command that is received by the component to initiate a specific function or operation. The input can come from various sources such as sensors, other electronic devices, or user interactions. It is crucial for the proper functioning of the component as it determines how the device will respond or behave based on the input received. Understanding and managing the input parameters is essential in designing and using electronic components effectively.
LVCMOS - Ratio - Input:Output
The parameter "Ratio - Input:Output" in electronic components refers to the relationship between the input and output quantities of a device or system. It is a measure of how the input signal or energy is transformed or converted into the output signal or energy. This ratio is often expressed as a numerical value or percentage, indicating the efficiency or effectiveness of the component in converting the input to the desired output. A higher ratio typically signifies better performance or higher efficiency, while a lower ratio may indicate losses or inefficiencies in the conversion process. Understanding and optimizing the input-output ratio is crucial in designing and evaluating electronic components for various applications.
1:4 - Differential - Input:Output
Differential - Input:Output refers to the relationship between the input and output signals in differential amplifiers or circuits. It measures the difference in voltage between two input terminals and produces an output that is proportional to this difference. This parameter is essential for noise rejection and improving signal integrity in various applications, such as operational amplifiers and data acquisition systems. It allows circuits to effectively amplify small signals while minimizing interference and common-mode noise.
No/No - Propagation Delay (tpd)
Propagation delay (tpd) is a crucial parameter in electronic components, especially in digital circuits. It refers to the time taken for a signal to travel from the input of a component to its output. This delay is caused by various factors such as the internal circuitry, interconnections, and the physical properties of the component. Propagation delay is essential to consider in designing circuits to ensure proper timing and functionality. It is typically measured in nanoseconds or picoseconds and plays a significant role in determining the overall performance and speed of electronic systems.
9.2 ns - Same Edge Skew-Max (tskwd)
The parameter "Same Edge Skew-Max (tskwd)" in electronic components refers to the maximum allowable difference in propagation delay between signals that are traveling along the same edge of a component, such as a flip-flop or a register. Skew refers to the timing misalignment between signals, and this parameter sets a limit on how much skew is acceptable for signals that are supposed to arrive at the same time. Exceeding this maximum skew value can lead to timing violations and affect the overall performance and reliability of the electronic system. Designers need to carefully consider and manage skew to ensure proper signal synchronization and timing integrity in their electronic designs.
0.25 ns - Number of True Outputs4
- Length4.9mm
- Width3.9mm
- RoHS Status
RoHS means “Restriction of Certain Hazardous Substances” in the “Hazardous Substances Directive” in electrical and electronic equipment.
ROHS3 Compliant
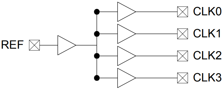
PL133-47 Functional Block Diagram
The following is the Block Diagram of PL133-47.

Block Diagram
PL133-47 Test Circuit
The following diagram shows the PL133-47 Test Circuit.

Test Circuit
PL133-47 Equivalent
| Model number | Manufacturer | Description |
| PL133-47SC-R | Microchip Technology Inc | PL133 SERIES, LOW SKEW CLOCK DRIVER, 4 TRUE OUTPUT(S), 0 INVERTED OUTPUT(S), PDSO8 |
| 2305NZT-1DCGI8 | Integrated Device Technology Inc | Low Skew Clock Driver, PDSO8 |
| 2305NZT-1DCG8 | Integrated Device Technology Inc | SOIC-8, Reel |
| 2305NZT-1DCG | Integrated Device Technology Inc | SOIC-8, Tube |
| PL133-47SC | Microchip Technology Inc | PL133 SERIES, LOW SKEW CLOCK DRIVER, 4 TRUE OUTPUT(S), 0 INVERTED OUTPUT(S), PDSO8 |
| 2305NZT-1DCGI | Integrated Device Technology Inc | Low Skew Clock Driver, PDSO8 |
Parts with Similar Specs
- ImagePart NumberManufacturerPackage / CaseNumber of CircuitsFrequency (Max)Supply VoltageNumber of TerminationsMountDifferential - Input:OutputRoHS StatusView Compare
PL133-47SI
8-SOIC (0.154, 3.90mm Width)
1
150MHz
2.5 V
8
Surface Mount
No/No
ROHS3 Compliant
8-SOIC (0.154, 3.90mm Width)
1
-
3.3 V
8
Surface Mount
No/No
ROHS3 Compliant
8-SOIC (0.154, 3.90mm Width)
1
134MHz
1.8 V
8
Surface Mount
No/No
ROHS3 Compliant
8-SOIC (0.154, 3.90mm Width)
1
134MHz
1.8 V
8
Surface Mount
No/No
ROHS3 Compliant
8-SOIC (0.154, 3.90mm Width)
1
-
3.3 V
8
Surface Mount
No/No
ROHS3 Compliant
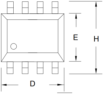
PL133-47 Package
The following diagrams show the PL133-47 Package.

View A

View B

View C
PL133-47 Manufacturer
Microchip Technology Inc. is a leading provider of microcontroller and analog semiconductors, providing low-risk product development, lower total system cost and faster time to market for thousands of diverse customer applications worldwide. Headquartered in Chandler, Arizona, Microchip offers outstanding technical support along with dependable delivery and quality.
Datasheet PDF
- Datasheets :
- PCN Packaging :
- ConflictMineralStatement :
How many pins of PL133-47SI?
8 Pins.
What’s the operating temperature of PL133-47SI?
-40°C~85°C.
What is the essential property of the PL133-47?
The PL133-47 is an advanced fanout buffer design for high performance, low-power, small form factor applications. The PL133-47 accepts a reference clock input from DC to 150MHz and provides 4 outputs of the same frequency.
LTST-C191KRKT SMD LED: Circuit, Pinout, and Datasheet08 March 20222151
OP07CJ8 Linear Amplifier: Product Overview and Applications06 March 2024152
L7805CV Voltage Regulator: L7805CV Pinout, Datasheet and Features07 July 202141409
A Comprehensive Guide to LTC6420CUDC-20#TRPBF ADC Driver06 March 202498
USB2412 Hub Controller: Features, Pinout and Datasheet12 February 2022926
2SK170 N-Channel MOSFET Transistor: Replacement, Equivalent and Datasheet pdf06 January 20225234
What you need to know about using C1740 [FAQ]31 March 20228120
MX25R1635FZUIL0 Flash Memory: Features, Pinout, and Datasheet24 February 20222338
Global Semiconductor Market Expected to Shrink by 4.1 Percent in 202322 February 20232418
Trimmer Resistors: From Principles to Selection and Applications11 August 20252593
Samsung Austin Semiconductor Pledges $1M to UIUC's Grainger College of Engineering to Support U.S. Semiconductor Ecosystem20 September 20233694
An Overview of Top Semiconductor Companies17 October 202524568
Challenges in Enhancing Power Electronic Systems with Artificial Intelligence26 December 20233034
Inductance Basis: Definition, Structure and Applications18 April 20229240
Introduction to Sensors in the Internet of Things24 September 20212301
Exploring the Advancements in Storage Technologies and Grid Architecture of Electric Vehicle Charging Systems18 October 20232450
Microchip Technology
In Stock: 13
United States
China
Canada
Japan
Russia
Germany
United Kingdom
Singapore
Italy
Hong Kong(China)
Taiwan(China)
France
Korea
Mexico
Netherlands
Malaysia
Austria
Spain
Switzerland
Poland
Thailand
Vietnam
India
United Arab Emirates
Afghanistan
Åland Islands
Albania
Algeria
American Samoa
Andorra
Angola
Anguilla
Antigua & Barbuda
Argentina
Armenia
Aruba
Australia
Azerbaijan
Bahamas
Bahrain
Bangladesh
Barbados
Belarus
Belgium
Belize
Benin
Bermuda
Bhutan
Bolivia
Bonaire, Sint Eustatius and Saba
Bosnia & Herzegovina
Botswana
Brazil
British Indian Ocean Territory
British Virgin Islands
Brunei
Bulgaria
Burkina Faso
Burundi
Cabo Verde
Cambodia
Cameroon
Cayman Islands
Central African Republic
Chad
Chile
Christmas Island
Cocos (Keeling) Islands
Colombia
Comoros
Congo
Congo (DRC)
Cook Islands
Costa Rica
Côte d’Ivoire
Croatia
Cuba
Curaçao
Cyprus
Czechia
Denmark
Djibouti
Dominica
Dominican Republic
Ecuador
Egypt
El Salvador
Equatorial Guinea
Eritrea
Estonia
Eswatini
Ethiopia
Falkland Islands
Faroe Islands
Fiji
Finland
French Guiana
French Polynesia
Gabon
Gambia
Georgia
Ghana
Gibraltar
Greece
Greenland
Grenada
Guadeloupe
Guam
Guatemala
Guernsey
Guinea
Guinea-Bissau
Guyana
Haiti
Honduras
Hungary
Iceland
Indonesia
Iran
Iraq
Ireland
Isle of Man
Israel
Jamaica
Jersey
Jordan
Kazakhstan
Kenya
Kiribati
Kosovo
Kuwait
Kyrgyzstan
Laos
Latvia
Lebanon
Lesotho
Liberia
Libya
Liechtenstein
Lithuania
Luxembourg
Macao(China)
Madagascar
Malawi
Maldives
Mali
Malta
Marshall Islands
Martinique
Mauritania
Mauritius
Mayotte
Micronesia
Moldova
Monaco
Mongolia
Montenegro
Montserrat
Morocco
Mozambique
Myanmar
Namibia
Nauru
Nepal
New Caledonia
New Zealand
Nicaragua
Niger
Nigeria
Niue
Norfolk Island
North Korea
North Macedonia
Northern Mariana Islands
Norway
Oman
Pakistan
Palau
Palestinian Authority
Panama
Papua New Guinea
Paraguay
Peru
Philippines
Pitcairn Islands
Portugal
Puerto Rico
Qatar
Réunion
Romania
Rwanda
Samoa
San Marino
São Tomé & Príncipe
Saudi Arabia
Senegal
Serbia
Seychelles
Sierra Leone
Sint Maarten
Slovakia
Slovenia
Solomon Islands
Somalia
South Africa
South Sudan
Sri Lanka
St Helena, Ascension, Tristan da Cunha
St. Barthélemy
St. Kitts & Nevis
St. Lucia
St. Martin
St. Pierre & Miquelon
St. Vincent & Grenadines
Sudan
Suriname
Svalbard & Jan Mayen
Sweden
Syria
Tajikistan
Tanzania
Timor-Leste
Togo
Tokelau
Tonga
Trinidad & Tobago
Tunisia
Turkey
Turkmenistan
Turks & Caicos Islands
Tuvalu
U.S. Outlying Islands
U.S. Virgin Islands
Uganda
Ukraine
Uruguay
Uzbekistan
Vanuatu
Vatican City
Venezuela
Wallis & Futuna
Yemen
Zambia
Zimbabwe


Product
Brand
Articles
Tools





