AD202 2000V Isolation Amplifier: Datasheet, Pinout, and Performance Deep Dive
400μA per Channel 30pA 130 dB Instrumentational OP Amps 15V AD202 10 Pins 38-SIP, 10 Leads, Offset Leads









400μA per Channel 30pA 130 dB Instrumentational OP Amps 15V AD202 10 Pins 38-SIP, 10 Leads, Offset Leads
Master the AD202 2000V isolation amplifier for safe, high-accuracy data acquisition. Explore datasheet specs, pinouts, and equivalents for your BOM design.
- Executive Summary: What is the AD202?
- 1. Technical Specifications & Performance Analysis
- 2. Pinout, Package, and Configuration
- 3. Design & Integration Guide (For Engineers & Makers)
- 4. Typical Applications & Use Cases
- 5. Alternatives and Cross-Reference Guide
- 6. Frequently Asked Questions (FAQ)
- 7. Resources
- Specifications
- Parts with Similar Specs
- Datasheet PDF
Executive Summary: What is the AD202?
The AD202 is a general-purpose, two-port, transformer-coupled isolation amplifier designed for applications where input signals must be measured, processed, and transmitted without a galvanic connection. Manufactured by Analog Devices Inc., it provides robust high-voltage protection and precision accuracy, making it an industry standard for safely bridging high-voltage analog signals to low-voltage control logic.
Market Position: A premium, highly reliable legacy component favored in industrial and medical applications where galvanic isolation is non-negotiable.
Top Features: ±2000 V pk continuous isolation, 130 dB Common Mode Rejection (CMR), and ultra-low ±0.025% maximum nonlinearity (K Grade).
Primary Audience: Ideal for industrial design engineers, instrumentation specialists, and procurement managers balancing price vs performance in high-reliability systems.
Supply Status: Active (Check authorized distributors for specific SIP/DIP package availability and lead times).
1. Technical Specifications & Performance Analysis
1.1 Core Architecture (CPU/Logic/Power)
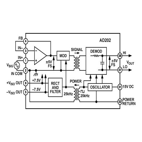
At its core, the AD202 utilizes a proprietary transformer-coupled isolation technique rather than optical isolation. This architecture is chosen because it avoids the degradation over time (LED aging) typically associated with optocouplers, ensuring long-term linearity and stability. It features an uncommitted input op-amp, allowing designers to easily configure it for various gains, buffering, or filtering operations before the signal crosses the isolation barrier.
1.2 Key Electrical Characteristics
When reviewing the AD202 datasheet, the electrical and thermal tolerances dictate its use in rugged environments:
Supply Voltage: 15 V DC (Requires a stable, single-supply rail)
Isolation Voltage: ±2000 V pk Continuous (Galvanic barrier rating)
Common Mode Rejection (CMR): 130 dB (at Gain = 100 V/V, ensuring excellent noise immunity in electrically noisy environments)
Nonlinearity: ±0.025% Max (K Grade, critical for high-precision instrumentation)
1.3 Interfaces and Connectivity
Unlike standard op-amps, the AD202 provides isolated power outputs. It generates an isolated ±7.5 V at 0.4 mA on the input side. This is highly advantageous as it allows designers to power external front-end conditioning circuitry (like sensors or pre-amps) without needing a separate isolated DC-DC converter.

2. Pinout, Package, and Configuration
2.1 Pin Configuration Guide
When integrating the AD202 schematic symbol into your CAD software, you will typically group the pins into two distinct isolated zones:
Input Side (Isolated): Uncommitted amplifier inputs (In+, In-), Feedback, Isolated Power Output (+7.5V, -7.5V), and Input Ground.
Output Side (Non-Isolated): Output Signal, 15V Power Supply (VCC), and Output Ground.
Caution: Never route ground planes beneath the isolation barrier of the chip, as this will compromise the 2000V rating.
2.2 Naming Convention & Ordering Codes
Understanding the Part Numbers:
Procurement managers must pay attention to the suffixes when ordering:
Grade Suffixes (J vs. K): The "K" grade (e.g., AD202KY) typically denotes tighter tolerances (like the ±0.025% nonlinearity) compared to the standard "J" grade. * Package Suffixes: Suffixes dictate whether the part arrives in a SIP (Single In-line Package) or DIP (Dual In-line Package) format.
2.3 Available Packages
| Package Type | Dimensions | Common Use Case |
|---|---|---|
| SIP | High-density vertical | Ideal for space-constrained multichannel data acquisition boards. Hand-soldering friendly. |
| DIP | Standard horizontal | Best for legacy system replacements and low-profile enclosures. |
3. Design & Integration Guide (For Engineers & Makers)
Pro Tip: Always verify pin compatibility and check the required creepage/clearance distances on your PCB before migrating from older series.
3.1 Hardware Implementation
Bypass Capacitors: Place a 0.1 µF ceramic capacitor and a 1 µF to 10 µF tantalum capacitor as close to the 15V supply pin as possible to minimize power supply noise.
PCB Layout: Maintain a strict physical gap (keep-out zone) on the PCB underneath the amplifier. Do not run any copper traces, power planes, or silkscreen across the isolation barrier.
Thermal Management: The AD202 dissipates minimal heat under normal operation. A heatsink is rarely required, but ensure ambient temperatures remain within the datasheet limits.
3.2 Common Design Challenges
Issue: Requires 15V Power Supply
Desc: The device strictly requires a 15V DC supply, which is rarely native to modern 3.3V/5V microcontroller or Arduino/STM32 interface environments.
Fix: Implement a small, low-noise DC-DC boost converter to step up your 5V or 12V system rail to the required 15V.
Issue: High Component Cost
Desc: The AD202 is a premium component, significantly more expensive than standard op-amps.
Fix: Justify the BOM cost through the absolute necessity for high reliability, safety, and transformer-coupled longevity. If the budget is tight and transformer coupling isn't strictly required, see Section 5 for alternatives.
Issue: Voltage Offset in Unity Gain
Desc: Slight voltage offsets can occur in unity gain mode, skewing high-voltage battery or sensor readings.
Fix: Implement a hardware potentiometer adjustment at the second stage output to null the offset, or handle the calibration entirely in your MCU's software.
4. Typical Applications & Use Cases
Watch Tutorial: AD202
4.1 Real-World Example: Motor Control Current Shunt Measurement
In heavy industrial motor controls, engineers must measure the current flowing through high-voltage phases using a shunt resistor. The AD202 is placed directly across the shunt. The uncommitted input amplifier scales the tiny millivolt drop across the shunt, while the transformer isolation barrier protects the low-voltage ADC and microcontroller from the lethal motor drive voltages. Furthermore, the AD202's isolated ±7.5V output can be used to power a local precision reference if needed.
5. Alternatives and Cross-Reference Guide
If the AD202 does not fit your BOM budget or power constraints, consider the following equivalent or alternative components:
Direct & Upgraded Replacements:
Analog Devices AD210 / AD215: Consider these if you need 3-port isolation (power, input, output isolated from each other) or higher bandwidth capabilities.
Cost-Effective / Modern Alternatives:
Texas Instruments AMC1200: A modern, highly cost-effective alternative utilizing capacitive isolation. It is much cheaper, smaller, and operates easily on 3.3V/5V rails, making it ideal for modern digital systems where transformer coupling isn't strictly mandated.
Silicon Labs Si8920: Another excellent low-voltage analog isolation amplifier utilizing RF isolation technology. Excellent for price vs performance optimization in cost-sensitive consumer or light-industrial designs.
6. Frequently Asked Questions (FAQ)
Q: What is the difference between the AD202 and the TI AMC1200?
A: The AD202 uses transformer-coupled isolation and requires a 15V supply, offering extreme longevity and built-in isolated power outputs. The AMC1200 uses capacitive isolation, is significantly cheaper, and runs on modern 3.3V/5V logic rails, but lacks the isolated power output feature.
Q: Can the AD202 be used in high-voltage battery monitoring?
A: Yes, it is widely used for high voltage instrumentation and multichannel data acquisition in battery management systems (BMS) due to its 2000V peak continuous isolation.
Q: Where can I find the datasheet and library files for AD202?
A: The official AD202 datasheet, application notes, and CAD models (symbols/footprints) can be downloaded directly from the Analog Devices website or authorized distributor portals.
Q: Is the AD202 suitable for battery-operated devices?
A: It is generally not recommended for low-power battery devices due to the strict 15V supply requirement and higher quiescent current compared to modern low-power ICs.
Q: How do I configure the uncommitted input amplifier?
A: The input stage functions like a standard op-amp. You can configure it for inverting, non-inverting, or differential gain using standard resistor feedback networks before the signal passes through the isolation barrier.
7. Resources
Development Tools & Software: Use LTspice (provided by Analog Devices) to simulate the AD202's input stage and overall circuit response before committing to a physical PCB layout.
Specifications
Parts with Similar Specs
- ImagePart NumberManufacturerPackage / CaseNumber of PinsNumber of CircuitsInput Offset Voltage (Vos)Common Mode Rejection RatioMin Supply VoltageSupply VoltageMax Supply VoltageView Compare
AD202JY
38-SIP, 10 Leads, Offset Leads
10
2
15 mV
130 dB
13.5 V
15 V
16.5 V
38-SIP, 10 Leads, Offset Leads
10
2
5 mV
130 dB
13.5 V
15 V
16.5 V
38-SIP, 10 Leads, Offset Leads
10
4
5 mV
130 dB
-
15 V
-
38-SIP, 10 Leads, Offset Leads
10
4
15 mV
130 dB
-
15 V
-
10-SSIP Module, 9 Leads, Formed Leads
9
2
2 mV
70 dB
-
-
-
Datasheet PDF
- Datasheets :
- PCN Design/Specification :
- PCN Packaging :
- ConflictMineralStatement :
L7805ACV Voltage Regulator: Pinout, Applications and Datasheet21 November 20231459
2N5457 N-Channel JFET : Pinout, Alternative and Datasheet15 July 20214529
TIP122 Transistor: Datasheet, Dimension, and Circuit30 June 202114140
LM63625 Step-down Voltage Converter: Datasheet, Price, Circuit02 April 20225744
Eliminating Rectifier Heat: LT4320 / LT4320-1 9V-72V Ideal Diode Bridge Controller Deep Dive25 February 2026363
J201 Transistor: JFET N-Channel, Pinout, Datasheet, Equivalent12 January 20229263
Vicor Corporation PI3740-00-LGIZ Purchase Checklist16 August 2025230
Stop Struggling with Weak Sensor Signals: AD8338 Makes High-Gain Amplification Dead Simple19 March 2026119
Top 10 High-Performance End Mills for Metalworking in 202517 July 20253718
Lattice FPGA: The Ultimate Guide to Low-Power, Small Form Factor Solutions19 September 20254604
Google Co-releases SayCan Model for Bots to Give Sensible Answers30 August 20223703
What is PCB Reflow? High-Speed Signal Reflow Path Analysis24 November 20214464
Understanding Machine Vision and Visual Sensor27 September 20211982
Is Digital Radio Frequency Memory (DRFM) Suitable for Spoofing Interference?12 November 20215052
3 Semiconductor Stocks to Watch in 202426 December 20234148
Understanding the Crystal Oscillator: Construction, Working Principles and Applications08 July 20243810
Analog Devices Inc.
In Stock
United States
China
Canada
Japan
Russia
Germany
United Kingdom
Singapore
Italy
Hong Kong(China)
Taiwan(China)
France
Korea
Mexico
Netherlands
Malaysia
Austria
Spain
Switzerland
Poland
Thailand
Vietnam
India
United Arab Emirates
Afghanistan
Åland Islands
Albania
Algeria
American Samoa
Andorra
Angola
Anguilla
Antigua & Barbuda
Argentina
Armenia
Aruba
Australia
Azerbaijan
Bahamas
Bahrain
Bangladesh
Barbados
Belarus
Belgium
Belize
Benin
Bermuda
Bhutan
Bolivia
Bonaire, Sint Eustatius and Saba
Bosnia & Herzegovina
Botswana
Brazil
British Indian Ocean Territory
British Virgin Islands
Brunei
Bulgaria
Burkina Faso
Burundi
Cabo Verde
Cambodia
Cameroon
Cayman Islands
Central African Republic
Chad
Chile
Christmas Island
Cocos (Keeling) Islands
Colombia
Comoros
Congo
Congo (DRC)
Cook Islands
Costa Rica
Côte d’Ivoire
Croatia
Cuba
Curaçao
Cyprus
Czechia
Denmark
Djibouti
Dominica
Dominican Republic
Ecuador
Egypt
El Salvador
Equatorial Guinea
Eritrea
Estonia
Eswatini
Ethiopia
Falkland Islands
Faroe Islands
Fiji
Finland
French Guiana
French Polynesia
Gabon
Gambia
Georgia
Ghana
Gibraltar
Greece
Greenland
Grenada
Guadeloupe
Guam
Guatemala
Guernsey
Guinea
Guinea-Bissau
Guyana
Haiti
Honduras
Hungary
Iceland
Indonesia
Iran
Iraq
Ireland
Isle of Man
Israel
Jamaica
Jersey
Jordan
Kazakhstan
Kenya
Kiribati
Kosovo
Kuwait
Kyrgyzstan
Laos
Latvia
Lebanon
Lesotho
Liberia
Libya
Liechtenstein
Lithuania
Luxembourg
Macao(China)
Madagascar
Malawi
Maldives
Mali
Malta
Marshall Islands
Martinique
Mauritania
Mauritius
Mayotte
Micronesia
Moldova
Monaco
Mongolia
Montenegro
Montserrat
Morocco
Mozambique
Myanmar
Namibia
Nauru
Nepal
New Caledonia
New Zealand
Nicaragua
Niger
Nigeria
Niue
Norfolk Island
North Korea
North Macedonia
Northern Mariana Islands
Norway
Oman
Pakistan
Palau
Palestinian Authority
Panama
Papua New Guinea
Paraguay
Peru
Philippines
Pitcairn Islands
Portugal
Puerto Rico
Qatar
Réunion
Romania
Rwanda
Samoa
San Marino
São Tomé & Príncipe
Saudi Arabia
Senegal
Serbia
Seychelles
Sierra Leone
Sint Maarten
Slovakia
Slovenia
Solomon Islands
Somalia
South Africa
South Sudan
Sri Lanka
St Helena, Ascension, Tristan da Cunha
St. Barthélemy
St. Kitts & Nevis
St. Lucia
St. Martin
St. Pierre & Miquelon
St. Vincent & Grenadines
Sudan
Suriname
Svalbard & Jan Mayen
Sweden
Syria
Tajikistan
Tanzania
Timor-Leste
Togo
Tokelau
Tonga
Trinidad & Tobago
Tunisia
Turkey
Turkmenistan
Turks & Caicos Islands
Tuvalu
U.S. Outlying Islands
U.S. Virgin Islands
Uganda
Ukraine
Uruguay
Uzbekistan
Vanuatu
Vatican City
Venezuela
Wallis & Futuna
Yemen
Zambia
Zimbabwe


Product
Brand
Articles
Tools








