TDA2030A: 22 kHz, 80mA, Pinout and Datasheet
80mA mA 22 kHz kHz 18W W Audio Amplifiers 5 pins Pentawatt-5 (Horizontal, Bent and Staggered Leads)









80mA mA 22 kHz kHz 18W W Audio Amplifiers 5 pins Pentawatt-5 (Horizontal, Bent and Staggered Leads)
The TDA2030A is a monolithic IC in the Pentawatt package intended for use as a low frequency class AB amplifier. With VS max = 44V it is particularly suited for more reliable applications without regulated supply and for 35W driver circuits using low-cost complementary pairs. This article will introduce more details about TDA2030A, including Description, Typical application, Pin connection, Test circuit, CAD model, Absolute maximum ratings, Electrical characteristics, and so on.

TDA2030A 12v Mono Amplifier
TDA2030A Description
The TDA2030A is a monolithic IC in the Pentawatt package intended for use as a low-frequency class AB amplifier. With VS max = 44V it is particularly suited for more reliable applications without regulated supply and for 35W driver circuits using low-cost complementary pairs. The TDA2030A provides high output current and has very low harmonic and cross-over distortion. Further, the device incorporates a short circuit protection system comprising an arrangement for automatically limiting the dissipated power so as to keep the working point of the output transistors within their safe operating area. A conventional thermal shut-down system is also included.
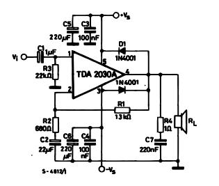
TDA2030A Typical application

TDA2030A Typical application
TDA2030A Pin connection

TDA2030A Pin connection
TDA2030A Test circuit

TDA2030A Test circuit
TDA2030A CAD Model

TDA2030A Symbol

TDA2030A Footprint

TDA2030A 3D Model
TDA2030A Absolute maximum ratings
| Symbol | Parameter | Value | Unit |
| Vs | Supply Voltage | ± 22 | V |
| Vi | Input Voltage | Vs | |
| Vi | Differential Input Voltage | ± 15 | V |
| Io | Peak Output Current (internally limited) | 3.5 | A |
| Ptot | Total Power Dissipation at Tcase = 90 °C | 20 | W |
| Tstg, Tj | Storage and Junction Temperature | –40 to + 150 | °C |
TDA2030A Electrical characteristics
| Symbol | Parameter | Test Conditions | Min. | Typ. | Max. | Unit |
| Vs | Supply Voltage | ± 6 | ± 22 | V | ||
| Id | Quiescent Drain Current | 50 | 80 | mA | ||
| Ib | Input Bias Current | VS = ± 22V | 0.2 | 2 | mA | |
| Vos | Input Offset Voltage | VS = ± 22V | ± 2 | ± 20 | mV | |
| Ios | Input Offset Current | ± 20 | ± 200 | nA | ||
| PO | Output Power | d = 0.5%, Gv = 26dB f = 40 to 15000Hz RL = 4W RL = 8W VS = ± 19V RL = 8W | 15 10 13 | 18 12 16 | W | |
| BW | Power Bandwidth | Po = 15W RL = 4W | 100 | kHz | ||
| SR | Slew Rate | 8 | V/msec | |||
| Gv | Open Loop Voltage Gain | f = 1kHz | 80 | dB | ||
| Gv | Closed Loop Voltage Gain | f = 1kHz | 25.5 | 26 | 26.5 | dB |
| d | Total Harmonic Distortion | Po = 0.1 to 14W RL = 4W f = 40 to 15 000Hz f = 1kHz Po = 0.1 to 9W, f = 40 to 15 000Hz RL = 8W | 0.08 0.03 0.5 | % | ||
| % | ||||||
| % | ||||||
| d2 | Second Order CCIF Intermodulation Distortion | PO = 4W, f2 – f1 = 1kHz, RL = 4W | 0.03 | % | ||
| d3 | Third Order CCIF Intermodulation Distortion | f1 = 14kHz, f2 = 15kHz 2f1 – f2 = 13kHz | 0.08 | % | ||
| eN | Input Noise Voltage | B = Curve A B = 22Hz to 22kHz | 2 3 | 10 | mV mV | |
| iN | Input Noise Current | B = Curve A B = 22Hz to 22kHz | 50 80 | 200 | pA pA | |
| S/N | Signal to Noise Ratio | RL = 4W, Rg = 10kW, B = Curve A PO = 15W PO = 1W | 106 94 | |||
| dB dB | ||||||
| Ri | Input Resistance (pin 1) | (open loop) f = 1kHz | 0.5 | 5 | MW | |
| SVR | Supply Voltage Rejection | RL = 4W, Rg = 22kW Gv = 26dB, f = 100 Hz | 54 | dB | ||
| Tj | Thermal Shut-down Junction Temperature | 145 | °C |
Specifications
- TypeParameter
- Mount
In electronic components, the term "Mount" typically refers to the method or process of physically attaching or fixing a component onto a circuit board or other electronic device. This can involve soldering, adhesive bonding, or other techniques to secure the component in place. The mounting process is crucial for ensuring proper electrical connections and mechanical stability within the electronic system. Different components may have specific mounting requirements based on their size, shape, and function, and manufacturers provide guidelines for proper mounting procedures to ensure optimal performance and reliability of the electronic device.
Through Hole - Mounting Type
The "Mounting Type" in electronic components refers to the method used to attach or connect a component to a circuit board or other substrate, such as through-hole, surface-mount, or panel mount.
Through Hole - Package / Case
refers to the protective housing that encases an electronic component, providing mechanical support, electrical connections, and thermal management.
Pentawatt-5 (Horizontal, Bent and Staggered Leads) - Number of Pins5
- Operating Temperature
The operating temperature is the range of ambient temperature within which a power supply, or any other electrical equipment, operate in. This ranges from a minimum operating temperature, to a peak or maximum operating temperature, outside which, the power supply may fail.
-40°C~150°C TJ - Packaging
Semiconductor package is a carrier / shell used to contain and cover one or more semiconductor components or integrated circuits. The material of the shell can be metal, plastic, glass or ceramic.
Tube - JESD-609 Code
The "JESD-609 Code" in electronic components refers to a standardized marking code that indicates the lead-free solder composition and finish of electronic components for compliance with environmental regulations.
e0 - Part Status
Parts can have many statuses as they progress through the configuration, analysis, review, and approval stages.
Obsolete - Moisture Sensitivity Level (MSL)
Moisture Sensitivity Level (MSL) is a standardized rating that indicates the susceptibility of electronic components, particularly semiconductors, to moisture-induced damage during storage and the soldering process, defining the allowable exposure time to ambient conditions before they require special handling or baking to prevent failures
1 (Unlimited) - Number of Terminations5
- ECCN Code
An ECCN (Export Control Classification Number) is an alphanumeric code used by the U.S. Bureau of Industry and Security to identify and categorize electronic components and other dual-use items that may require an export license based on their technical characteristics and potential for military use.
EAR99 - TypeClass AB
- Terminal Finish
Terminal Finish refers to the surface treatment applied to the terminals or leads of electronic components to enhance their performance and longevity. It can improve solderability, corrosion resistance, and overall reliability of the connection in electronic assemblies. Common finishes include nickel, gold, and tin, each possessing distinct properties suitable for various applications. The choice of terminal finish can significantly impact the durability and effectiveness of electronic devices.
TIN LEAD - Max Power Dissipation
The maximum power that the MOSFET can dissipate continuously under the specified thermal conditions.
20W - Voltage - Supply
Voltage - Supply refers to the range of voltage levels that an electronic component or circuit is designed to operate with. It indicates the minimum and maximum supply voltage that can be applied for the device to function properly. Providing supply voltages outside this range can lead to malfunction, damage, or reduced performance. This parameter is critical for ensuring compatibility between different components in a circuit.
12V~44V ±6V~22V - Terminal Position
In electronic components, the term "Terminal Position" refers to the physical location of the connection points on the component where external electrical connections can be made. These connection points, known as terminals, are typically used to attach wires, leads, or other components to the main body of the electronic component. The terminal position is important for ensuring proper connectivity and functionality of the component within a circuit. It is often specified in technical datasheets or component specifications to help designers and engineers understand how to properly integrate the component into their circuit designs.
ZIG-ZAG - Number of Functions1
- Terminal Pitch
The center distance from one pole to the next.
1.7mm - Base Part Number
The "Base Part Number" (BPN) in electronic components serves a similar purpose to the "Base Product Number." It refers to the primary identifier for a component that captures the essential characteristics shared by a group of similar components. The BPN provides a fundamental way to reference a family or series of components without specifying all the variations and specific details.
TDA2030 - Pin Count
a count of all of the component leads (or pins)
5 - Output Type
The "Output Type" parameter in electronic components refers to the type of signal or data that is produced by the component as an output. This parameter specifies the nature of the output signal, such as analog or digital, and can also include details about the voltage levels, current levels, frequency, and other characteristics of the output signal. Understanding the output type of a component is crucial for ensuring compatibility with other components in a circuit or system, as well as for determining how the output signal can be utilized or processed further. In summary, the output type parameter provides essential information about the nature of the signal that is generated by the electronic component as its output.
1-Channel (Mono) - Operating Supply Voltage
The voltage level by which an electrical system is designated and to which certain operating characteristics of the system are related.
22V - Number of Channels1
- Nominal Supply Current
Nominal current is the same as the rated current. It is the current drawn by the motor while delivering rated mechanical output at its shaft.
80mA - Quiescent Current
The quiescent current is defined as the current level in the amplifier when it is producing an output of zero.
50mA - Output Power
That power available at a specified output of a device under specified conditions of operation.
18W - Supply Type
Supply Type in electronic components refers to the classification of power sources used to operate the component. It indicates whether the component requires DC or AC power, and if DC, specifies the voltage levels such as low, medium, or high. Different supply types can affect the performance, compatibility, and application of the component in electronic circuits. Understanding the supply type is crucial for proper component selection and integration into electronic designs.
Dual - Input Offset Voltage (Vos)
Input Offset Voltage (Vos) is a key parameter in electronic components, particularly in operational amplifiers. It refers to the voltage difference that must be applied between the two input terminals of the amplifier to nullify the output voltage when the input terminals are shorted together. In simpler terms, it represents the voltage required to bring the output of the amplifier to zero when there is no input signal present. Vos is an important parameter as it can introduce errors in the output signal of the amplifier, especially in precision applications where accuracy is crucial. Minimizing Vos is essential to ensure the amplifier operates with high precision and accuracy.
15V - Bandwidth
In electronic components, "Bandwidth" refers to the range of frequencies over which the component can effectively operate or pass signals without significant loss or distortion. It is a crucial parameter for devices like amplifiers, filters, and communication systems. The bandwidth is typically defined as the difference between the upper and lower frequencies at which the component's performance meets specified criteria, such as a certain level of signal attenuation or distortion. A wider bandwidth indicates that the component can handle a broader range of frequencies, making it more versatile for various applications. Understanding the bandwidth of electronic components is essential for designing and optimizing circuits to ensure proper signal transmission and reception within the desired frequency range.
22 kHz - Nominal Input Voltage
The actual voltage at which a circuit operates can vary from the nominal voltage within a range that permits satisfactory operation of equipment. The word “nominal” means “named”.
15V - Voltage Gain
Voltage gain is a measure of how much an electronic component or circuit amplifies an input voltage signal to produce an output voltage signal. It is typically expressed as a ratio or in decibels (dB). A higher voltage gain indicates a greater amplification of the input signal. Voltage gain is an important parameter in amplifiers, where it determines the level of amplification provided by the circuit. It is calculated by dividing the output voltage by the input voltage and is a key factor in determining the overall performance and functionality of electronic devices.
80dB - Power Supply Rejection Ratio (PSRR)
Power Supply Rejection Ratio (PSRR) is a measure of how well an electronic component, such as an operational amplifier or voltage regulator, can reject changes in its supply voltage. It indicates the ability of the component to maintain a stable output voltage despite fluctuations in the input supply voltage. A higher PSRR value signifies better performance in rejecting noise and variations from the power supply, leading to improved signal integrity and more reliable operation in electronic circuits. PSRR is typically expressed in decibels (dB).
54dB - Gain
In electronic components, "Gain" refers to the ratio of the output signal amplitude to the input signal amplitude. It is a measure of the amplification provided by the component, such as a transistor or operational amplifier. Gain is typically expressed in decibels (dB) or as a numerical value, indicating how much the signal is amplified by the component.A higher gain value indicates a greater amplification of the input signal, while a lower gain value indicates less amplification. Gain is an important parameter in designing and analyzing electronic circuits, as it determines the overall performance and functionality of the system. Different components have different gain characteristics, and understanding the gain of a component is crucial for achieving the desired signal processing or amplification in electronic systems.
80 dB - Max Dual Supply Voltage
A Dual power supply is a regular direct current power supply. It can provide a positive as well as negative voltage. It ensures stable power supply to the device as well as it helps to prevent system damage.
22V - Max Output Power
The maximum output power = the maximum output current × the rated output voltage
18W - Min Dual Supply Voltage
The parameter "Min Dual Supply Voltage" in electronic components refers to the minimum voltage required for the proper operation of a device that uses dual power supplies. Dual power supplies typically consist of a positive and a negative voltage source. The "Min Dual Supply Voltage" specification ensures that both the positive and negative supply voltages are within a certain range to guarantee the device functions correctly. It is important to adhere to this parameter to prevent damage to the component and ensure reliable performance.
6V - Dual Supply Voltage
Dual Supply Voltage refers to an electronic component's requirement for two separate power supply voltages, typically one positive and one negative. This configuration is commonly used in operational amplifiers, analog circuits, and certain digital devices to allow for greater signal handling capabilities and improved performance. The use of dual supply voltages enables the device to process bipolar signals, thereby enhancing its functionality in various applications.
18V - Max Output Power x Channels @ Load
Max Output Power x Channels @ Load is a specification that describes the maximum power output that an electronic component, such as an amplifier or audio device, can deliver across a certain number of channels at a specific load impedance. This parameter is important for understanding the capability of the component to drive speakers or other devices effectively. The value is typically expressed in watts and can vary depending on the number of channels being used and the impedance of the load. It helps users determine the compatibility of the component with their audio setup and ensures that the component can provide sufficient power for optimal performance.
18W x 1 @ 4 Ω - Features
In the context of electronic components, the term "Features" typically refers to the specific characteristics or functionalities that a particular component offers. These features can vary depending on the type of component and its intended use. For example, a microcontroller may have features such as built-in memory, analog-to-digital converters, and communication interfaces like UART or SPI.When evaluating electronic components, understanding their features is crucial in determining whether they meet the requirements of a particular project or application. Engineers and designers often look at features such as operating voltage, speed, power consumption, and communication protocols to ensure compatibility and optimal performance.In summary, the "Features" parameter in electronic components describes the unique attributes and capabilities that differentiate one component from another, helping users make informed decisions when selecting components for their electronic designs.
Short-Circuit and Thermal Protection - Radiation Hardening
Radiation hardening is the process of making electronic components and circuits resistant to damage or malfunction caused by high levels of ionizing radiation, especially for environments in outer space (especially beyond the low Earth orbit), around nuclear reactors and particle accelerators, or during nuclear accidents or nuclear warfare.
No - RoHS Status
RoHS means “Restriction of Certain Hazardous Substances” in the “Hazardous Substances Directive” in electrical and electronic equipment.
ROHS3 Compliant - Lead Free
Lead Free is a term used to describe electronic components that do not contain lead as part of their composition. Lead is a toxic material that can have harmful effects on human health and the environment, so the electronics industry has been moving towards lead-free components to reduce these risks. Lead-free components are typically made using alternative materials such as silver, copper, and tin. Manufacturers must comply with regulations such as the Restriction of Hazardous Substances (RoHS) directive to ensure that their products are lead-free and environmentally friendly.
Lead Free
Trend Analysis
Datasheet PDF
- Datasheets :
Parts with Similar Specs
1.What is the TDA2030A intended for use as low frequency class AB amplifier?
Monolithic IC in Pentawatt package.
2.What is the TDA2030A particularly suited for?
35W.
3.What does the TDA2030A provide?
High output current.
4.What type of system is included in the TDA2030A?
Thermal shut-down.
5.What type of system is included in the TDA2030A?
Thermal shut-down.
MPC8540 PowerQUICC III Integrated Host Processor: A Comprehensive Overview16 September 2025468
OPA627AU Operational Amplifier: Pinout, Applications and Datasheet19 October 20232133
1N914 vs. 1N4148: What Difference is between 1N914 and 1N4148?23 November 202111099
STM32F723E-DISCO Communities and Development Resources Guide07 June 2025184
TL494 PWM Controller: Technical Guide, Datasheet Analysis, and Circuit Design17 January 2026801
TL062CD OP-AMP: Datasheet, Schematic, Typical Application13 September 20212058
MAX6675 Type-K Thermocouple Converter : Datasheet, Pinout, Comparison14 September 202110492
TL072 JFET: Datasheet, Equivalent and Diagram29 April 20227418
What is Gallium Nitride(GaN)?19 January 20217349
What are Resonators?07 January 202616751
Comparing Bridge Rectifiers and Full Wave Rectifiers for Beginners05 July 20259041
Introduction to Semiconductor Devices17 October 202514610
Understanding Photodiodes: Working Principles and Applications - Part 108 July 20243811
The World's Top 10 Innovative LED Drivers12 February 20224208
A Simple Method to Build a Programmable Oscillator27 May 20226774
A Guide to AVR Microcontroller [PDF]15 October 20259042
STMicroelectronics
In Stock: 12536
United States
China
Canada
Japan
Russia
Germany
United Kingdom
Singapore
Italy
Hong Kong(China)
Taiwan(China)
France
Korea
Mexico
Netherlands
Malaysia
Austria
Spain
Switzerland
Poland
Thailand
Vietnam
India
United Arab Emirates
Afghanistan
Åland Islands
Albania
Algeria
American Samoa
Andorra
Angola
Anguilla
Antigua & Barbuda
Argentina
Armenia
Aruba
Australia
Azerbaijan
Bahamas
Bahrain
Bangladesh
Barbados
Belarus
Belgium
Belize
Benin
Bermuda
Bhutan
Bolivia
Bonaire, Sint Eustatius and Saba
Bosnia & Herzegovina
Botswana
Brazil
British Indian Ocean Territory
British Virgin Islands
Brunei
Bulgaria
Burkina Faso
Burundi
Cabo Verde
Cambodia
Cameroon
Cayman Islands
Central African Republic
Chad
Chile
Christmas Island
Cocos (Keeling) Islands
Colombia
Comoros
Congo
Congo (DRC)
Cook Islands
Costa Rica
Côte d’Ivoire
Croatia
Cuba
Curaçao
Cyprus
Czechia
Denmark
Djibouti
Dominica
Dominican Republic
Ecuador
Egypt
El Salvador
Equatorial Guinea
Eritrea
Estonia
Eswatini
Ethiopia
Falkland Islands
Faroe Islands
Fiji
Finland
French Guiana
French Polynesia
Gabon
Gambia
Georgia
Ghana
Gibraltar
Greece
Greenland
Grenada
Guadeloupe
Guam
Guatemala
Guernsey
Guinea
Guinea-Bissau
Guyana
Haiti
Honduras
Hungary
Iceland
Indonesia
Iran
Iraq
Ireland
Isle of Man
Israel
Jamaica
Jersey
Jordan
Kazakhstan
Kenya
Kiribati
Kosovo
Kuwait
Kyrgyzstan
Laos
Latvia
Lebanon
Lesotho
Liberia
Libya
Liechtenstein
Lithuania
Luxembourg
Macao(China)
Madagascar
Malawi
Maldives
Mali
Malta
Marshall Islands
Martinique
Mauritania
Mauritius
Mayotte
Micronesia
Moldova
Monaco
Mongolia
Montenegro
Montserrat
Morocco
Mozambique
Myanmar
Namibia
Nauru
Nepal
New Caledonia
New Zealand
Nicaragua
Niger
Nigeria
Niue
Norfolk Island
North Korea
North Macedonia
Northern Mariana Islands
Norway
Oman
Pakistan
Palau
Palestinian Authority
Panama
Papua New Guinea
Paraguay
Peru
Philippines
Pitcairn Islands
Portugal
Puerto Rico
Qatar
Réunion
Romania
Rwanda
Samoa
San Marino
São Tomé & Príncipe
Saudi Arabia
Senegal
Serbia
Seychelles
Sierra Leone
Sint Maarten
Slovakia
Slovenia
Solomon Islands
Somalia
South Africa
South Sudan
Sri Lanka
St Helena, Ascension, Tristan da Cunha
St. Barthélemy
St. Kitts & Nevis
St. Lucia
St. Martin
St. Pierre & Miquelon
St. Vincent & Grenadines
Sudan
Suriname
Svalbard & Jan Mayen
Sweden
Syria
Tajikistan
Tanzania
Timor-Leste
Togo
Tokelau
Tonga
Trinidad & Tobago
Tunisia
Turkey
Turkmenistan
Turks & Caicos Islands
Tuvalu
U.S. Outlying Islands
U.S. Virgin Islands
Uganda
Ukraine
Uruguay
Uzbekistan
Vanuatu
Vatican City
Venezuela
Wallis & Futuna
Yemen
Zambia
Zimbabwe


Product
Brand
Articles
Tools








