A Comparison Article about L293D & ULN2003
1.2A mA 2mA mA 5.1mm mm 7.1mm mm Motor Drivers 16 5V V 4 20mm mm
This is a comparison article of L293D and its similar model: ULN2003, you will learn what are those components and what’s their differences, hope this article really helps you in a way.

L293D Motor control Module Tutorial - Run motors off the Arduino
- L293D Basics
- ULN2003 Basics
- L293D vs ULN2003: Difference in Pinout and Configurations
- L293D vs ULN2003: Difference in Parameters
- L293D vs ULN2003: Difference in CAD Models
- L293D vs ULN2003: Difference in Features
- L293D vs ULN2003: Difference in Applications
- L293D vs ULN2003: Difference in Equivalent
- L293D vs ULN2003: Datasheet
- L293D vs ULN2003: Difference in Diagram
- L293D vs ULN2003: Conclusion
L293D Basics

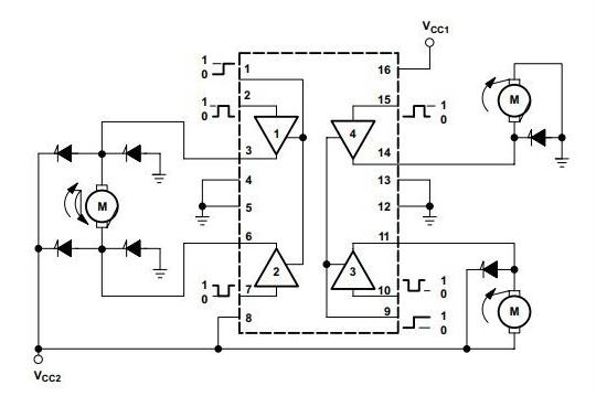
L293D is a monolithic integrated high voltage, high current four channel driver designed to accept standard DTL or TTL logic levels and drive inductive loads (such as relays solenoides, DC, and stepping motors) and switching power transistors.
To simplify use as two bridges each pair of channels is equipped with an enable input. A separate supply input is provided for the logic, allowing operation at a lower voltage, and internal clamp diodes are included.
This device is suitable for use in switching applications at frequencies up to 5kHz.
ULN2003 Basics

The ULN2003 is a high-voltage, high-current Darlington array that contains seven open collectors Darlington pairs with common emitters. Each channel is rated at 500 mA and can withstand peak currents of 600 mA. Suppression diodes are included for inductive load driving and the inputs are pinned opposite the outputs to simplify board layout.
L293D vs ULN2003: Difference in Pinout and Configurations

l293d pinout
| Pin Number | Pin Name | Description |
| 1 | Enable 1,2 | This pin enables the input pin Input 1(2) and Input 2(7) |
| 2 | Input 1 | Directly controls the Output 1 pin. Controlled by digital circuits |
| 3 | Output 1 | Connected to one end of Motor 1 |
| 4 | Ground | Ground pins are connected to the ground of the circuit (0V) |
| 5 | Ground | Ground pins are connected to the ground of the circuit (0V) |
| 6 | Output 2 | Connected to another end of Motor 1 |
| 7 | Input 2 | Directly controls the Output 2 pin. Controlled by digital circuits |
| 8 | Vcc2 (Vs) | Connected to Voltage pin for running motors (4.5V to 36V) |
| 9 | Enable 3,4 | This pin enables the input pin Input 3(10) and Input 4(15) |
| 10 | Input 3 | Directly controls the Output 3 pin. Controlled by digital circuits |
| 11 | Output 3 | Connected to one end of Motor 2 |
| 12 | Ground | Ground pins are connected to the ground of the circuit (0V) |
| 13 | Ground | Ground pins are connected to the ground of the circuit (0V) |
| 14 | Output 4 | Connected to another end of Motor 2 |
| 15 | Input 4 | Directly controls the Output 4 pin. Controlled by digital circuits |
| 16 | Vcc2 (Vss) | Connected to +5V to enable IC function |

uln2003 pinout
| Pin Number | Pin Name | Description |
| 1 to 7 | Input 1 to Input 7 | Seven Input pins of Darlington pair, each pin is connected to the base of the transistor and can be triggered by using +5V |
| 8 | Ground | Ground Reference Voltage 0V |
| 9 | COM | Used as test pin or Voltage suppresser pin (optional to use) |
| 10 to 16 | Output 1 to Output 7 | Respective outputs of seven input pins. Each output pin will be connected to the ground only when its respective input pin is high(+5V) |
L293D vs ULN2003: Difference in Parameters
| L293D | ULN2003 | |
| Package / Case | 16-DIP (0.300, 7.62mm) | 16-DIP (0.300, 7.62mm) |
| Weight | 0.27g | 1.627801g |
| Operating Temperature | -40°C~150°C | -40°C~85°C |
| Max Power Dissipation | 4W | 2.25W |
| Current Rating | 600mA | 500mA |
| Number of Pins | 16 | 16 |
| Number of Channels | 4 | 7 |
| Height | 5.1mm | 4.59mm |
| Width | 7.1mm | 7.1mm |
| Length | 20mm | 20mm |
L293D vs ULN2003: Difference in CAD Models



L293D vs ULN2003: Difference in Features
L293D Features
Can be used to run Two DC motors with the same IC.
Speed and Direction control are possible
Motor voltage Vcc2 (Vs): 4.5V to 36V
Maximum Peak motor current: 1.2A
Maximum Continuous Motor Current: 600mA
Supply Voltage to Vcc1(VSS): 4.5V to 7V
Transition time: 300ns (at 5Vand 24V)
Automatic Thermal shutdown is available
Available in 16-pin DIP, TSSOP, SOIC packages
ULN2003 Features
Contains 7 high-voltage and high current Darlington pairs
Each pair is rated for 50V and 500mA
Input pins can be triggered by +5V
All seven Output pins can be connected to gather to drive loads up to (7×500mA) ~3.5A.
Can be directly controlled by logic devices like Digital Gates, Arduino, PIC, etc
Available in 16-pin DIP, TSSOP, SOIC packages
L293D vs ULN2003: Difference in Applications
L293D Applications
Used to drive high current Motors using Digital Circuits
Can be used to drive Stepper motors
High current LED’s can be driven
Relay Driver module (Latching Relay is possible)
ULN2003 Applications
Used to drive high current loads using Digital Circuits
Can be used to drive Stepper motors
High current LED’s can be driven
Relay Driver module (can drive 7 relays)
Logic Buffers in digital electronics
Used as a Touch sensor for Arduino
L293D vs ULN2003: Difference in Equivalent
L293D vs ULN2003: Datasheet
L293D vs ULN2003: Difference in Diagram

l293d functional block diagram

uln2003 diagram
L293D vs ULN2003: Conclusion
The L293D is an H bridge motor driver and it is usually used to drive 1 or 2 motors forward and back.
The ULN2003 is a Darlington high current driver, which means it can be used to drive any device in its current range, so essentially it's a switch.
If you are driving a stepper motor then the L293D will drive them as well as the ULN2003 once you sort out the pins.
What’s more, L293D only provided around 600MA of current though.
L293D has four push-pull output so it can sink (provide gnd) or source current (provide positive supply) so it can be used for unipolar or bipolar motors.
ULN2003 can only sink current (provide gnd) because the outputs are open collectors, it can only drive unipolar motors.
Which is better l293d vs l298n?
L293D Drivers Operate at 4.5V to 36V whereas L298N can be Operates at up to 46V. Maximum 600mA current can be drawn through both channels of L293D whereas L298N Motor Driver can draw up to 2A from both channels.
How do I connect my Arduino to l293d?
Connect 5V to Enable 1, Vss, and Vs on the L293D. Connect digital output pins (we're using 6 and 7) to input 1 and input 2 on the L293D. Connect your Arduino's GND to both GND pins on the same side of the L293D. Finally, connect output 1 and output 2 of the L293D to your motor pins.
What is l293d motor driver shield?
L293D shield is a driver board based on L293 IC, which can drive 4 DC motors and 2 stepper or Servo motors at the same time. Each channel of this module has a maximum current of 1.2A and doesn't work if the voltage is more than 25v or less than 4.5v.
What is the use of uln2003a?
Typical usage of the ULN2003A is in driver circuits for relays, lamp and LED displays, stepper motors, logic buffers, and line drivers.
What is the function of uln2003 driver in interfacing of stepper motor?
Known for its high current and high voltage capacity, the ULN2003 gives a higher current gain than a single transistor and enables the low voltage and low current output of a microcontroller to drive a higher current stepper motor.
CY62128E 1-Mbit Static RAM: Pinout, Features and Datasheet20 April 20222104
HMC Series (Hittite/ADI): High-Frequency RF and Microwave IC Design Guide15 January 2026288
SN74LS47N Decoder/Driver: Features, Pinout, and Datasheet [Video&FAQ]28 October 202121366
STM8L052C6T6 Features, Specifications and Applications24 July 2025190
M24C02-F 2-Kbit serial I²C bus EEPROM: Pinout, Features and Datasheet06 April 20221773
CP0402W2700FNTR Coupler: Features, Applications and Datasheet14 August 2024292
CR2025 Battery: Features, Pinout, and Datasheet30 September 20214131
bs250p MOSFET: Datasheet, Equivalent, Pinout, and Specifications31 March 20224813
Introduction to Lead Acid Battery: Construction, Working Principle and Types04 March 202110176
What's the Difference Between Operational Amplifier and Comparator?01 April 20226024
European Chipmakers Experience Decline Following SMIC's Profit Slump20 November 20233254
What is an Accelerometer: Definition, Types and Applications02 April 20229769
How New Battery Charger Technology is Shaping the Future10 July 20251109
Enhancing the Efficiency of Semiconductors by Using the Spin of Electrons11 February 20251458
FPGA vs ASIC: Comprehensive Comparison Guide09 May 202512777
RF Front End in the 5G Era25 October 20217011
STMicroelectronics
In Stock: 2000
United States
China
Canada
Japan
Russia
Germany
United Kingdom
Singapore
Italy
Hong Kong(China)
Taiwan(China)
France
Korea
Mexico
Netherlands
Malaysia
Austria
Spain
Switzerland
Poland
Thailand
Vietnam
India
United Arab Emirates
Afghanistan
Åland Islands
Albania
Algeria
American Samoa
Andorra
Angola
Anguilla
Antigua & Barbuda
Argentina
Armenia
Aruba
Australia
Azerbaijan
Bahamas
Bahrain
Bangladesh
Barbados
Belarus
Belgium
Belize
Benin
Bermuda
Bhutan
Bolivia
Bonaire, Sint Eustatius and Saba
Bosnia & Herzegovina
Botswana
Brazil
British Indian Ocean Territory
British Virgin Islands
Brunei
Bulgaria
Burkina Faso
Burundi
Cabo Verde
Cambodia
Cameroon
Cayman Islands
Central African Republic
Chad
Chile
Christmas Island
Cocos (Keeling) Islands
Colombia
Comoros
Congo
Congo (DRC)
Cook Islands
Costa Rica
Côte d’Ivoire
Croatia
Cuba
Curaçao
Cyprus
Czechia
Denmark
Djibouti
Dominica
Dominican Republic
Ecuador
Egypt
El Salvador
Equatorial Guinea
Eritrea
Estonia
Eswatini
Ethiopia
Falkland Islands
Faroe Islands
Fiji
Finland
French Guiana
French Polynesia
Gabon
Gambia
Georgia
Ghana
Gibraltar
Greece
Greenland
Grenada
Guadeloupe
Guam
Guatemala
Guernsey
Guinea
Guinea-Bissau
Guyana
Haiti
Honduras
Hungary
Iceland
Indonesia
Iran
Iraq
Ireland
Isle of Man
Israel
Jamaica
Jersey
Jordan
Kazakhstan
Kenya
Kiribati
Kosovo
Kuwait
Kyrgyzstan
Laos
Latvia
Lebanon
Lesotho
Liberia
Libya
Liechtenstein
Lithuania
Luxembourg
Macao(China)
Madagascar
Malawi
Maldives
Mali
Malta
Marshall Islands
Martinique
Mauritania
Mauritius
Mayotte
Micronesia
Moldova
Monaco
Mongolia
Montenegro
Montserrat
Morocco
Mozambique
Myanmar
Namibia
Nauru
Nepal
New Caledonia
New Zealand
Nicaragua
Niger
Nigeria
Niue
Norfolk Island
North Korea
North Macedonia
Northern Mariana Islands
Norway
Oman
Pakistan
Palau
Palestinian Authority
Panama
Papua New Guinea
Paraguay
Peru
Philippines
Pitcairn Islands
Portugal
Puerto Rico
Qatar
Réunion
Romania
Rwanda
Samoa
San Marino
São Tomé & Príncipe
Saudi Arabia
Senegal
Serbia
Seychelles
Sierra Leone
Sint Maarten
Slovakia
Slovenia
Solomon Islands
Somalia
South Africa
South Sudan
Sri Lanka
St Helena, Ascension, Tristan da Cunha
St. Barthélemy
St. Kitts & Nevis
St. Lucia
St. Martin
St. Pierre & Miquelon
St. Vincent & Grenadines
Sudan
Suriname
Svalbard & Jan Mayen
Sweden
Syria
Tajikistan
Tanzania
Timor-Leste
Togo
Tokelau
Tonga
Trinidad & Tobago
Tunisia
Turkey
Turkmenistan
Turks & Caicos Islands
Tuvalu
U.S. Outlying Islands
U.S. Virgin Islands
Uganda
Ukraine
Uruguay
Uzbekistan
Vanuatu
Vatican City
Venezuela
Wallis & Futuna
Yemen
Zambia
Zimbabwe


Product
Brand
Articles
Tools















